电脑桌面
添加小米粒文库到电脑桌面
安装后可以在桌面快捷访问

房地产项目信息调查表1VIP免费

房地产项目信息调查表1_第1页
1/53
房地产项目信息调查表1_第2页
2/53
房地产项目信息调查表1_第3页
3/53
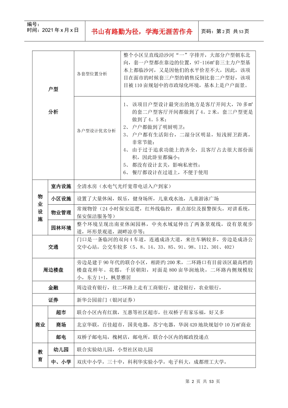
第1页共53页编号:时间:2021年x月x日书山有路勤为径,学海无涯苦作舟页码:第1页共53页房地产项目信息调查表楼盘名称正成。沙河明珠售楼电话84476000区域地段万年场多宝寺路(二环路外沙河旁)发展商成都市正成投资开发有限公司代理商上海同鸿房产咨询有限公司设计单位蓝海(香港)国际环境顾问设计有限公司物管单位中骏物业建筑面积住宅90464㎡占地面积约30亩商业/项目属性高层瞰景洋房纯品社区建筑风格南亚休闲园林栋数8栋(二期占其中三栋)层数17+1绿化率25%容积率4.5建筑密度/总套数867户户型配比90以下套一户型约10套左右,套二户型(77-90㎡)占40%销售进度套一已售完物业费用1.2元/㎡套二已售完90以上套三户型97-116㎡占60%,有部份顶跃套三已售完分期状态一期06的年5月已售完,二期06年10月开盘其他/销售起价住:3600均价住:3800最高价格住:4000商:/商:/商:/水平/垂直价差因项目位于110亩市政绿化内,各个方位都能见景,临沙河的价格稍高一些,但因都是大户型,考虑到总价会高些,所以水平价差不大,垂直价差0元左右,高楼层价差20元左右。优惠措施一次性优惠2%,按揭无优惠装修标准清水房建筑结构框剪公摊13-17%开盘时间2006-10入伙时间2007车位数量地上:暂定临临时车位地下:500多租/售价格出租价格:暂未定出售价格:暂未定各套型配比分析套一:10多套,60多㎡套二:40%(77-90㎡),少量80㎡左右顶跃套三50%(97-116㎡)第2页共53页第1页共53页编号:时间:2021年x月x日书山有路勤为径,学海无涯苦作舟页码:第2页共53页户型分析各套型位置分析整个小区呈直线沿沙河“一”字排开,大部分户型朝东北向,套一户型都在靠边的位置,97-116㎡套三主力户型基本上都临沙河,又是因他们的水平价差不大,因此,该项目在面市的时候套三户型的销售反倒比套二户型好,该项目被110亩规划中的市政绿化环境,基本上是户户面景。各户型设计优劣分析1、该项目户型设计最突出的地方是客厅开间大,70多㎡的套二户型客厅开间都做到了4。2米,套三户型更是做到了4。5米;2、户户都做到了明厨明卫;3、户户都有生活阳台,二湿分区明显,短浅厨卫距离,非常节能;4、由于过于追求功能上的齐全,且客厅占去很大部份面积,因此卧室都偏小;5、都没有设计玄关,影响私密性;6、餐厅都设计在过道上,不便于使用物业设施室内设施全清水房(水电气光纤宽带电话入户到家)小区设施设置了大量休闲,娱乐,健身场所,儿童戏水池,儿童游泳广场物业管理常规物管(24小时保安巡逻,红外线临控,重点部位及报警探头,对讲系统,保安保洁服务等)园林环境整个环境呈现出南亚休闲园林,中央水域延伸出了两条景观线,设有景观步道,环形景观道,湖畔凉亭等;交通门口是一条临河的双向4车道,连通成洛大道,来往车辆较多,旁边是成洛公交中心站,公交车较多(5、8、14、33、85、91、98、112、301、402)周边楼盘旁边是建于90年代的联合小区,相距约200米,二环路口有目前该区最高档的楼盘花样年。花郡,千居朝阳,对面是800亩华润地块,二环路内侧规模较小,东方1+1,枫景雅居金融周边设有银行,往二环路上走有工商银行,建设银行,农业银行,证券新华公园前门(银河证券)商业超市联合小区内有红旗,互惠等社区超市,往双桥子有家乐福,好又多商场北京华联,百佳超市,国美电器,苏宁电器,华润420地块规划中10万㎡商业邮电双桥子邮电局,槐树店,邮电所,联合小区内的邮政投递点教育幼儿园联合实验幼儿园,小型社区幼儿园中、小学双庆中小学,三十中,科利华实验小学,电子科大,成都理工大学,第3页共53页第2页共53页编号:时间:2021年x月x日书山有路勤为径,学海无涯苦作舟页码:第3页共53页行政机构一环路东二段上有成华区政府医疗医院新华人民医院,川药医院,新鸿医院,保合医院,四川电力医院,药店瑞华药业,蜀康大药房,(二环路口)餐饮娱乐餐饮狮子楼,菜根香,三只耳,玉双路餐饮一条街影视娱乐附近无,水碾河路上有娇子音乐厅休闲运动新华公园内有成都市规模最大的全民健身器材,石油路上有游乐园,景观公园项目对面,沙河公园,新华公园,塔子山公园离项目车程不过10分钟旅游景点沙河客家...

1、当您付费下载文档后,您只拥有了使用权限,并不意味着购买了版权,文档只能用于自身使用,不得用于其他商业用途(如 [转卖]进行直接盈利或[编辑后售卖]进行间接盈利)。
2、本站所有内容均由合作方或网友上传,本站不对文档的完整性、权威性及其观点立场正确性做任何保证或承诺!文档内容仅供研究参考,付费前请自行鉴别。
3、如文档内容存在违规,或者侵犯商业秘密、侵犯著作权等,请点击“违规举报”。

碎片内容

房地产项目信息调查表1

精品中小学文档+ 关注
实名认证
内容提供者

精品资料,值得下载

确认删除?
VIP
微信客服
  • 扫码咨询
会员Q群
  • 会员专属群点击这里加入QQ群
客服邮箱
回到顶部