电脑桌面
添加小米粒文库到电脑桌面
安装后可以在桌面快捷访问

医院药品进销存系统(DOC37页)VIP免费

医院药品进销存系统(DOC37页)_第1页
1/37
医院药品进销存系统(DOC37页)_第2页
2/37
医院药品进销存系统(DOC37页)_第3页
3/37
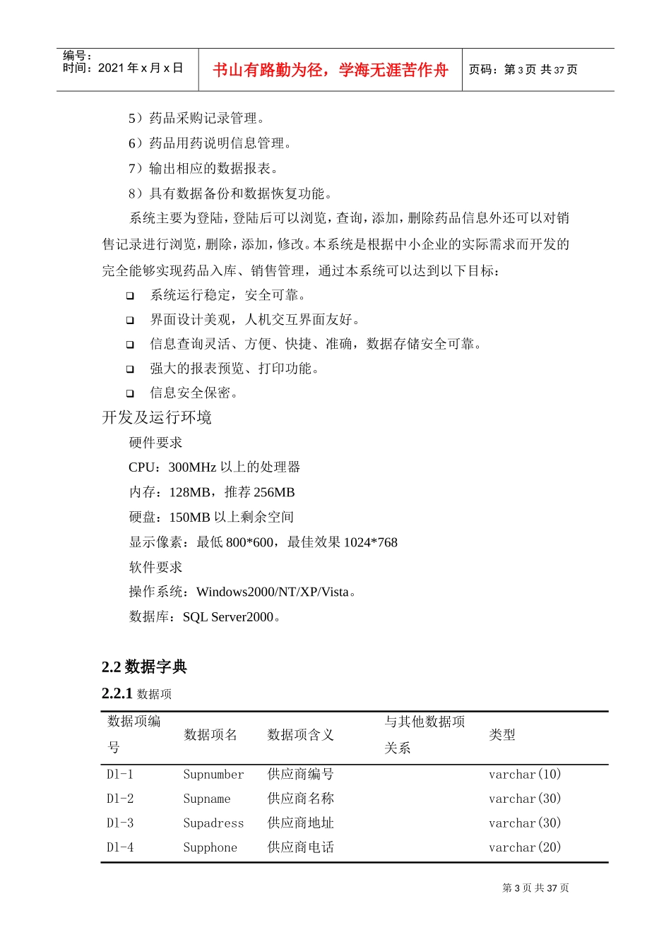
第1页共37页编号:时间:2021年x月x日书山有路勤为径,学海无涯苦作舟页码:第1页共37页目录一、概述....................................................................................................71.1课程设计的目的............................................................................71.2课程设计的内容............................................................................71.3课程设计的要求............................................................................7二、需求分析............................................................................................72.1系统需求........................................................................................72.2数据字典........................................................................................7三、系统总体设计....................................................................................73.1系统总体设计思路........................................................................73.2概念模型设计................................................................................73.2.1局部E-R图...........................................................................73.2.2全局E-R图...........................................................................73.3逻辑结构设计................................................................................73.4数据库建立实施............................................................................73.4.1建立数据库...........................................................................73.4.2建立关系表...........................................................................8四、系统实现............................................................................................8五、系统评价............................................................................................8六、课程设计心得、总结........................................................................8参考文献:................................................................................................8一、概述1.1课程设计的目的随着互联网的发展,利用网络技术来实现“无纸办公”这个概念已经深入人心,医药管理系统作为医院信息化建设的一个重要平台在完成各种医药资源的合理统计与分配,互联网访问,医院管理,电子设备等方面面发挥了重要的作用。但是现在十分缺少类似的能够满足医院需求的医药进销存管理系统,为规范医院的医药进存销管理和数据统计和分析,在较小的代价下满足用户信息需求,设计了第2页共37页编号:时间:2021年x月x日书山有路勤为径,学海无涯苦作舟页码:第2页共37页这个医药进存销管理系统。1.2课程设计的内容(1)主要的数据表药品分类代码表,药品库存表,供货商信息表,采购信息表等等。(2)主要功能模块1)新药品的入库。2)过期药品的出库登记、处理记录。3)药品库存检索。4)供货商信息检索。5)药品采购记录管理。6)药品用药说明信息管理。7)输出相应的数据报表。8)具有数据备份和数据恢复功能。1.3课程设计的要求具体项目内容去医院进行调研,药品编码也应参考国家统一编码方法。二、需求分析2.1系统需求目前中小型药店的营业规模不断的扩大,药品的数量和种类不断增加。对于许多仍处于人工管理阶段的药店来说管理也越来越复杂。如果以药店工作人员的增加来实现药品的管理虽然能使工作变得方便起来但是这样带来更大的经济开销对于中小型药店来说要解决实际问题并不是很合适。开发药品进销存管理系统可以很大程度上方便管理人员对药品的管理实现药品管理的高效化和统一化。为便于管理的方便性和可行性。根据现阶段的应用需求的开发目标设计药品进销...

1、当您付费下载文档后,您只拥有了使用权限,并不意味着购买了版权,文档只能用于自身使用,不得用于其他商业用途(如 [转卖]进行直接盈利或[编辑后售卖]进行间接盈利)。
2、本站所有内容均由合作方或网友上传,本站不对文档的完整性、权威性及其观点立场正确性做任何保证或承诺!文档内容仅供研究参考,付费前请自行鉴别。
3、如文档内容存在违规,或者侵犯商业秘密、侵犯著作权等,请点击“违规举报”。

碎片内容

医院药品进销存系统(DOC37页)

您可能关注的文档

确认删除?
VIP
微信客服
  • 扫码咨询
会员Q群
  • 会员专属群点击这里加入QQ群
客服邮箱
回到顶部