电脑桌面
添加小米粒文库到电脑桌面
安装后可以在桌面快捷访问

工程质量技术交底记录全套(DOC79页)VIP专享VIP免费

工程质量技术交底记录全套(DOC79页)_第1页
1/102
工程质量技术交底记录全套(DOC79页)_第2页
2/102
工程质量技术交底记录全套(DOC79页)_第3页
3/102
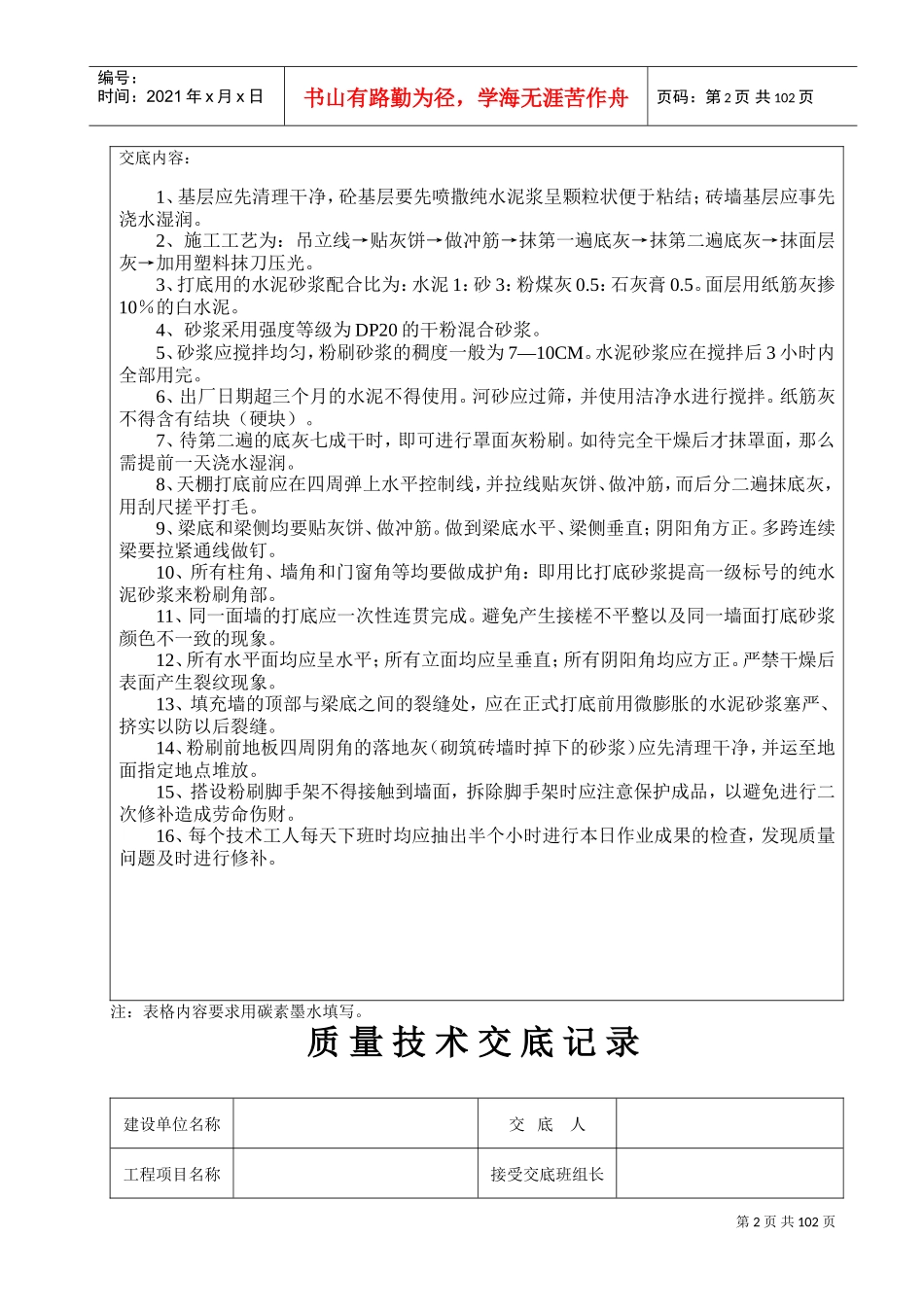
第1页共102页编号:时间:2021年x月x日书山有路勤为径,学海无涯苦作舟页码:第1页共102页质量技术交底记录建设单位名称交底人工程项目名称接受交底班组长施工单位名称记录人分部分项名称内墙抹灰工程交底日期第2页共102页编号:时间:2021年x月x日书山有路勤为径,学海无涯苦作舟页码:第2页共102页交底内容:1、基层应先清理干净,砼基层要先喷撒纯水泥浆呈颗粒状便于粘结;砖墙基层应事先浇水湿润。2、施工工艺为:吊立线→贴灰饼→做冲筋→抹第一遍底灰→抹第二遍底灰→抹面层灰→加用塑料抹刀压光。3、打底用的水泥砂浆配合比为:水泥1:砂3:粉煤灰0.5:石灰膏0.5。面层用纸筋灰掺10%的白水泥。4、砂浆采用强度等级为DP20的干粉混合砂浆。5、砂浆应搅拌均匀,粉刷砂浆的稠度一般为7—10CM。水泥砂浆应在搅拌后3小时内全部用完。6、出厂日期超三个月的水泥不得使用。河砂应过筛,并使用洁净水进行搅拌。纸筋灰不得含有结块(硬块)。7、待第二遍的底灰七成干时,即可进行罩面灰粉刷。如待完全干燥后才抹罩面,那么需提前一天浇水湿润。8、天棚打底前应在四周弹上水平控制线,并拉线贴灰饼、做冲筋,而后分二遍抹底灰,用刮尺搓平打毛。9、梁底和梁侧均要贴灰饼、做冲筋。做到梁底水平、梁侧垂直;阴阳角方正。多跨连续梁要拉紧通线做钉。10、所有柱角、墙角和门窗角等均要做成护角:即用比打底砂浆提高一级标号的纯水泥砂浆来粉刷角部。11、同一面墙的打底应一次性连贯完成。避免产生接槎不平整以及同一墙面打底砂浆颜色不一致的现象。12、所有水平面均应呈水平;所有立面均应呈垂直;所有阴阳角均应方正。严禁干燥后表面产生裂纹现象。13、填充墙的顶部与梁底之间的裂缝处,应在正式打底前用微膨胀的水泥砂浆塞严、挤实以防以后裂缝。14、粉刷前地板四周阴角的落地灰(砌筑砖墙时掉下的砂浆)应先清理干净,并运至地面指定地点堆放。15、搭设粉刷脚手架不得接触到墙面,拆除脚手架时应注意保护成品,以避免进行二次修补造成劳命伤财。16、每个技术工人每天下班时均应抽出半个小时进行本日作业成果的检查,发现质量问题及时进行修补。注:表格内容要求用碳素墨水填写。质量技术交底记录建设单位名称交底人工程项目名称接受交底班组长第3页共102页编号:时间:2021年x月x日书山有路勤为径,学海无涯苦作舟页码:第3页共102页施工单位名称记录人分部分项名称模板制作与安装工程交底日期交底内容:1、模板及其支架应根据工程结构,荷载大小,地基土类别,施工设备和材料供应等条件进行设计。2、模板及其支架应具有足够的承载能力、刚度和稳定性。3、模板安装和浇筑混凝土时,应对模板及支架进行观察和维护,不得发生涨模、松动和坍塌的事故。4、安装现浇多层房屋和构筑物的上层模板及其支架时,下层模板应具有承受上层荷载的承载能力。5、当下层模板不具有承受上层荷载能力时应加设支架支撑;上层支架的立柱应对准下层支架的立柱。6、在涂刷模板隔离剂时,不得沾污钢筋和混凝土接槎处。7、模板的接缝不应漏浆;在浇筑混凝土前,木模板应浇水湿透。8、浇筑混凝土前,模板内的纸屑、木块等杂物应清理干净,特别是柱内的混凝土掉渣要处理干净。9、跨度大于4m的梁板,其模板应按设计要求起拱;当设计无具体要求时起拱1/1000-3/1000。10、固定在模板上的预埋件、预留孔和预留洞均不得遗漏,且应安装牢固。11、模板安装允许偏差:轴线位移5mm;底模上表面标高±5mm;柱梁截面尺寸+4mm,-5mm。.12、模板安装允许偏差:层高在5米以内的柱垂直度为3mm,相邻两板的表面高低差2mm,表面平整度5mm。13、底模及支架拆除时,应根据同条件养护的砼试块送去抗压待强度达到施工规范的规定时方可进行拆除。14、侧模拆除时的混凝土强度应能保证其表面及棱角不受损伤。15、模板拆除时,不应在楼层上形成冲击荷载。拆除的模板应分散堆放并及时将其运至地面堆放。16、工地应建立相应的质量责任制度和质量奖惩办法;实行谁施工、谁负责的管理制度。17、每个技术工人在下班前半个小时均应对本日作业成果进行检查,发现有质量上的问题应及时返修。18、班组长应对本班组的操作质量全面的负责,每日至少对作...

1、当您付费下载文档后,您只拥有了使用权限,并不意味着购买了版权,文档只能用于自身使用,不得用于其他商业用途(如 [转卖]进行直接盈利或[编辑后售卖]进行间接盈利)。
2、本站所有内容均由合作方或网友上传,本站不对文档的完整性、权威性及其观点立场正确性做任何保证或承诺!文档内容仅供研究参考,付费前请自行鉴别。
3、如文档内容存在违规,或者侵犯商业秘密、侵犯著作权等,请点击“违规举报”。

碎片内容

工程质量技术交底记录全套(DOC79页)

确认删除?
VIP
微信客服
  • 扫码咨询
会员Q群
  • 会员专属群点击这里加入QQ群
客服邮箱
回到顶部