电脑桌面
添加小米粒文库到电脑桌面
安装后可以在桌面快捷访问

园林专业人才培养方案VIP免费

园林专业人才培养方案_第1页
1/13
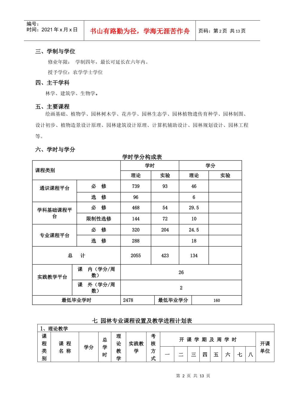
园林专业人才培养方案_第2页
2/13
园林专业人才培养方案_第3页
3/13
第1页共13页编号:时间:2021年x月x日书山有路勤为径,学海无涯苦作舟页码:第1页共13页园林专业人才培养方案一、培养目标本专业培养掌握园林规划与设计、园林植物与观赏园艺等基本理论、基本知识和基本技能,能在城市建设、园林、林业部门和花卉企业从事风景区、森林公园、城镇各类园林绿地规划、设计、施工、园林植物繁育栽培、养护及管理应用拓展型高素质人才。二、培养要求及特色本专业培养主要培养应用拓展型高素质人才,学生在园林规划设计、园林管理、园林工程等方面均可以发展。根据本院的办学实际,开设园林绿化和园林规划设计两个方向,设置系列课程,供学生进行选择。1.政治素质热爱中国共产党,热爱社会主义祖国;掌握马克思主义、毛泽东思想,邓小平理论、三个代表重要思想和科学发展观;坚持党的基本路线,坚持四项基本原则;具有科学的世界观、正确的人生观、高尚的道德品质情操和崇高的理想。2.知识结构专业上应掌握园林的基本理论、基本知识和实验、应用技能,受到从事园林绿化和园林规划设计初步训练,获得从事园林绿化、园林规划设计的基本能力。3.能力结构(1)具备扎实的数学、绘画和规划设计等基本理论知识;(2)掌握生物学、林学、建筑学等学科的基本理论和知识;(3)掌握风景名胜区规划、森林公园规划、城市绿地系统规划、各类园林绿地规划设计、园林建筑设计、园林工程设计、园林植物造景设计方法、园林植物栽培、繁育及养护管理的技术;(4)具有一定的绘画技法及风景园林表现技法、能应用艺术理论及设计理论对植物材料、自然景观进行艺术设计的基本能力和园林植物栽培繁育的初步能力;(5)了解国内外园林学科的理论前沿、应用前景及发展动态;(6)熟悉我国国土绿化、风景名胜区及森林公园建设、环境保护、森林资源及国土资源管理保护的方针、政策和法规;(7)掌握文献检索、资料查询的基本方法、具有一定的科学研究和实际工作能力;4.素质结构有较强的调查研究与决策、组织与管理、口头与文字表达能力,具有独立获取知识、信息处理和创新的基本能力。第2页共13页第1页共13页编号:时间:2021年x月x日书山有路勤为径,学海无涯苦作舟页码:第2页共13页三、学制与学位修业年限:学制四年,最长可延长在六年内。授予学位:农学学士学位四、主干学科林学、建筑学、生物学。五、主要课程绘画基础、植物学、园林树木学、花卉学、园林生态学、园林植物遗传育种学、园林制图、设计初步、植物造景设计原理、园林建筑设计原理、计算机辅助设计、园林规划设计、园林工程等。六、学时与学分学时学分构成表七园林专业课程设置及教学进程计划表1、理论教学课程类别课程名称学分总学时理论教学实践教学考核方式开课学期及周学时开课单位一二三四五六七八课程类别学时学分理论实验理论实验通识课程平台必修7399346选修966学科基础课程平台必修4685429.5限制性选修1447210专业课程平台必修32020424.5选修28818总计2055423134实践教学平台课内(学分/周数)26课外(学分/周数)2最低毕业学时2478最低毕业学分160第3页共13页第2页共13页编号:时间:2021年x月x日书山有路勤为径,学海无涯苦作舟页码:第3页共13页公共必修课程马克思主义基本原理348453E3思政部毛泽东思想和中国特色社会主义理论体系概论696906E5思政部中国近现代史纲要232302E2思政部思想道德修养与法律基础348453E3思政部形势与政策2T11111111思政部大学英语16280280E4444外语系计算机基础与应用(1)3603030E4计算机计算机辅助设计3543618E3生科系大学体育4140140T2222体育系军事理论与训练2362016E2武装部大学生职业发展119109T1学生处就业指导119109T1学生处合计46832通识限选选修人文社科类课程不得少于4学分,艺术体育类课程不得少于2学分。人文社科类46464T22艺术体育类23232T269696学科基础必修课高等数学(B)69696E33数学系大学语文23636E2中文系绘画基础69696T33美术系植物学2.5543618E3生科系园林树木学2.5543618E3生科系园林生态学2.5543618E3生科系第4页共13页第3页共13页编号:时间:2021年x月x日书山有路勤为径,学海无涯苦作舟页码:第4页共13页程园林制图46666E4生科系设计初步4666...

1、当您付费下载文档后,您只拥有了使用权限,并不意味着购买了版权,文档只能用于自身使用,不得用于其他商业用途(如 [转卖]进行直接盈利或[编辑后售卖]进行间接盈利)。
2、本站所有内容均由合作方或网友上传,本站不对文档的完整性、权威性及其观点立场正确性做任何保证或承诺!文档内容仅供研究参考,付费前请自行鉴别。
3、如文档内容存在违规,或者侵犯商业秘密、侵犯著作权等,请点击“违规举报”。

碎片内容

园林专业人才培养方案

您可能关注的文档

确认删除?
VIP
微信客服
  • 扫码咨询
会员Q群
  • 会员专属群点击这里加入QQ群
客服邮箱
回到顶部