电脑桌面
添加小米粒文库到电脑桌面
安装后可以在桌面快捷访问

华南农业大学亚运会志愿者招募笔试试卷(A卷)(本试卷题目均VIP免费

华南农业大学亚运会志愿者招募笔试试卷(A卷)(本试卷题目均_第1页
1/9
华南农业大学亚运会志愿者招募笔试试卷(A卷)(本试卷题目均_第2页
2/9
华南农业大学亚运会志愿者招募笔试试卷(A卷)(本试卷题目均_第3页
3/9
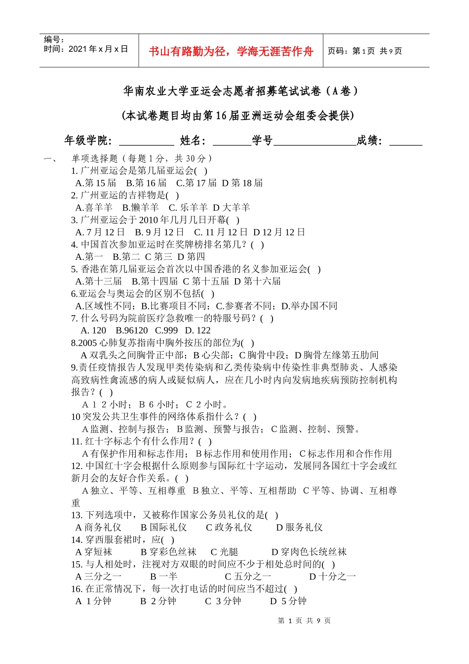
第1页共9页编号:时间:2021年x月x日书山有路勤为径,学海无涯苦作舟页码:第1页共9页华南农业大学亚运会志愿者招募笔试试卷(A卷)(本试卷题目均由第16届亚洲运动会组委会提供)年级学院:姓名:学号成绩:一、单项选择题(每题1分,共30分)1.广州亚运会是第几届亚运会()A.第15届B.第16届C.第17届D第18届2.广州亚运的吉祥物是()A.喜羊羊B.懒羊羊C.乐羊羊D大羊羊3.广州亚运会于2010年几月几日开幕()A.7月12日B.9月12日C.11月12日D12月12日4.中国首次参加亚运时在奖牌榜排名第几?()A.第一B.第二C第三D第四5.香港在第几届亚运会首次以中国香港的名义参加亚运会()A.第十三届B.第十四届C第十五届D第十六届6.亚运会与奥运会的区别不包括()A.区域性不同;B.比赛项目不同;C.参赛者不同;D.举办国不同7.什么号码为院前医疗急救唯一的特服号码?()A.120B.96120C.999D.1228.2005心肺复苏指南中胸外按压的部位为()A双乳头之间胸骨正中部;B心尖部;C胸骨中段;D胸骨左缘第五肋间9.责任疫情报告人发现甲类传染病和乙类传染病中传染性非典型肺炎、人感染高致病性禽流感的病人或疑似病人,应在几小时内向发病地疾病预防控制机构报告?()A12小时;B6小时;C2小时。10突发公共卫生事件的网络体系指什么?()A监测、控制与报告;B监测、预警与报告;C监测、控制、预警。11.红十字标志个有什么作用?()A有保护作用和标志作用;B标志作用和使用作用;C标志作用和合作作用12.中国红十字会根据什么原则参与国际红十字运动,发展同各国红十字会或红新月会的友好合作关系。()A独立、平等、互相尊重B独立、平等、互相帮助C平等、协调、互相尊重13.下列选项中,又被称作国家公务员礼仪的是()A商务礼仪B国际礼仪C政务礼仪D服务礼仪14.穿西服套裙时,应()A穿短袜B穿彩色丝袜C光腿D穿肉色长统丝袜15.与人相处时,注视对方双眼的时间应不少于相处总时间的()A三分之一B一半C五分之一D十分之一16.在正常情况下,每一次打电话的时间应当不超过()A1分钟B2分钟C3分钟D5分钟第2页共9页第1页共9页编号:时间:2021年x月x日书山有路勤为径,学海无涯苦作舟页码:第2页共9页17.通电话过程中,如有事需暂时需要让通话对象等待,时间一般不超过()A1分钟B2分钟C3分钟D5分钟18.穿西服时,最理想的衬衫颜色是()A蓝色B白色C灰色D咖啡色19.秦始皇灭六国后,统一了全国文字,这种汉字称作:()A隶书B小篆C楷书D行书20.下列哪个不是中国六大古都:()A南昌B开封C西安D洛阳21.“阳关大道”原是指通往那里的道路?()A东海B西域C南国D中原22.广州最早建城时的名字叫()A楚庭B任嚣城C番禺D南海郡23.广州第一个封建王国的国王是()A赵佗B赵昧C赵婴齐D赵兴24.在清代,广州哪个地方“一口通商”,垄断全国外贸()A十三行B第十甫C沙面D东山25.北京奥运会开幕式上展示的巨大的“和”字,其蕴含的思想源自:()A.墨家B.道家C.儒家D.法学26.我国领导人多次表示,西藏事务完全是中国内政。“西藏问题”的实质是:()A.主权问题B.宗教问题C.人权问题D.民族问题27.美国次贷危机中的“次”是指:()A.贷款人的第二次贷款B.贷款人的收入较低、信用等级较低C.贷款机构的实力和规模较小D.贷款机构的信用等级较低28.1994年9月4日至10日,在我国北京举行了第________届“远南”运动会。()A六B七C八D九29.亚残奥委会,成立于2006年11月28日,主要负责组织、协调亚洲残疾人体育事务,总部设在________。()A中国北京B马来西亚吉隆坡C韩国釜山D印度尼西亚苏腊卡尔塔30.亚残会的理念不包括________。()A同一个视角B同一个目标C同一项使命D同一种希望123456789101112131415161718192021222324252627282930第3页共9页第2页共9页编号:时间:2021年x月x日书山有路勤为径,学海无涯苦作舟页码:第3页共9页二、填空(每空1分,共10分)1.亚运会的志愿者一般分为和两类。2.广州亚运会的理念是:。3.处理小伤口出血时,需用或冲洗干净,盖上消毒纱布、棉垫,再用绷带加压缠绕即可。4.有关单位和人员报送、报告突发事件信息,应当做到、、。5.接电话时应当遵循“”。6.到机场欢迎国宾的我国政府陪同团团长应当是一位现任的或者。7.被称为国家经典的儒家著作...

1、当您付费下载文档后,您只拥有了使用权限,并不意味着购买了版权,文档只能用于自身使用,不得用于其他商业用途(如 [转卖]进行直接盈利或[编辑后售卖]进行间接盈利)。
2、本站所有内容均由合作方或网友上传,本站不对文档的完整性、权威性及其观点立场正确性做任何保证或承诺!文档内容仅供研究参考,付费前请自行鉴别。
3、如文档内容存在违规,或者侵犯商业秘密、侵犯著作权等,请点击“违规举报”。

碎片内容

华南农业大学亚运会志愿者招募笔试试卷(A卷)(本试卷题目均

您可能关注的文档

确认删除?
VIP
微信客服
  • 扫码咨询
会员Q群
  • 会员专属群点击这里加入QQ群
客服邮箱
回到顶部