电脑桌面
添加小米粒文库到电脑桌面
安装后可以在桌面快捷访问

数控加工工艺与编程考试试题(doc 9页)VIP免费

数控加工工艺与编程考试试题(doc 9页)_第1页
1/8
数控加工工艺与编程考试试题(doc 9页)_第2页
2/8
数控加工工艺与编程考试试题(doc 9页)_第3页
3/8
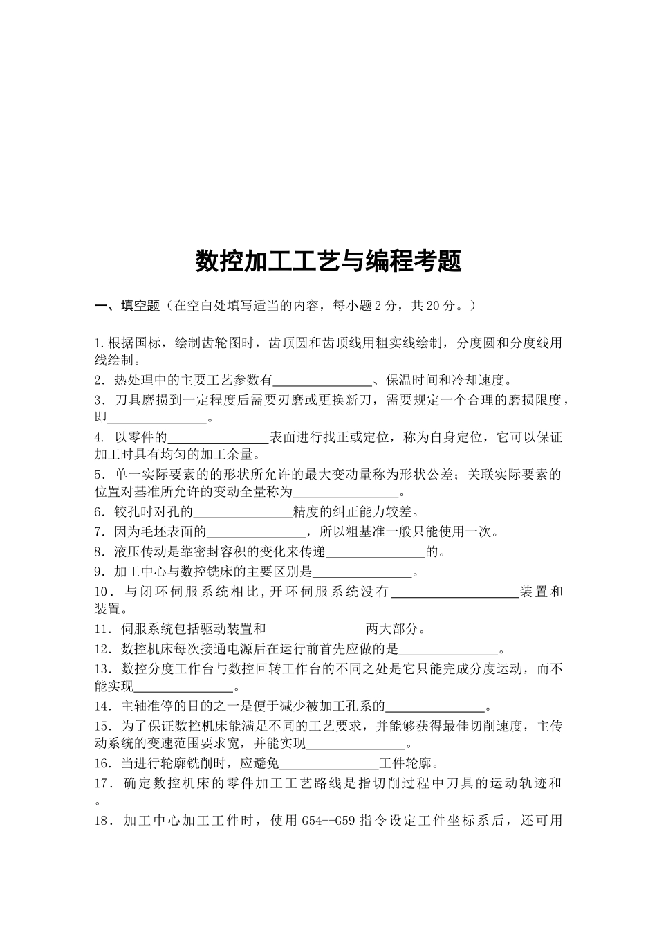
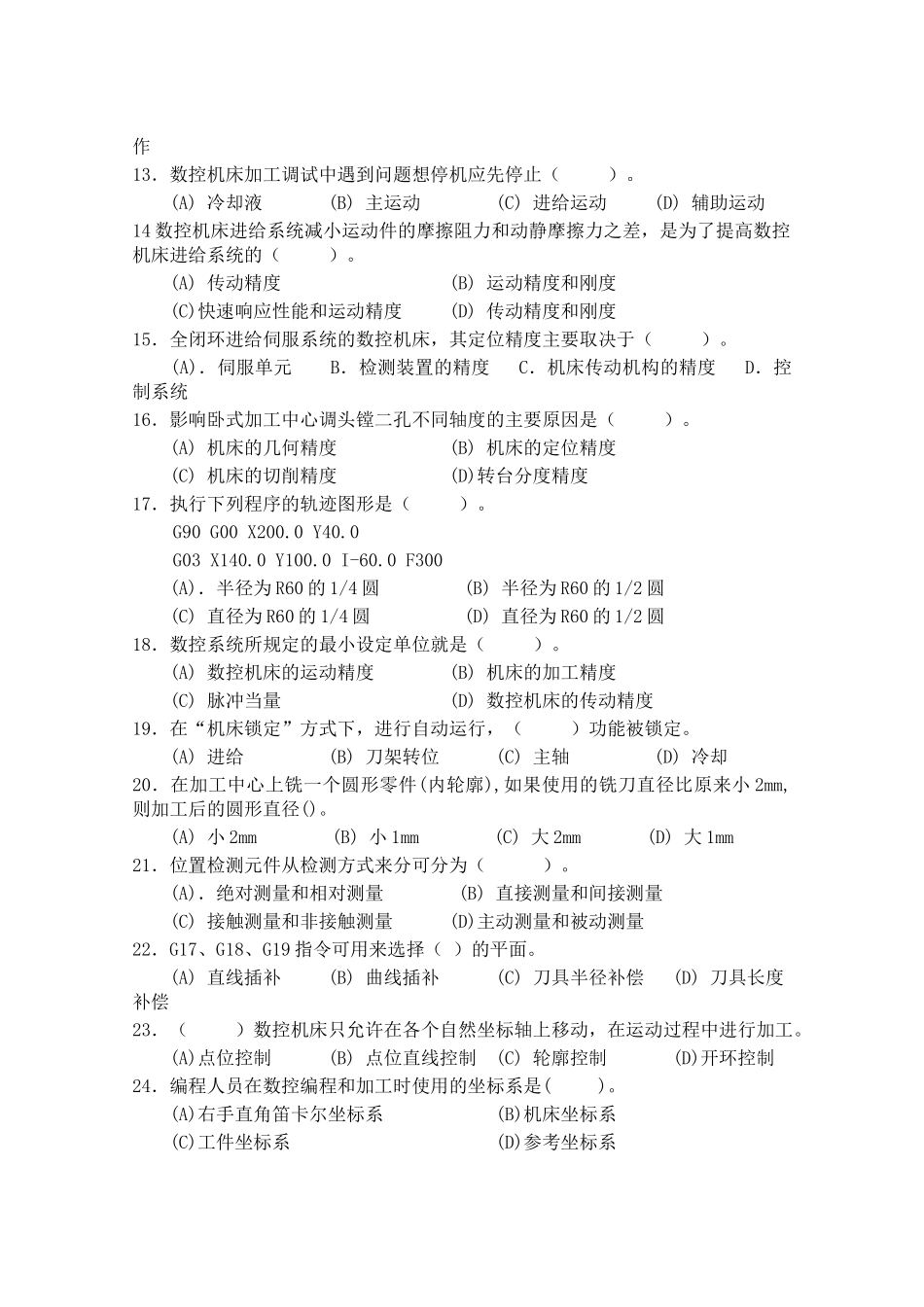
数控加工工艺与编程考题一、填空题(在空白处填写适当的内容,每小题2分,共20分。)1.根据国标,绘制齿轮图时,齿顶圆和齿顶线用粗实线绘制,分度圆和分度线用线绘制。2.热处理中的主要工艺参数有、保温时间和冷却速度。3.刀具磨损到一定程度后需要刃磨或更换新刀,需要规定一个合理的磨损限度,即。4.以零件的表面进行找正或定位,称为自身定位,它可以保证加工时具有均匀的加工余量。5.单一实际要素的的形状所允许的最大变动量称为形状公差;关联实际要素的位置对基准所允许的变动全量称为。6.铰孔时对孔的精度的纠正能力较差。7.因为毛坯表面的,所以粗基准一般只能使用一次。8.液压传动是靠密封容积的变化来传递的。9.加工中心与数控铣床的主要区别是。10.与闭环伺服系统相比,开环伺服系统没有装置和装置。11.伺服系统包括驱动装置和两大部分。12.数控机床每次接通电源后在运行前首先应做的是。13.数控分度工作台与数控回转工作台的不同之处是它只能完成分度运动,而不能实现。14.主轴准停的目的之一是便于减少被加工孔系的。15.为了保证数控机床能满足不同的工艺要求,并能够获得最佳切削速度,主传动系统的变速范围要求宽,并能实现。16.当进行轮廓铣削时,应避免工件轮廓。17.确定数控机床的零件加工工艺路线是指切削过程中刀具的运动轨迹和。18.加工中心加工工件时,使用G54--G59指令设定工件坐标系后,还可用指令建立新的坐标系。19.功能刀具补偿,可以自动完成轮廓之间的转接。20.数控机床的精度检查,分为几何精度检查、定位精度检查和。二、单项选择题(请将正确答案的字母代号填在括号中,每题1分,共30分)1.同一表面有不同的表面粗糙度时,须用()分界,并标出相应的表面粗糙度代号及尺寸。(A)粗实线(B)细实线(C)虚线(D)点划线2.切削脆性金属材料时,材料的塑性很小,在刀具前角较小、切削厚度较大的情况下,容易产生()。(A)带状切屑(B)挤裂切屑(C)单元切屑(D)崩碎切屑3.螺纹的公称直径是指()。(A)螺纹小径(B)螺纹中径(C)螺纹大径(D)螺纹分度圆直径4.用来确定生产对象上几何要素间的()所依据的那些点、线、面称为基准。(A)尺寸关系(B)位置关系(C)距离关系(D)几何关系5.在标准中心距条件下,()。(A)节圆和分度圆分离(B)节圆和分度圆重合(C)啮合角大于齿形角(D)啮合角小于齿形角6.用于制造低速、手动工具,如锉刀、手用锯条等应选用的刀具材料为()。(A)合金工具钢(B)碳素工具钢(C)高速工具钢(D)硬质合金7.液压传动中,能将压力转换为驱动工作部件机械能的能量转换元件是()。(A)动力元件(B)执行元件(C)控制元件(D)辅助元件8.电气控制原理图中各电器元件的平常位置是指()情况下的位置。(A)正常工作(B)任意(C)通电(D)未通电9.当工件以平面定位时,下面的误差基本上可以忽略不计的是()。(A)基准位移误差(B)基准不重合误差(C)定位误差(D)夹紧误差10.为减小工件淬火后的脆性,降低内应力,对工件应采取的热处理是()。(A)退火(B)正火(C)回火(D)渗碳11.调压回路的重要液压元件是()。(A)减压阀(B)溢流阀(C)节流阀(D)换向阀12.若电动机在启动时发出“嗡嗡”声,其可能的原因是()。(A)电流过大(B)轴承损坏(C)接触器故障(D)热继电器动作13.数控机床加工调试中遇到问题想停机应先停止()。(A)冷却液(B)主运动(C)进给运动(D)辅助运动14数控机床进给系统减小运动件的摩擦阻力和动静摩擦力之差,是为了提高数控机床进给系统的()。(A)传动精度(B)运动精度和刚度(C)快速响应性能和运动精度(D)传动精度和刚度15.全闭环进给伺服系统的数控机床,其定位精度主要取决于()。(A).伺服单元B.检测装置的精度C.机床传动机构的精度D.控制系统16.影响卧式加工中心调头镗二孔不同轴度的主要原因是()。(A)机床的几何精度(B)机床的定位精度(C)机床的切削精度(D)转台分度精度17.执行下列程序的轨迹图形是()。G90G00X200.0Y40.0G03X140.0Y100.0I-60.0F300(A).半径为R60的1/4圆(B)半径为R60的1/2圆(C)直径为R60的1/4圆(D)直径为R60的1/2圆18.数控系统所规定的最小设定单位就是()。(A)数控机床的运动精度(B)机床的加工精度(C)...

1、当您付费下载文档后,您只拥有了使用权限,并不意味着购买了版权,文档只能用于自身使用,不得用于其他商业用途(如 [转卖]进行直接盈利或[编辑后售卖]进行间接盈利)。
2、本站所有内容均由合作方或网友上传,本站不对文档的完整性、权威性及其观点立场正确性做任何保证或承诺!文档内容仅供研究参考,付费前请自行鉴别。
3、如文档内容存在违规,或者侵犯商业秘密、侵犯著作权等,请点击“违规举报”。

碎片内容

数控加工工艺与编程考试试题(doc 9页)

确认删除?
VIP
微信客服
  • 扫码咨询
会员Q群
  • 会员专属群点击这里加入QQ群
客服邮箱
回到顶部