电脑桌面
添加小米粒文库到电脑桌面
安装后可以在桌面快捷访问

施工手册(第四版)第六章土方与基坑工程6-1-8 土方机械化施工VIP专享VIP免费

施工手册(第四版)第六章土方与基坑工程6-1-8 土方机械化施工_第1页
1/21
施工手册(第四版)第六章土方与基坑工程6-1-8 土方机械化施工_第2页
2/21
施工手册(第四版)第六章土方与基坑工程6-1-8 土方机械化施工_第3页
3/21
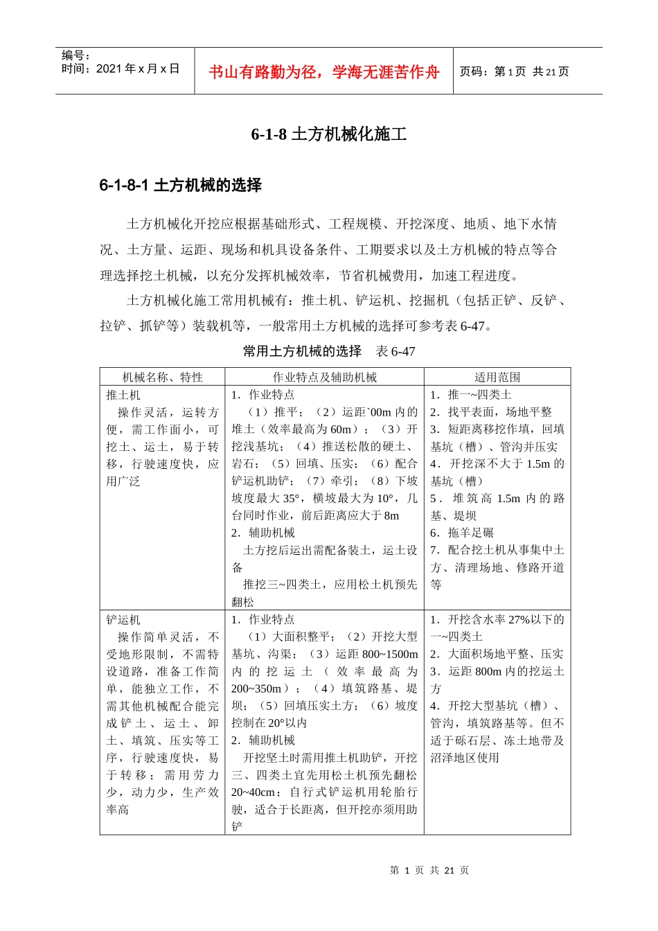
第1页共21页编号:时间:2021年x月x日书山有路勤为径,学海无涯苦作舟页码:第1页共21页6-1-8土方机械化施工6-1-8-1土方机械的选择土方机械化开挖应根据基础形式、工程规模、开挖深度、地质、地下水情况、土方量、运距、现场和机具设备条件、工期要求以及土方机械的特点等合理选择挖土机械,以充分发挥机械效率,节省机械费用,加速工程进度。土方机械化施工常用机械有:推土机、铲运机、挖掘机(包括正铲、反铲、拉铲、抓铲等)装载机等,一般常用土方机械的选择可参考表6-47。常用土方机械的选择表6-47机械名称、特性作业特点及辅助机械适用范围推土机操作灵活,运转方便,需工作面小,可挖土、运土,易于转移,行驶速度快,应用广泛1.作业特点(1)推平;(2)运距`00m内的堆土(效率最高为60m);(3)开挖浅基坑;(4)推送松散的硬土、岩石;(5)回填、压实;(6)配合铲运机助铲;(7)牵引;(8)下坡坡度最大35°,横坡最大为10°,几台同时作业,前后距离应大于8m2.辅助机械土方挖后运出需配备装土,运土设备推挖三~四类土,应用松土机预先翻松1.推一~四类土2.找平表面,场地平整3.短距离移挖作填,回填基坑(槽)、管沟并压实4.开挖深不大于1.5m的基坑(槽)5.堆筑高1.5m内的路基、堤坝6.拖羊足碾7.配合挖土机从事集中土方、清理场地、修路开道等铲运机操作简单灵活,不受地形限制,不需特设道路,准备工作简单,能独立工作,不需其他机械配合能完成铲土、运土、卸土、填筑、压实等工序,行驶速度快,易于转移;需用劳力少,动力少,生产效率高1.作业特点(1)大面积整平;(2)开挖大型基坑、沟渠;(3)运距800~1500m内的挖运土(效率最高为200~350m);(4)填筑路基、堤坝;(5)回填压实土方;(6)坡度控制在20°以内2.辅助机械开挖坚土时需用推土机助铲,开挖三、四类土宜先用松土机预先翻松20~40cm;自行式铲运机用轮胎行驶,适合于长距离,但开挖亦须用助铲1.开挖含水率27%以下的一~四类土2.大面积场地平整、压实3.运距800m内的挖运土方4.开挖大型基坑(槽)、管沟,填筑路基等。但不适于砾石层、冻土地带及沼泽地区使用第2页共21页第1页共21页编号:时间:2021年x月x日书山有路勤为径,学海无涯苦作舟页码:第2页共21页正铲挖掘机装车轻便灵活,回转速度快,移位方便;能挖掘坚硬土层,易控制开挖尺寸,工作效率高1.作业特点(1)开挖停机面以上土方;(2)工作面应在1.5m以上,开挖合理高度见表11-79;(3)开挖高度超过挖土机挖掘高度时,可采取分层开挖;(4)装车外运2.辅助机械土方外运应配备自卸汽车,工作面应有推土机配合平土、集中土方进行联合作业1.开挖含水量不大于27%的一~四类土和经爆破后的岩石与冻土碎块2.大型场地整平土方3.工作面狭小且较深的大型管沟和基槽路堑4.独立基坑5.边坡开挖反铲挖掘机操作灵活,挖土、卸土均在地面作业,不用开运输道1.作业特点(1)开挖地面以下深度不大的土方;(2)最大挖土深度4~6m,经济合理深度为1.5~3m;(3)可装车和两边甩土、堆放;(4)较大较深基坑可用多层接力挖土2.辅助机械土方外运应配备自卸汽车,工作面应有推土机配合推到附近堆放1.开挖含水量大的一~三类的砂土或粘土2.管沟和基槽3.独立基坑4.边坡开挖拉铲挖掘机可挖深坑,挖掘半径及卸载半径大,操纵灵活性较差1.作业特点(1)开挖停机面以下土方;(2)可装车和甩土;(3)开挖截面误差较大;(4)可将土甩在基坑(槽)两边较远处堆放2.辅助机械土方外运需配备自卸汽车、推土机,创造施工条件1.挖掘一~三类土,开挖较深较大的基坑(槽)、管沟2.大量外借土方3.填筑路基、堤坝4.挖掘河床5.不排水挖取水中泥土抓铲挖掘机钢绳牵拉灵活性较差,工效不高,不能挖掘坚硬土;可以装在简易机械上工作,使用方便1.作业特点(1)开挖直井或沉井土方;(2)可装车或甩土;(3)排水不良也能开挖;(4)吊杆倾斜角度应在45°以上,距边坡应不小于2m2.辅助机械土方外运时,按运距配备自卸汽车1.土质比较松软,施工面较狭窄的深基坑、基槽2.水中挖取土,清理河床3.桥基、桩孔挖土4.装卸散装材料装载机操作灵活,...

1、当您付费下载文档后,您只拥有了使用权限,并不意味着购买了版权,文档只能用于自身使用,不得用于其他商业用途(如 [转卖]进行直接盈利或[编辑后售卖]进行间接盈利)。
2、本站所有内容均由合作方或网友上传,本站不对文档的完整性、权威性及其观点立场正确性做任何保证或承诺!文档内容仅供研究参考,付费前请自行鉴别。
3、如文档内容存在违规,或者侵犯商业秘密、侵犯著作权等,请点击“违规举报”。

碎片内容

施工手册(第四版)第六章土方与基坑工程6-1-8 土方机械化施工

确认删除?
VIP
微信客服
  • 扫码咨询
会员Q群
  • 会员专属群点击这里加入QQ群
客服邮箱
回到顶部