电脑桌面
添加小米粒文库到电脑桌面
安装后可以在桌面快捷访问

数控练习题大全VIP专享VIP免费

数控练习题大全_第1页
1/66
数控练习题大全_第2页
2/66
数控练习题大全_第3页
3/66
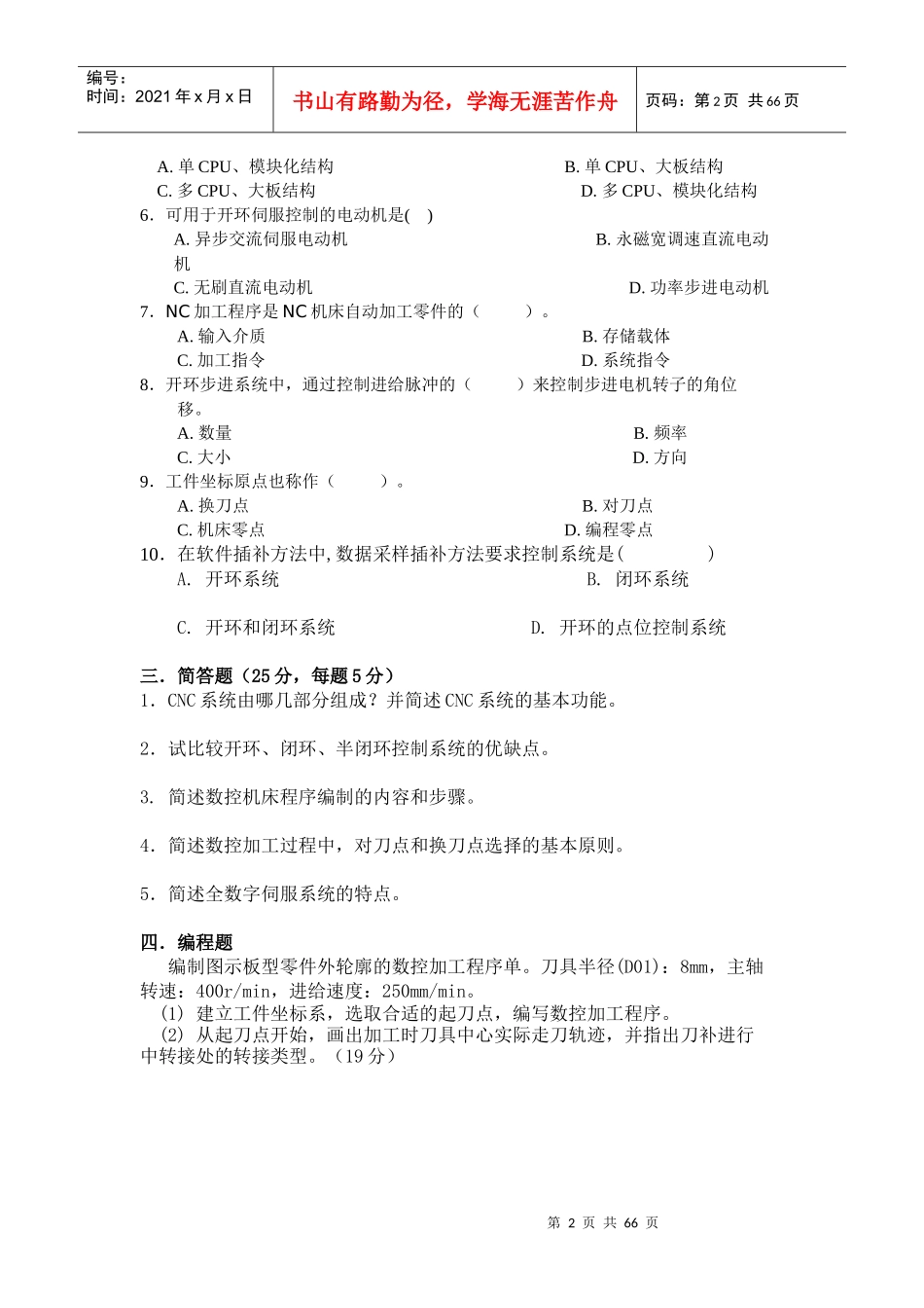
第1页共66页编号:时间:2021年x月x日书山有路勤为径,学海无涯苦作舟页码:第1页共66页一.填空题(18分,每空1分)1.数控技术是指的技术。数控机床是的机床。2.CNC系统控制软件的典型结构形式有和。3.数控机床用PLC有和两种类型。4.机床I/O接口的要求主要是和。5.他励直流电机的调速方法有、和。6.三相步进电机转子齿数为100,以双三拍通电方式,步距角为度,三相六拍方式步距角为度。7.步进电动机的相数和齿数越多,在一定的脉冲频率下,转速。8.感应同步器根据输出信号的处理方式可以分为和。9.目前在数控机床上使用最广泛的交流伺服电机为和。二.选择题(20分,每小题2分,)1.按控制刀具与工件间相对运动的轨迹来分,可分为点位控制数控机床和()。A.开环控制数控机床B.轮廓控制数控机床C.闭环控制数控机床D.半闭环控制数控机床2.CNC系统是指()系统。A.自适应控制B.直接数字控制C.计算机数字控制D.前馈控制3.数控系统常用的两种插补功能是()A.直线插补和螺旋线插补B.螺旋线插补和抛物线插补C.直线插补和圆弧插补D.圆弧插补和螺旋线插补4.通常零件加工程序存放在()A.EPROM中B.RAM中C.ROM中D.带有后备电池的RAM中5.现代中、高档CNC系统中的计算机硬件结构多采用()第2页共66页第1页共66页编号:时间:2021年x月x日书山有路勤为径,学海无涯苦作舟页码:第2页共66页A.单CPU、模块化结构B.单CPU、大板结构C.多CPU、大板结构D.多CPU、模块化结构6.可用于开环伺服控制的电动机是()A.异步交流伺服电动机B.永磁宽调速直流电动机C.无刷直流电动机D.功率步进电动机7.NC加工程序是NC机床自动加工零件的()。A.输入介质B.存储载体C.加工指令D.系统指令8.开环步进系统中,通过控制进给脉冲的()来控制步进电机转子的角位移。A.数量B.频率C.大小D.方向9.工件坐标原点也称作()。A.换刀点B.对刀点C.机床零点D.编程零点10.在软件插补方法中,数据采样插补方法要求控制系统是()A.开环系统B.闭环系统C.开环和闭环系统D.开环的点位控制系统三.简答题(25分,每题5分)1.CNC系统由哪几部分组成?并简述CNC系统的基本功能。2.试比较开环、闭环、半闭环控制系统的优缺点。3.简述数控机床程序编制的内容和步骤。4.简述数控加工过程中,对刀点和换刀点选择的基本原则。5.简述全数字伺服系统的特点。四.编程题编制图示板型零件外轮廓的数控加工程序单。刀具半径(D01):8mm,主轴转速:400r/min,进给速度:250mm/min。(1)建立工件坐标系,选取合适的起刀点,编写数控加工程序。(2)从起刀点开始,画出加工时刀具中心实际走刀轨迹,并指出刀补进行中转接处的转接类型。(19分)第3页共66页第2页共66页编号:时间:2021年x月x日书山有路勤为径,学海无涯苦作舟页码:第3页共66页五.插补计算选用一种插补方法,对圆心为原点、起点为A(4,3)、终点为B(0,5)的圆弧进行逆圆插补,写出插补计算过程,并画出插补轨迹。(10分)六、光栅测量原理光栅刻线为100线/mm,动、定栅尺之间的夹角=0.001弧度,工作台移动时,测得移动过的莫尔条纹数为200。求:光栅尺的栅距、莫尔条纹的纹距及其放大倍数、工作台移动的距离。(8分)一.填空题(18分,每空1分)1.一种借助数字化信息(数字、字符)对某一工作过程(如加工、测量、装第4页共66页第3页共66页编号:时间:2021年x月x日书山有路勤为径,学海无涯苦作舟页码:第4页共66页配等)发出指令并实现自动控制一种装有程序控制系统(数控系统)的高效自动化2.前后台式中断式3.内装型独立型4.进行必要的电隔离进行电平转换和功率放大5.改变外加电压改变励磁磁通改变转子回路电阻6.1.2度0.6度7.越平稳8.鉴相方式鉴幅方式9.永磁同步交流伺服电动机励磁同步交流伺服电动机二.选择题(20分,每小题2分)1.B;2.C;3.C;4.D;5.D;6.D;7.C;8.A;9.D;10.B三.简答题(25分,每题5分)1.答:CNC系统由程序、输入/输出设备、CNC装置及主轴、进给驱动装置等组成。(2分)CNC系统的基本功能:输入、插补、伺服控制。输入:指零件加工程序及各种参数的输入;插补:根据规定的数学函数,在理想的轨迹或轮廓上的已知点之...

1、当您付费下载文档后,您只拥有了使用权限,并不意味着购买了版权,文档只能用于自身使用,不得用于其他商业用途(如 [转卖]进行直接盈利或[编辑后售卖]进行间接盈利)。
2、本站所有内容均由合作方或网友上传,本站不对文档的完整性、权威性及其观点立场正确性做任何保证或承诺!文档内容仅供研究参考,付费前请自行鉴别。
3、如文档内容存在违规,或者侵犯商业秘密、侵犯著作权等,请点击“违规举报”。

碎片内容

数控练习题大全

确认删除?
VIP
微信客服
  • 扫码咨询
会员Q群
  • 会员专属群点击这里加入QQ群
客服邮箱
回到顶部