电脑桌面
添加小米粒文库到电脑桌面
安装后可以在桌面快捷访问

某酒店前台操作手册VIP免费

某酒店前台操作手册_第1页
1/27
某酒店前台操作手册_第2页
2/27
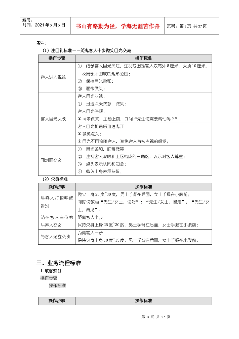
某酒店前台操作手册_第3页
3/27
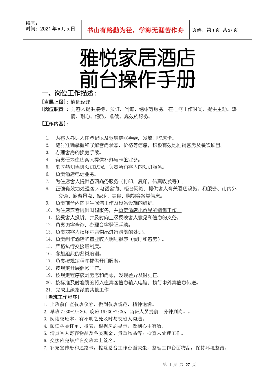
第1页共27页编号:时间:2021年x月x日书山有路勤为径,学海无涯苦作舟页码:第1页共27页雅悦家居酒店前台操作手册一、岗位工作描述:[直属上级]:值班经理[岗位职责]:为客人提供接待、预订、问询、结帐等服务。在任何工作时间,提供主动、热情、耐心、细致、准确、高效的服务。[工作内容]:1.为客人办理入住登记以及退房结账手续,发放回收房卡。2.随时准确掌握和了解客房状态、价格等信息,积极有效地推销客房及餐饮项目。3.办理客房的换房手续。4.有责任为住店客人提供补办房卡的业务。5.随时熟知当班预订状况,负责所有客人的预订服务。6.负责酒店电话业务。7.为住店客人提供各项商务服务(打印,复印,传真收发等)。8.正确有效地处理客人电话咨询、柜台问询,提供客人有关酒店设施、和服务、市内外交通、旅游景点、娱乐、美食、购物等各类信息。9.负责前台内的卫生保洁工作及设备设施的维护。10.为住店宾客提供叫醒服务,并负责酒店小商品的销售工作。11.接受客人投诉,并及时向上级反映客人意见和信息的义务。12.负责访客查询,办理会客登记手续。13.负责对客人损坏酒店物品进行赔偿的处理。14.负责制作酒店的营业收入明细报表(餐厅和客房)。15.严格执行交接班制度。16.参加组织的各类培训。17.负责按规定程序提供开门服务。18.按规定开展催帐工作。19.按规定程序核对房态和房帐,发现差异及时更正。20.按标准及时准确的将入住宾客信息输入电脑,执行中外宾信息传送。21.完成上级指派的其他工作[当班工作程序]1.上班前自查仪表仪容,做到仪表规范,精神饱满。2.早班7:30-19:30、晚班19:30-7:30,当班人员提前十分钟到岗。。3.阅读交班本,有不明之处及时与交班人沟通。4.阅读各类订单、报表,根据房态显示,做到心中有数。5.清点客人寄存物品及各类现金、贵重物品等;检查未处理工作。6.交接班完毕后在交班本上签名。7.补充宣传册和迷路卡,擦除总台工作台面灰尘,整理工作台面物品,保持环境整洁。第2页共27页第1页共27页距离客人10步停止手头工作,向客人点头微笑距离客人5步FIRST向客人欠身问候。欠身30度,同时说:“先生/小姐,您好!”LAST客人离开,欠身30度,同时说:“先生/小姐,再见!”按接客程序提供服务编号:时间:2021年x月x日书山有路勤为径,学海无涯苦作舟页码:第2页共27页8.补充房卡,信用卡签购单,检查信用卡POS机。9.做好各类优惠券、餐券准备工作。10.检查团队、会务、散客预订的接待准备工作。11.随时观察大堂内宾客抵店情况,保持灵敏的反应,时刻准备为每一位走向前来的客人提供礼貌、高效的服务。12.按标准接待、退房的程序,接待好每一位前来需要帮助的客人。13.及时将当班期间会务、团队、散客接待和退房的资料按要求输入电脑。14.及时将当班团队抵店后的安排及要求情况表,报送各有关部门。15.按规范程序和标准为顾客提供查询、问询、开门、贵重物品寄存、等服务。16.按规范程序为客人提供换房服务。17.前台员工可坐下工作,但有客人时所有人必须站立。18.夜班24:00进行客房客帐核对工作。19.夜班24:00后到凌晨6:00向每一位到店客人解释我店房帐时间是凌晨6:00开始为一天的开始。20.夜班检查外宾“临时住宿登记单”电脑输入工作。21.夜班完成住宿登记单整理归档工作。22.夜班6:00前完成夜班例行卫生保洁工作。23.每班结束前认真填写交班本。24.每班结束前检查、处理未完成的工作。25.每班查阅预订簿,检查预订到客情况。26.同下一班交班工作,认真解释交班内容,交接钥匙、贵重物品、现金、客人转交物品等重要物品。交接班后离岗,接班人未到不得擅自下班。二、基础服务流程1基础服务标准----待客礼仪10.5FL第3页共27页第2页共27页编号:时间:2021年x月x日书山有路勤为径,学海无涯苦作舟页码:第3页共27页备注:(1)注目礼标准——距离客人十步微笑目光交流操作步骤操作标准客人进入视线①给予客人目光关注,注视范围是客人双肩外5厘米,头顶10厘米,及肩部所围成的矩形范围;②保持目光柔和;③面带微笑;客人目光反映客人目光对视:①迅速点头致意,微笑;客人目光停顿:①面带微笑,主动上前,询问“先生您需要帮忙吗?”客人目光相...

1、当您付费下载文档后,您只拥有了使用权限,并不意味着购买了版权,文档只能用于自身使用,不得用于其他商业用途(如 [转卖]进行直接盈利或[编辑后售卖]进行间接盈利)。
2、本站所有内容均由合作方或网友上传,本站不对文档的完整性、权威性及其观点立场正确性做任何保证或承诺!文档内容仅供研究参考,付费前请自行鉴别。
3、如文档内容存在违规,或者侵犯商业秘密、侵犯著作权等,请点击“违规举报”。

碎片内容

某酒店前台操作手册

确认删除?
VIP
微信客服
  • 扫码咨询
会员Q群
  • 会员专属群点击这里加入QQ群
客服邮箱
回到顶部