电脑桌面
添加小米粒文库到电脑桌面
安装后可以在桌面快捷访问

机械几何精度资料VIP免费

机械几何精度资料_第1页
1/50
机械几何精度资料_第2页
2/50
机械几何精度资料_第3页
3/50
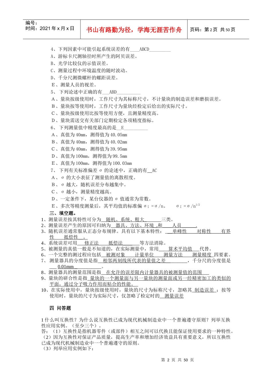
第1页共50页编号:时间:2021年x月x日书山有路勤为径,学海无涯苦作舟页码:第1页共50页第一章绪论参考答案一、判断题(正确的打√,错误的打×)1.不经挑选,调整和修配就能相互替换,装配的零件,装配后能满足使用性能要求,就是具有互换性的零件。(√)2.互换性原则中适用于大批量生产。(╳)3.为了实现互换性,零件的公差应规定得越小越好。(╳)4.国家标准中,强制性标准是一定要执行的,而推荐性标准执行与否无所谓。(╳)5.企业标准比国家标准层次低,在标准要求上可稍低于国家标准。(╳)6.厂外协作件要求不完全互生产。(╳)7.装配时需要调整的零、部件属于不完全互换。(√)8.优先数系包含基本系列和补充系列,而派生系列一定是倍数系列。(╳)9.产品的经济性是由生产成本唯一决定的。(╳)10.保证互换的基本原则是经济地满足使用要求。(√)11.直接测量必为绝对测量。(×)(绝对、相对测量:是否与标准器具比较)12.为减少测量误差,一般不采用间接测量。(√)13.为提高测量的准确性,应尽量选用高等级量块作为基准进行测量。(×)14.使用的量块数越多,组合出的尺寸越准确。(×)15.0~25mm千分尺的示值范围和测量范围是一样的。(√)16.用多次测量的算术平均值表示测量结果,可以减少示值误差数值。(×)17.某仪器单项测量的标准偏差为σ=0.006mm,若以9次重复测量的平均值作为测量结果,其测量误差不应超过0.002mm。(×误差=X-X0)18.测量过程中产生随机误差的原因可以一一找出,而系统误差是测量过程中所不能避免的。(×)19.选择较大的测量力,有利于提高测量的精确度和灵敏度。(×)20.对一被测值进行大量重复测量时其产生的随机误差完全服从正态分布规律。(√)二、选择题(将下面题目中所有正确的论述选择出来)1、下列论述正确的有____ABD_______A、测量误差δ往往未知,残余误差γ可知。B、常用残余误差分析法发现变值系统误差。C、残余误差的代数和应趋于零。D、当|γ|>3σ时,该项误差即为粗大误差。E、随机误差影响测量正确度,系统误差影响测量精密度。(E应该是随机误差影响测量精密度,系统误差影响测量正确度。)2、高测量精度的目的出发,应选用的测量方法有__ADE_______A、直接测量B、间接测量C、绝对测量D、相对测量E、非接触测量。3、下列论述中正确的有__BCD_______A、指示表的度盘与指针转轴间不同轴所产生的误差属于随机误差。B、测量力大小不一致引起的误差,属随机误差。C、测量被测工件的长度时,环境温度按一定规律变化而产生的测量误差属于系统误差。D、测量器具零位不对准时,其测量误差属于系统误差。E、由于测量人员一时疏忽而出现绝对值特大的异常值,属于随机误差。第2页共50页第1页共50页编号:时间:2021年x月x日书山有路勤为径,学海无涯苦作舟页码:第2页共50页4、下列因素中可能引起系统误差的有____ABCD_________A、游标卡尺测轴径时所产生的阿贝误差。B、光学比较仪的示值误差。C、测量过程中环境温度的随时波动。D、千分尺测微螺杆的螺距误差。E、测量人员的视差。5、下列论述中正确的有___ABD__________A、量块按级使用时,工作尺寸为其标称尺寸,不计量块的制造误差和磨损误差。B、量块按等使用时,工作尺寸为量块经检定后给出的实际尺寸。C、量块按级使用比按等使用方便,且测量精度高。D、量块需送交有关部门定期检定各项精度指标。6、下列测量值中精度最高的是__E__________A、真值为40mm,测得值为40.05mmB、真值为40mm,测得值为40.02mmC、真值为40mm,测得值为39.95mmD、真值为100mm,测得值为99.5mmE、真值为100mm,测得值为100.03mm7、下列有关标准偏差σ的论述中,正确的有ACA、σ的大小表征了测量值的离散程度。B、σ越大,随机误差分布越集中。C、σ越小,测量精度越高。D、一定条件下,某台仪器的σ值通常为常数。E、多次等精度测量后,其平均值的标准偏σX=σ/n。σX=σ/n1/2三、填空题。1、测量误差按其特性可分为__随机、系统、粗大_______三类。2、测量误差产生的原因可归纳为__器具、方法、环境_,和____人员______.3、随机误差通常服从正态分布规律。具有以下基本特性:___单...

1、当您付费下载文档后,您只拥有了使用权限,并不意味着购买了版权,文档只能用于自身使用,不得用于其他商业用途(如 [转卖]进行直接盈利或[编辑后售卖]进行间接盈利)。
2、本站所有内容均由合作方或网友上传,本站不对文档的完整性、权威性及其观点立场正确性做任何保证或承诺!文档内容仅供研究参考,付费前请自行鉴别。
3、如文档内容存在违规,或者侵犯商业秘密、侵犯著作权等,请点击“违规举报”。

碎片内容

机械几何精度资料

确认删除?
VIP
微信客服
  • 扫码咨询
会员Q群
  • 会员专属群点击这里加入QQ群
客服邮箱
回到顶部