电脑桌面
添加小米粒文库到电脑桌面
安装后可以在桌面快捷访问

水位计的使用和维护VIP免费

水位计的使用和维护_第1页
1/9
水位计的使用和维护_第2页
2/9
水位计的使用和维护_第3页
3/9
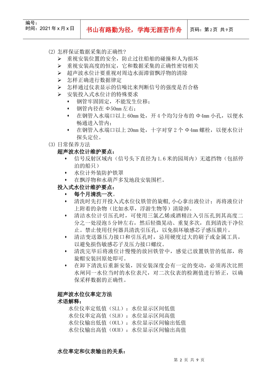
第1页共9页编号:时间:2021年x月x日书山有路勤为径,学海无涯苦作舟页码:第1页共9页一、水位计的使用和维护(1)二种水位计的简单原理超声波水位计简单原理超声波水位计根据声波反射原理来进行物位测量,测量探头发射超声波,超声波遇到物体反射,测量接收到反射波,即可计算出发射超声波和接收超声波之间时段T,依据超声波的速度C,计算水位高度H=C•T/2超声波水位计初值矫正在正式投入运行前,必须比照水闸内河或外河当时的水位表尺或其它有效的参照值,对二次仪表的检测值进行矫正,以确保采样数据的正确性。今后在卸下维护重新安装后,必须再次按同样方法矫正。投入式水位计简单原理根据压力原理来进行物位测量,测量探头承受的压力与水深成正比。投入式水位计初值矫正在正式投入运行前,必须比照水闸内河或外河当时的水位表尺或其它有效的参照值,对二次仪表的检测值进行矫正,以确保采样数据的正确性。超声波范围:顶角为10度的圆锥形阻挡水上飘浮物的围栏不锈钢管透水孔定位螺栓投入式水位计安装示意图第2页共9页第1页共9页编号:时间:2021年x月x日书山有路勤为径,学海无涯苦作舟页码:第2页共9页(2)怎样保证数据采集的正确性?重视安装位置的安全,防止过往船舶的碰撞和人为损坏重视安装高度的恒定,它和数据采集的正确性密切相关超声波水位计要重视对周边水面滞留飘浮物的清除怎样正确进行数据律定怎样通过仪表显示的信噪比来判断信号的强度是否合格安装投入式水位计的特殊要求钢管牢固固定,不能发生位移;钢管内径在Φ50mm左右;在钢管入水端口以上60mm处,开4个均匀分布的Φ4mm小孔,以便水畅通进入管内;在钢管入水端口以上20mm处,十字对穿2个Φ4mm螺栓,以便水位计探头定位。(3)日常保养方法超声波水位计维护要点:信号反射区域内(信号头下直径为1.6米的园周内)无遮挡物(包括停泊的船只)水位计外装防护铁罩在飘浮物和水葫芦多发地段安装围栏。投入式水位计维护要点:每个月清洗一次。清洗时先打开投入式水位仪铁管的旋帽,小心拿出液位计;再将液位计上附着的杂物(比如水草,浮游生物等)清除掉。清洁水位计引压孔时,可使用三氯乙烯或酒精注入引压孔到其高度二分之一处浸泡5分钟左右,然后轻微晃动、重复多次,直到清洗干净位止。禁止使用任何器具清洗引压孔,以免损坏敏感芯子感压膜片。清洁变送器压力接口和引压孔时,忌用硬度过大的刷子或金属工具,以避免损伤敏感芯子及压力接口螺纹。清洗完毕后将液位计慢慢的放回铁管中,感觉已放置铁管的低部,将旋帽安装回原处即可。在卸下清洗后重新安装,因安装深度会有一定的变动,必须再次比照水闸同一水位当时的水位表尺,对二次仪表的检测值进行矫正,以确保采样数据的正确性。超声波水位仪率定方法术语解释:水位仪率定低值(SLL):水位显示区间低值水位仪率定高值(SLH):水位显示区间高值水位仪输出低值(OUL):水位显示区间输出低值水位仪输出高值(OUH):水位显示区间输出高值水位率定和仪表输出的关系:第3页共9页第2页共9页编号:时间:2021年x月x日书山有路勤为径,学海无涯苦作舟页码:第3页共9页水位仪输出低值(OUL)=水位仪率定低值(SLL)水位仪输出高值(OUH)=水位仪率定高值(SLH)计算方法:设现在实际水位为X,仪表水位为Y,水位偏差值为Z实际水位减去仪表水位等于水位偏差值:X-Y=Z原始水位率定低值(SLL)+水位偏差值(Z),原始水位率定高值(SLH)+水位偏差值(Z),就是修改后新的水位率定。实例说明:XX水闸的实际水位为2.36米(X),水位仪显示水位为2.56米(Y),原始的SLL=(-1.00),原始的SLH=(5.50)(仪表上可以看到原始的水位率定)先要求出水位偏差(Z):Z=X-YZ=(2.36)-(2.56)Z=(-0.20)水位偏差为(-0.20)原始的SLL+偏差Z=新的SLL(-1.00)+(-0.20)=(-1.20)原始的SLH+偏差Z=新的SLH(5.50)+(-0.20)=(5.30)得出:SLL=(-1.2),SLH=(5.30)水位仪输出低值(OUL)=水位仪率定低值(SLL)水位仪输出高值(OUH)=水位仪率定高值(SLH)得出:OUL=(-1.20),OUH=(5.30)把这些求出的值替换原有的值就可以了水位调试教程:进入水...

1、当您付费下载文档后,您只拥有了使用权限,并不意味着购买了版权,文档只能用于自身使用,不得用于其他商业用途(如 [转卖]进行直接盈利或[编辑后售卖]进行间接盈利)。
2、本站所有内容均由合作方或网友上传,本站不对文档的完整性、权威性及其观点立场正确性做任何保证或承诺!文档内容仅供研究参考,付费前请自行鉴别。
3、如文档内容存在违规,或者侵犯商业秘密、侵犯著作权等,请点击“违规举报”。

碎片内容

水位计的使用和维护

精品中小学资料+ 关注
实名认证
内容提供者

精品文档

确认删除?
VIP
微信客服
  • 扫码咨询
会员Q群
  • 会员专属群点击这里加入QQ群
客服邮箱
回到顶部