电脑桌面
添加小米粒文库到电脑桌面
安装后可以在桌面快捷访问

预算期末复习题答案VIP免费

预算期末复习题答案_第1页
1/7
预算期末复习题答案_第2页
2/7
预算期末复习题答案_第3页
3/7
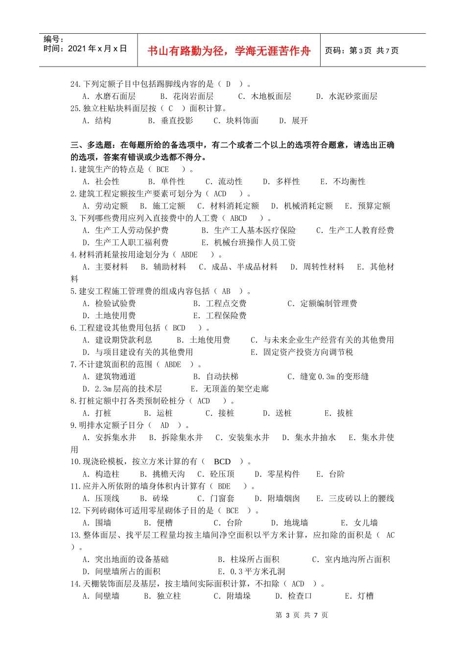
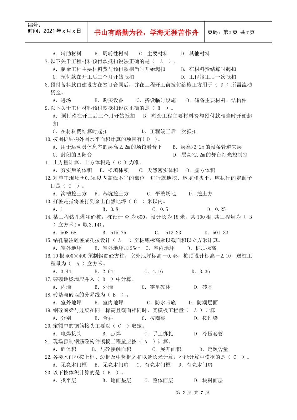
第1页共7页编号:时间:2021年x月x日书山有路勤为径,学海无涯苦作舟页码:第1页共7页期末复习题答案一、判断题:正确的选A,不正确的选B。1.竣工后不能独立发挥生产能力或效益的工程为单位工程。(A)2.建筑产品的特点具有单件性、流动性、不均衡性及周期长等。(B)3.工程造价是由设备、工器具购置费、建安工程费用、工程建设其他费用、预备费、建设期贷款利息、固定资产投资方向调节税等组成。(A)4.概算定额是编制施工图预算、工程招标标底、投标报价和办理竣工结算的重要参照依据(B)5.工程实际造价就是竣工决算价。(A)6.土方、泥浆的堆置及外运费列入施工措施费内计算。(B)7.材料消耗量中难以计量的其他材料费以占该项目人工费、材料费、机械费之和的百分率表示。(B)87.突出墙外2.2m宽的雨蓬按其水平投影面积计算建筑面积。(B)9.土方工程分人工挖土与机械挖土,分土壤类别。(B)10.挖土需放坡,放坡起点标高为基坑底,终点标高为室外地坪。(A)11.机械土方定额是按天然湿度土壤考虑,土壤含水率为25%以上。(B)12.现浇钢筋砼楼梯模板工程量按图示露明的水平投影面积计算。(A)13.现浇钢筋砼矩形柱、圆形柱、梁、板、支撑模板高度层高大于3.6m时,可计算超高部分费用。(B)14.定额中的钢筋均为成型钢筋,已包括了钢筋制作人工和机械。(A)15.嵌砌墙按相应定额的砖瓦工乘以系数1.22。(A)16.多孔砖一砖半墙体的计算厚度为370mm。(B)17.铝合金卷帘门按卷帘门的洞口面积计算。(B)18.门旁带窗,应合并计算,套门定额。(B)19.水磨石面层定额子目中未包括找平层。(B)20.木地板基层与地板面层应分别列项计算。(A)21.栏杆、扶手工程量按延长米计算,不应计算扶手弯头长度,扶手弯头制作应另行计算。(B)二、单选题:请在备选的选项中,选出一个正确选项。1.某新建民用建筑项目中的装饰工程是一个(C)。A.建设项目B.单项工程C.单位工程D.分部工程2.在项目建设的各个阶段,需分别编制投资估算、设计概算、施工图预算及竣工决算等,这体现了工程造价的(B)计价特征。A.复杂性B.多次性C.组合性D.多样性3.建设项目的实际造价是(D)价。A.承包合同B.施工预算C.总承包D.竣工决算4.企业定额(施工定额)的编制应反映(D)水平。A.社会平均B.平均先进C.社会先进D.企业实际5.工程造价控制要以(B)阶段为重点,实行建设全过程造价控制。A.投资决策B.设计C.项目发包D.建设实施6.在施工中多次使用但不构成工程实体的材料为(B)。第2页共7页第1页共7页编号:时间:2021年x月x日书山有路勤为径,学海无涯苦作舟页码:第2页共7页A.辅助材料B.周转性材料C.主要材料D.其他材料7.以下关于工程材料预付款抵扣说法正确的是(A)。A.剩余工程主要材料费与预付款相当时开始起扣B.在材料费结算时起扣C.预付款在开工后三个月开始抵扣D.工程竣工后一次抵扣8.预付备料款由建设方在签订合同后,并在工程开工前拨付给施工方用于(D)所需流动资金。A.进场B.购买设备C.搭设临时设施D.储备主要材料、结构件9.以下关于工程材料预付款抵扣说法正确的是(B)。A.预付款在开工后三个月开始抵扣B.剩余工程主要材料费与预付款相当时开始起扣C.在材料费结算时起扣D.工程竣工后一次抵扣10.按围护结构外围水平面积计算的项目有(D)。A.用于运动员休息室的层高2.2m的场馆看台下B.层高>2.2m的设备管道夹层C.封闭的凹阳台D.层高>2.2m的舞台灯光控制室11.土方量计算,土方体积是(C)为准。A.夯实后的体积B.松填体积C.天然密实体积D.虚方体积12.对施工现场±0.3m以内高低不平的部位,进行就地挖、运填和找平,应执行的定额子目是(C)。A.沟槽挖土方B.基坑挖土方C.平整场地D.挖土方13.打桩是指将桩打到余出自然地坪(C)米以内。A.1B.0.8C.0.5D.0.2514.某工程钻孔灌注砼桩,桩设计Ф为600,设计长为18米,共100根,其工程量为(B)立方米(π取3.14)。A.508.68B.515.75C.512.23D.501.3315.钻孔灌注砼桩成孔按设计(A)至桩底标高乘以截面积以立方米计算。A.室外地坪B.室外地坪加25cmC.室内地坪D.桩顶标高16.10根400×400预制钢筋砼方柱,...

1、当您付费下载文档后,您只拥有了使用权限,并不意味着购买了版权,文档只能用于自身使用,不得用于其他商业用途(如 [转卖]进行直接盈利或[编辑后售卖]进行间接盈利)。
2、本站所有内容均由合作方或网友上传,本站不对文档的完整性、权威性及其观点立场正确性做任何保证或承诺!文档内容仅供研究参考,付费前请自行鉴别。
3、如文档内容存在违规,或者侵犯商业秘密、侵犯著作权等,请点击“违规举报”。

碎片内容

预算期末复习题答案

确认删除?
VIP
微信客服
  • 扫码咨询
会员Q群
  • 会员专属群点击这里加入QQ群
客服邮箱
回到顶部