电脑桌面
添加小米粒文库到电脑桌面
安装后可以在桌面快捷访问

财务管理110公式VIP专享VIP免费

财务管理110公式_第1页
1/8
财务管理110公式_第2页
2/8
财务管理110公式_第3页
3/8
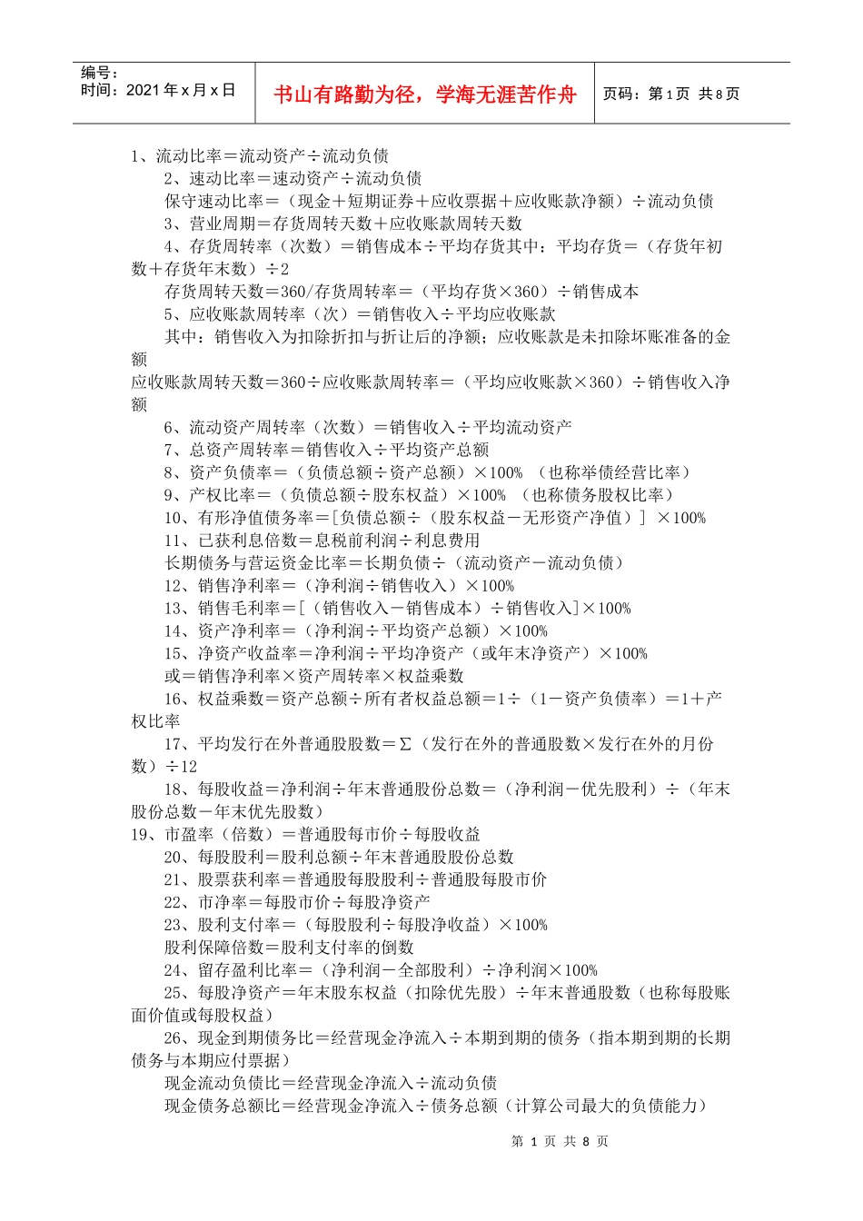
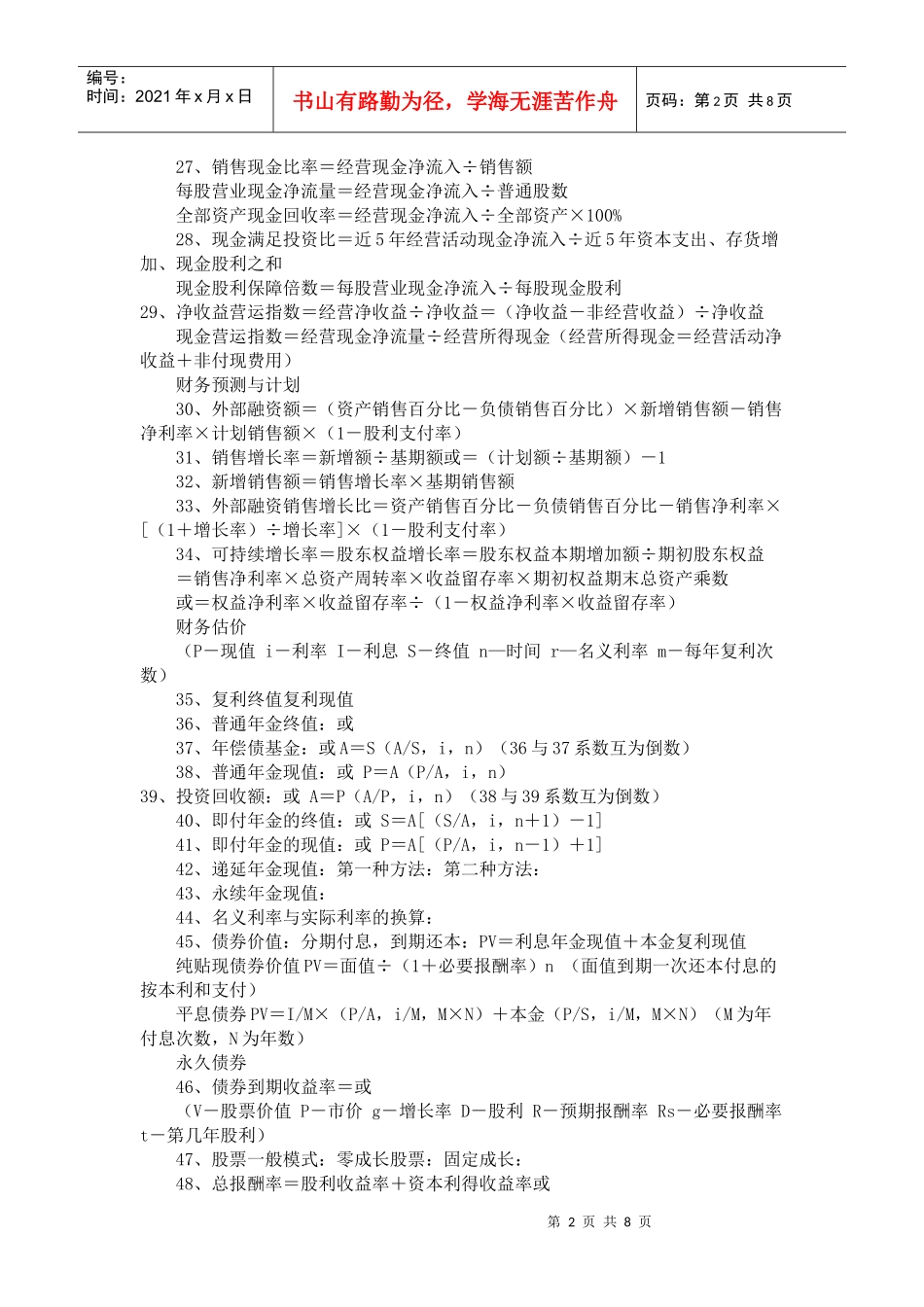
第1页共8页编号:时间:2021年x月x日书山有路勤为径,学海无涯苦作舟页码:第1页共8页1、流动比率=流动资产÷流动负债2、速动比率=速动资产÷流动负债保守速动比率=(现金+短期证券+应收票据+应收账款净额)÷流动负债3、营业周期=存货周转天数+应收账款周转天数4、存货周转率(次数)=销售成本÷平均存货其中:平均存货=(存货年初数+存货年末数)÷2存货周转天数=360/存货周转率=(平均存货×360)÷销售成本5、应收账款周转率(次)=销售收入÷平均应收账款其中:销售收入为扣除折扣与折让后的净额;应收账款是未扣除坏账准备的金额应收账款周转天数=360÷应收账款周转率=(平均应收账款×360)÷销售收入净额6、流动资产周转率(次数)=销售收入÷平均流动资产7、总资产周转率=销售收入÷平均资产总额8、资产负债率=(负债总额÷资产总额)×100%(也称举债经营比率)9、产权比率=(负债总额÷股东权益)×100%(也称债务股权比率)10、有形净值债务率=[负债总额÷(股东权益-无形资产净值)]×100%11、已获利息倍数=息税前利润÷利息费用长期债务与营运资金比率=长期负债÷(流动资产-流动负债)12、销售净利率=(净利润÷销售收入)×100%13、销售毛利率=[(销售收入-销售成本)÷销售收入]×100%14、资产净利率=(净利润÷平均资产总额)×100%15、净资产收益率=净利润÷平均净资产(或年末净资产)×100%或=销售净利率×资产周转率×权益乘数16、权益乘数=资产总额÷所有者权益总额=1÷(1-资产负债率)=1+产权比率17、平均发行在外普通股股数=∑(发行在外的普通股数×发行在外的月份数)÷1218、每股收益=净利润÷年末普通股份总数=(净利润-优先股利)÷(年末股份总数-年末优先股数)19、市盈率(倍数)=普通股每市价÷每股收益20、每股股利=股利总额÷年末普通股股份总数21、股票获利率=普通股每股股利÷普通股每股市价22、市净率=每股市价÷每股净资产23、股利支付率=(每股股利÷每股净收益)×100%股利保障倍数=股利支付率的倒数24、留存盈利比率=(净利润-全部股利)÷净利润×100%25、每股净资产=年末股东权益(扣除优先股)÷年末普通股数(也称每股账面价值或每股权益)26、现金到期债务比=经营现金净流入÷本期到期的债务(指本期到期的长期债务与本期应付票据)现金流动负债比=经营现金净流入÷流动负债现金债务总额比=经营现金净流入÷债务总额(计算公司最大的负债能力)第2页共8页第1页共8页编号:时间:2021年x月x日书山有路勤为径,学海无涯苦作舟页码:第2页共8页27、销售现金比率=经营现金净流入÷销售额每股营业现金净流量=经营现金净流入÷普通股数全部资产现金回收率=经营现金净流入÷全部资产×100%28、现金满足投资比=近5年经营活动现金净流入÷近5年资本支出、存货增加、现金股利之和现金股利保障倍数=每股营业现金净流入÷每股现金股利29、净收益营运指数=经营净收益÷净收益=(净收益-非经营收益)÷净收益现金营运指数=经营现金净流量÷经营所得现金(经营所得现金=经营活动净收益+非付现费用)财务预测与计划30、外部融资额=(资产销售百分比-负债销售百分比)×新增销售额-销售净利率×计划销售额×(1-股利支付率)31、销售增长率=新增额÷基期额或=(计划额÷基期额)-132、新增销售额=销售增长率×基期销售额33、外部融资销售增长比=资产销售百分比-负债销售百分比-销售净利率×[(1+增长率)÷增长率]×(1-股利支付率)34、可持续增长率=股东权益增长率=股东权益本期增加额÷期初股东权益=销售净利率×总资产周转率×收益留存率×期初权益期末总资产乘数或=权益净利率×收益留存率÷(1-权益净利率×收益留存率)财务估价(P-现值i-利率I-利息S-终值n—时间r—名义利率m-每年复利次数)35、复利终值复利现值36、普通年金终值:或37、年偿债基金:或A=S(A/S,i,n)(36与37系数互为倒数)38、普通年金现值:或P=A(P/A,i,n)39、投资回收额:或A=P(A/P,i,n)(38与39系数互为倒数)40、即付年金的终值:或S=A[(S/A,i,n+1)-...

1、当您付费下载文档后,您只拥有了使用权限,并不意味着购买了版权,文档只能用于自身使用,不得用于其他商业用途(如 [转卖]进行直接盈利或[编辑后售卖]进行间接盈利)。
2、本站所有内容均由合作方或网友上传,本站不对文档的完整性、权威性及其观点立场正确性做任何保证或承诺!文档内容仅供研究参考,付费前请自行鉴别。
3、如文档内容存在违规,或者侵犯商业秘密、侵犯著作权等,请点击“违规举报”。

碎片内容

财务管理110公式

确认删除?
VIP
微信客服
  • 扫码咨询
会员Q群
  • 会员专属群点击这里加入QQ群
客服邮箱
回到顶部