电脑桌面
添加小米粒文库到电脑桌面
安装后可以在桌面快捷访问

必看:新个税首月工资算个税及申报关键点(DOC12页)VIP免费

必看:新个税首月工资算个税及申报关键点(DOC12页)_第1页
1/6
必看:新个税首月工资算个税及申报关键点(DOC12页)_第2页
2/6
必看:新个税首月工资算个税及申报关键点(DOC12页)_第3页
3/6
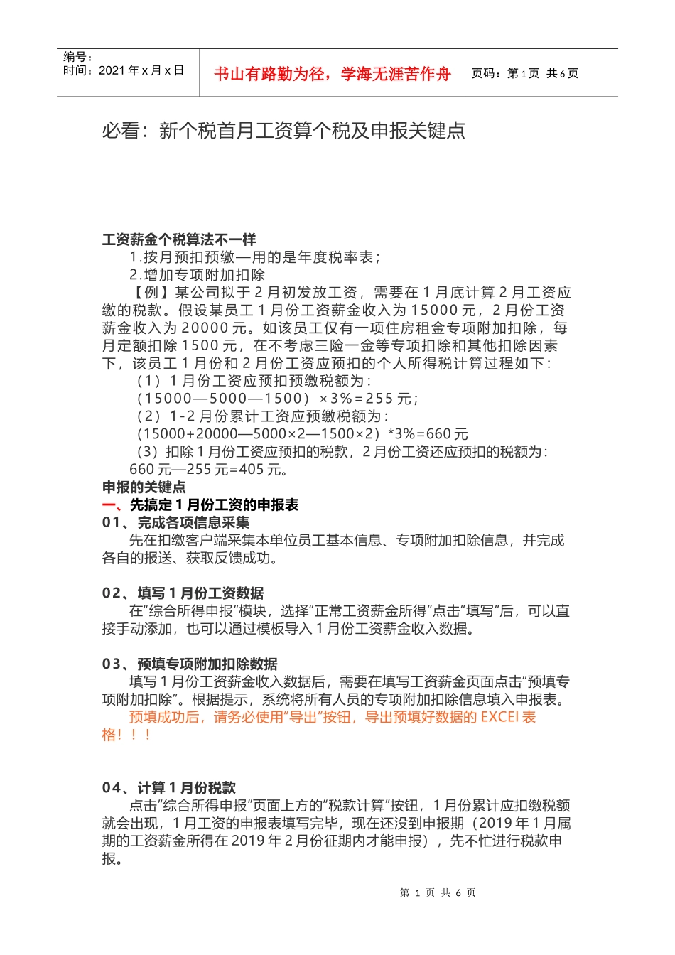
第1页共6页编号:时间:2021年x月x日书山有路勤为径,学海无涯苦作舟页码:第1页共6页必看:新个税首月工资算个税及申报关键点工资薪金个税算法不一样1.按月预扣预缴—用的是年度税率表;2.增加专项附加扣除【例】某公司拟于2月初发放工资,需要在1月底计算2月工资应缴的税款。假设某员工1月份工资薪金收入为15000元,2月份工资薪金收入为20000元。如该员工仅有一项住房租金专项附加扣除,每月定额扣除1500元,在不考虑三险一金等专项扣除和其他扣除因素下,该员工1月份和2月份工资应预扣的个人所得税计算过程如下:(1)1月份工资应预扣预缴税额为:(15000—5000—1500)×3%=255元;(2)1-2月份累计工资应预缴税额为:(15000+20000—5000×2—1500×2)*3%=660元(3)扣除1月份工资应预扣的税款,2月份工资还应预扣的税额为:660元—255元=405元。申报的关键点一、先搞定1月份工资的申报表01、完成各项信息采集先在扣缴客户端采集本单位员工基本信息、专项附加扣除信息,并完成各自的报送、获取反馈成功。02、填写1月份工资数据在“综合所得申报”模块,选择“正常工资薪金所得”点击“填写”后,可以直接手动添加,也可以通过模板导入1月份工资薪金收入数据。03、预填专项附加扣除数据填写1月份工资薪金收入数据后,需要在填写工资薪金页面点击“预填专项附加扣除”。根据提示,系统将所有人员的专项附加扣除信息填入申报表。预填成功后,请务必使用“导出”按钮,导出预填好数据的EXCEl表格!!!04、计算1月份税款点击”综合所得申报”页面上方的“税款计算”按钮,1月份累计应扣缴税额就会出现,1月工资的申报表填写完毕,现在还没到申报期(2019年1月属期的工资薪金所得在2019年2月份征期内才能申报),先不忙进行税款申报。第2页共6页第1页共6页编号:时间:2021年x月x日书山有路勤为径,学海无涯苦作舟页码:第2页共6页此时,请务必导出1月份申报表,并使用系统设置中的备份功能,备份好扣缴客户端数据!!!二、接下来搞定2月份工资的申报表01、选择系统次月属期在客户端首页,更改税款所属月份为2019年2月。02、确定累计所得数据来源在系统设置界面,点击“申报管理”—“累计所得数据来源”,选择本地文件获取。03、导入2月份工资薪金收入数据在“综合所得申报”模块,选择“正常工资薪金所得”,点击“填写”后,可以直接手动添加,也可以通过模板导入2月份工资薪金收入数据,接着,同样点击“预填专项附加扣除”。预填成功后,请务必使用“导出”按钮,导出预填好数据的EXCEl表格!!!第3页共6页第2页共6页编号:时间:2021年x月x日书山有路勤为径,学海无涯苦作舟页码:第3页共6页04、计算2月份税款点击“综合所得申报”—“税款计算”,2月份税款就会计算出来。可以点击“导出”,将计算结果以Excel表格形式保存在本地使用。如图所示,红框中标记的“应纳税额”为2019年1-2月的累计应纳税额,由于1月份已预缴了部分税款,所以红框中标记的“应补退税额”即2月份发放工资时应代扣的税款。此时,2月工资的申报表填写完毕,请务必导出2月份申报表,并使用系统设置中的备份功能,备份好扣缴客户端数据!!!05、错误纠正如果2月申报表填完了,才发现1月份申报表数据不对,怎么办?别慌,先把扣缴客户端首页的税款所属期改回为1月份,调整1月申报表,重新计算税额之后,再把扣缴客户端首页的税款所属期改回为2月份,在所属期2月税款计算界面点击重新计算按钮,就可以了。专项附加扣除注意事项问:我们公司1月15号发工资,相应的税款单位也扣了,有些员工在公司扣完税以后又改了专项附加扣除信息,怎么能让这些修改的专项附加扣除不影响已经算好的1月税款,而在2月份再进行累计扣除呢?答:如果本单位1月工资及代扣税款已经确定,为了职工在发工资之后修改的专项附加扣除信息不影响客户端已经填报好的1月份申报表,在按照上述介绍,完成2月份工资的申报表填报后,请千万注意不要在回到1月份申报表的填报界面中,再次点击“预填专项附加扣除”按钮,以免后续下载更新的专项附加信息,更新在了1月份的申报表中。如果实在不小心手抖点击了,别慌,可以再把此前导出的各...

1、当您付费下载文档后,您只拥有了使用权限,并不意味着购买了版权,文档只能用于自身使用,不得用于其他商业用途(如 [转卖]进行直接盈利或[编辑后售卖]进行间接盈利)。
2、本站所有内容均由合作方或网友上传,本站不对文档的完整性、权威性及其观点立场正确性做任何保证或承诺!文档内容仅供研究参考,付费前请自行鉴别。
3、如文档内容存在违规,或者侵犯商业秘密、侵犯著作权等,请点击“违规举报”。

碎片内容

必看:新个税首月工资算个税及申报关键点(DOC12页)

您可能关注的文档

确认删除?
VIP
微信客服
  • 扫码咨询
会员Q群
  • 会员专属群点击这里加入QQ群
客服邮箱
回到顶部