电脑桌面
添加小米粒文库到电脑桌面
安装后可以在桌面快捷访问

主办会计及临柜人员测试题VIP免费

主办会计及临柜人员测试题_第1页
1/14
主办会计及临柜人员测试题_第2页
2/14
主办会计及临柜人员测试题_第3页
3/14
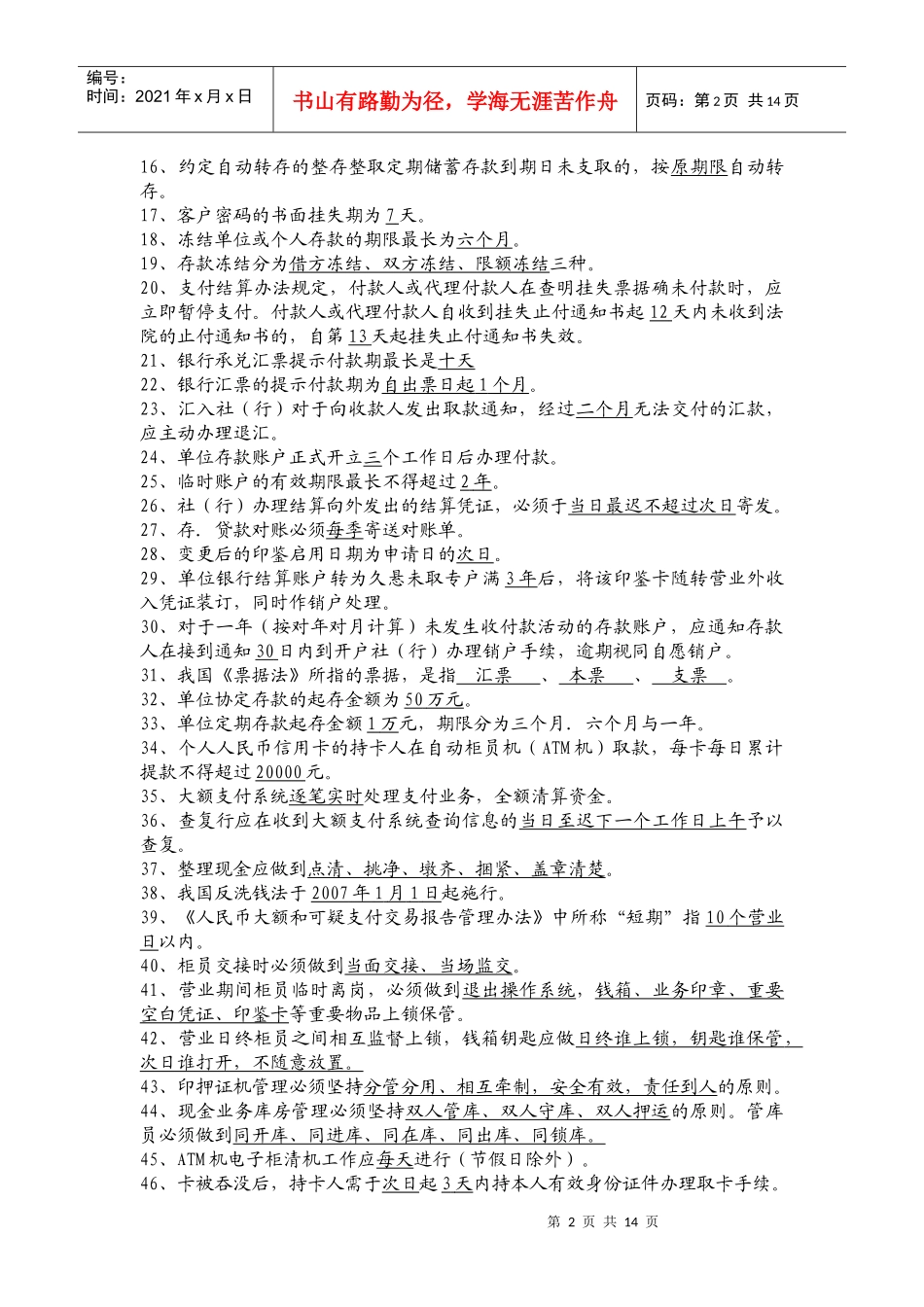
第1页共14页编号:时间:2021年x月x日书山有路勤为径,学海无涯苦作舟页码:第1页共14页农村信用合作联社主办会计及临柜人员测试题题库一、填空:1、会计凭证的传递和款项划拨不得积压.延误,账务必须当日结平,即遵循及时性原则。2存款人一日一次性从储蓄账户支取本息合计5万元(不含)以上,营业网点经办人须要求存款人提供有效身份证件。3、教育储蓄最低起存金额和本金合计最高分别为50元.20000元4、办理个人存款证明业务时,必须遵循经办人受理→会计主管审核→单位主管领导审批签发的操作程序。5、教育储蓄提前支取只办理全额支取6.从1999年2月1日起,通知存款不论实际存期多长,按客户提前通知的期限划分为一天和七天通知存款两个品种,个人起存金额5万元起存,单位起存金额50万元起存。7、为推广全市非现金支付结算管理,温州市人行将每年的11月22日确定为全市金融机构“非现金支付结算日”。同时推出开户单位(个人)大额提现预约登记规定,存款人大额领现20万元(含)以上至少提前1天预约登记。8、按国家税务总局规定,银行在计付利息时,2007年8月15日前按计付利息总额的20%代扣利息税,之后按5%代扣利息税。9、于2002年4月1日出具的个人存款证明整存存单,冻结期限为4个月。客户于2002年8月2日后可支取款项10、储蓄存款个人利息所得税是从1999年11月1日开始征收的。11、储户办理存单挂失后,在补办新存款凭证之前又找到旧存款凭证,则储户应该到储蓄所办理正式撤销挂失手续。12、客户提出本社(行)卡在ATM自动取款机取款时发生“吞卡”,应持本人身份证或其他有效证件三日后到开卡所办理取卡手续。13、对挂失时存款未被领取的,在办妥挂失手续7天后,信用社给予补发新的存单(折)。14、在特殊情况下,储户可以用口头或函电形式申请挂失,但必须在5天内补办书面申请挂失手续。15、在业务系统中,整存整取定期储蓄存款默认为自动转存,自动转存的次数为不限。第2页共14页第1页共14页编号:时间:2021年x月x日书山有路勤为径,学海无涯苦作舟页码:第2页共14页16、约定自动转存的整存整取定期储蓄存款到期日未支取的,按原期限自动转存。17、客户密码的书面挂失期为7天。18、冻结单位或个人存款的期限最长为六个月。19、存款冻结分为借方冻结、双方冻结、限额冻结三种。20、支付结算办法规定,付款人或代理付款人在查明挂失票据确未付款时,应立即暂停支付。付款人或代理付款人自收到挂失止付通知书起12天内未收到法院的止付通知书的,自第13天起挂失止付通知书失效。21、银行承兑汇票提示付款期最长是十天22、银行汇票的提示付款期为自出票日起1个月。23、汇入社(行)对于向收款人发出取款通知,经过二个月无法交付的汇款,应主动办理退汇。24、单位存款账户正式开立三个工作日后办理付款。25、临时账户的有效期限最长不得超过2年。26、社(行)办理结算向外发出的结算凭证,必须于当日最迟不超过次日寄发。27、存.贷款对账必须每季寄送对账单。28、变更后的印鉴启用日期为申请日的次日。29、单位银行结算账户转为久悬未取专户满3年后,将该印鉴卡随转营业外收入凭证装订,同时作销户处理。30、对于一年(按对年对月计算)未发生收付款活动的存款账户,应通知存款人在接到通知30日内到开户社(行)办理销户手续,逾期视同自愿销户。31、我国《票据法》所指的票据,是指汇票、本票、支票。32、单位协定存款的起存金额为50万元。33、单位定期存款起存金额1万元,期限分为三个月.六个月与一年。34、个人人民币信用卡的持卡人在自动柜员机(ATM机)取款,每卡每日累计提款不得超过20000元。35、大额支付系统逐笔实时处理支付业务,全额清算资金。36、查复行应在收到大额支付系统查询信息的当日至迟下一个工作日上午予以查复。37、整理现金应做到点清、挑净、墩齐、捆紧、盖章清楚。38、我国反洗钱法于2007年1月1日起施行。39、《人民币大额和可疑支付交易报告管理办法》中所称“短期”指10个营业日以内。40、柜员交接时必须做到当面交接、当场监交。41、营业期间柜员临时离岗,必须做到退出操作系统,钱箱、业务印章、重要空白凭证、印鉴卡等重要物品上锁保管。42、营...

1、当您付费下载文档后,您只拥有了使用权限,并不意味着购买了版权,文档只能用于自身使用,不得用于其他商业用途(如 [转卖]进行直接盈利或[编辑后售卖]进行间接盈利)。
2、本站所有内容均由合作方或网友上传,本站不对文档的完整性、权威性及其观点立场正确性做任何保证或承诺!文档内容仅供研究参考,付费前请自行鉴别。
3、如文档内容存在违规,或者侵犯商业秘密、侵犯著作权等,请点击“违规举报”。

碎片内容

主办会计及临柜人员测试题

您可能关注的文档

教育精品店+ 关注
实名认证
内容提供者

优良的服务

确认删除?
VIP
微信客服
  • 扫码咨询
会员Q群
  • 会员专属群点击这里加入QQ群
客服邮箱
回到顶部