电脑桌面
添加小米粒文库到电脑桌面
安装后可以在桌面快捷访问

第7章国际收支核算VIP免费

第7章国际收支核算_第1页
1/10
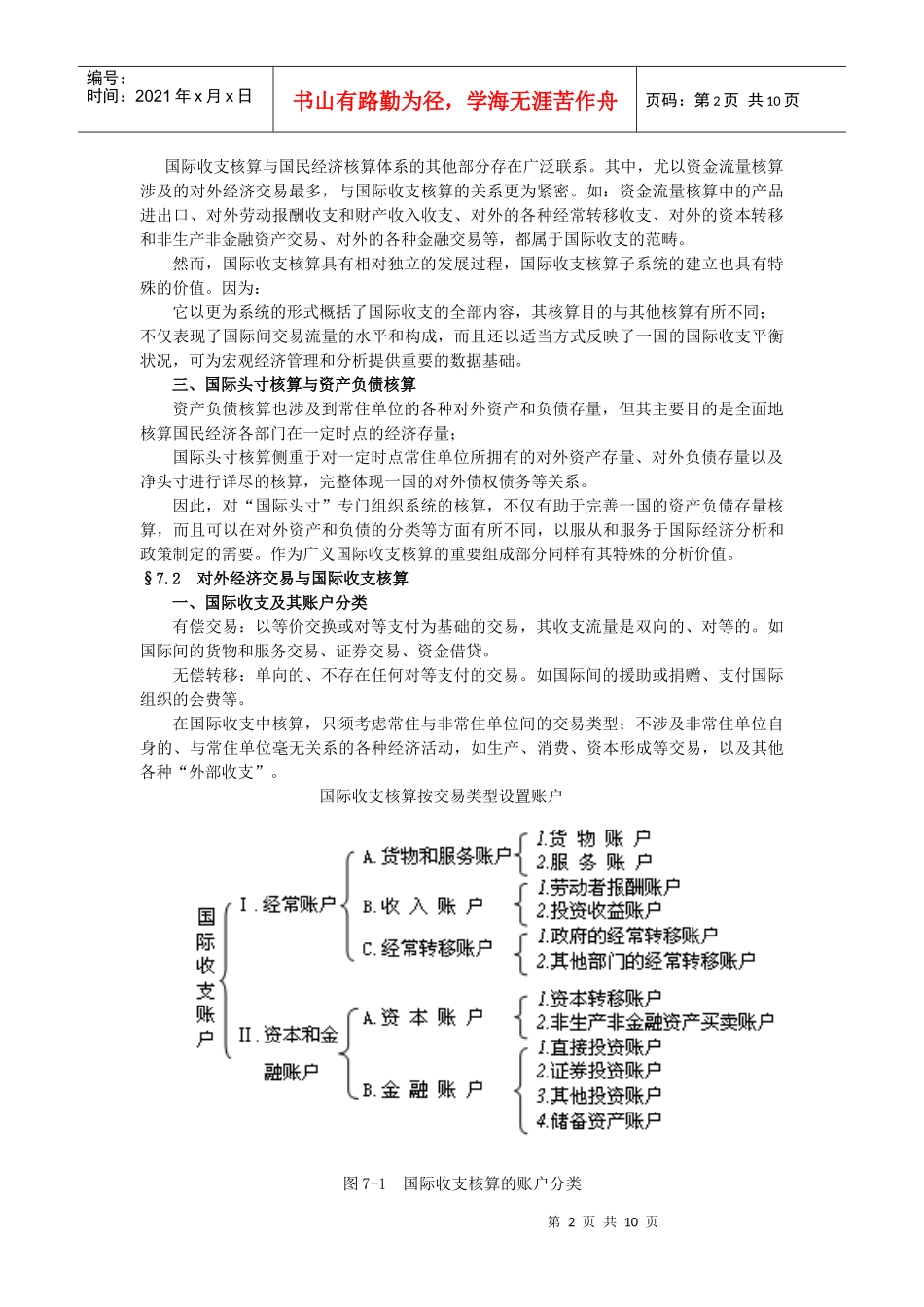
第7章国际收支核算_第2页
2/10
第7章国际收支核算_第3页
3/10
第1页共10页编号:时间:2021年x月x日书山有路勤为径,学海无涯苦作舟页码:第1页共10页第7章国际收支核算§7.1对外经济核算及其相关领域一、对外经济交易和对外投资头寸在开放经济条件下,一国的经济主体(常住单位、机构部门或经济总体)往往会与其他国家(非常住单位)发生经济交易或存在经济联系。对外经济核算:关于一国的常住单位与非常住单位之间的各种经济往来(交易),以及由此产生的对外债权和债务关系的系统核算。包括对外经济交易核算(狭义的“国际收支核算”)和对外投资头寸核算(国际头寸核算),两者统称为“国际收支核算(广义)”。对外经济交易:一定时期内一国的常住单位与非常住单位之间发生的各种经济交易。包括有关货物和服务的交易,有关收入分配的交易(初分配和再分配),有关资本往来或金融往来的交易。对外投资头寸:一定时点上一国的常住单位拥有的对外资产存量(金融资产)、对外负债存量以及净头寸(净金融资产)。一国的对外投资头寸是其长期参与国际经济往来、特别是国际投资交易的累积结果;此外,汇率的波动等非交易因素也会导致一国的对外资产和负债存量发生改变。在IMF制订的《国际收支手册》中,有关对外经济交易和对外投资头寸的核算是通过编制“国际收支平衡表”和“国际投资头寸表”实现的。国际收支核算与国际头寸核算的关系:对外经济领域的“资金(交易)流量核算”和“资产负债核算(存量及其变动情况)”。——详见教材对外经济核算的两种形式:IMF《国际收支手册》中的“国际收支平衡表”和“国际投资头寸表”——本章专门介绍联合国等《SNA》中的“国外账户”——第8章二、国际收支核算与资金流量核算国际收支概念的演进:对外贸易收支→外汇收支→一国在对外经济交易中所形成的相关经济收支。国际收支与外汇收支的关系:国际收支不一定表现为外汇收支(如易货贸易、债务抵销等),外汇收支也不一定反映了国际收支(如常住单位之间也存在外汇收支)。国际收支:某一经济总体在一定时期内与世界其他国家(地区)之间由于各种经济交易而发生的收入和支付,不论这种交易是否伴随着外汇的收支,也不论这种交易是“交换”还是“单方面转移”。国际收支的概念包含两个基本规定。国际收支的两个基本规定(核算“主体”和“内容”):①国际收支只反映常住与非常住单位之间的经济往来。如:常住单位之间的经济往来是内部交易非常住单位之间的经济往来则是外部交易以上都不属国际收支范畴。这是“主体原则”的要求。②国际收支只包括经济交易所形成的流量。例如:非交易性质的对外经济往来(如SDRs的分配或撤销)价格或汇率的波动等这些也会引起相应的经济存量变化,但非交易流量不属于国际收支。第2页共10页第1页共10页编号:时间:2021年x月x日书山有路勤为径,学海无涯苦作舟页码:第2页共10页国际收支核算与国民经济核算体系的其他部分存在广泛联系。其中,尤以资金流量核算涉及的对外经济交易最多,与国际收支核算的关系更为紧密。如:资金流量核算中的产品进出口、对外劳动报酬收支和财产收入收支、对外的各种经常转移收支、对外的资本转移和非生产非金融资产交易、对外的各种金融交易等,都属于国际收支的范畴。然而,国际收支核算具有相对独立的发展过程,国际收支核算子系统的建立也具有特殊的价值。因为:它以更为系统的形式概括了国际收支的全部内容,其核算目的与其他核算有所不同;不仅表现了国际间交易流量的水平和构成,而且还以适当方式反映了一国的国际收支平衡状况,可为宏观经济管理和分析提供重要的数据基础。三、国际头寸核算与资产负债核算资产负债核算也涉及到常住单位的各种对外资产和负债存量,但其主要目的是全面地核算国民经济各部门在一定时点的经济存量;国际头寸核算侧重于对一定时点常住单位所拥有的对外资产存量、对外负债存量以及净头寸进行详尽的核算,完整体现一国的对外债权债务等关系。因此,对“国际头寸”专门组织系统的核算,不仅有助于完善一国的资产负债存量核算,而且可以在对外资产和负债的分类等方面有所不同,以服从和服务于国际经济分析和政策制定的需要。作为广义国际收支核算的重要组成部分同样有其特殊的分析价...

1、当您付费下载文档后,您只拥有了使用权限,并不意味着购买了版权,文档只能用于自身使用,不得用于其他商业用途(如 [转卖]进行直接盈利或[编辑后售卖]进行间接盈利)。
2、本站所有内容均由合作方或网友上传,本站不对文档的完整性、权威性及其观点立场正确性做任何保证或承诺!文档内容仅供研究参考,付费前请自行鉴别。
3、如文档内容存在违规,或者侵犯商业秘密、侵犯著作权等,请点击“违规举报”。

碎片内容

第7章国际收支核算

教育精品店+ 关注
实名认证
内容提供者

优良的服务

确认删除?
VIP
微信客服
  • 扫码咨询
会员Q群
  • 会员专属群点击这里加入QQ群
客服邮箱
回到顶部