电脑桌面
添加小米粒文库到电脑桌面
安装后可以在桌面快捷访问

经济管理学与财务知识模拟分析试卷VIP专享VIP免费

经济管理学与财务知识模拟分析试卷_第1页
1/29
经济管理学与财务知识模拟分析试卷_第2页
2/29
经济管理学与财务知识模拟分析试卷_第3页
3/29
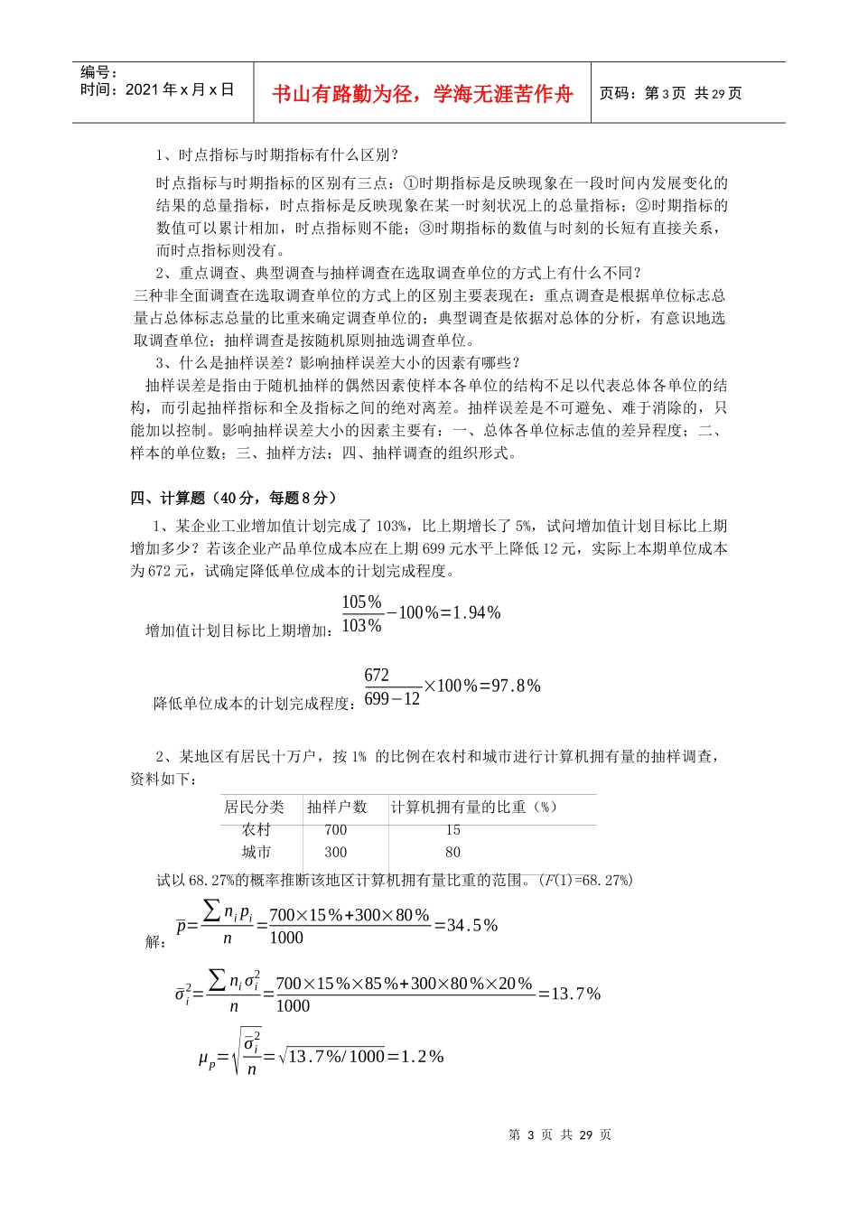
第1页共29页编号:时间:2021年x月x日书山有路勤为径,学海无涯苦作舟页码:第1页共29页模拟试卷A一、单项选择题(30分,每小题2分)1、统计实践是指(A)。A.统计工作B.统计资料C.统计学D.统计理论2、统计整理的关键在于(B)。A.对调查资料进行审核B.对调查资料进行统计分组C.对调查资料进行汇总D.编制统计表3、对某地区工业企业职工情况进行研究,统计总体是(D)。A.每个工业企业B.该地区全部工业企业C.每个工业企业的全部职工D.该地区全部工业企业的全部职工4、下列指标中属于数量指标的是(A)。A.社会总产值B.产品合格率C.产品单位成本D.人口出生率5、在全国人口普查中(C)。A.人口的平均寿命是数量标志B.人的年龄是变量C.男性是品质标志表现D.全国人口是统计指标6、对一批商品进行质量检验,最适宜采用的方法是(B)。A.全面调查B.抽样调查C.典型调查D.重点调查7、抽样调查和重点调查都是非全面调查,两者的根本区别在于(D)。A.灵活程度不同B.组织方式不同C.作用不同D.选取单位方式不同8、在对总体现象进行分析的基础上,有意识地选择若干具有代表性的单位进行调查研究,这种调查方法(B)。A.抽样调查B.典型调查C.重点调查D.普查9、次数分配数列是(D)。A.按数量标志分组形成的数列B.按品质标志分组形成的数列C.按统计指标分组所形成的数列D.按数量标志和品质标志分组形成的数列10、下列相对数中,属于不同时期对比的指标有(B)。A.结构相对效B.动态相对数C.比较相对数D.强度相对数11、某厂2003年完成产值5000万元,2004年计划增长10%,实际完成5800万元,则超额完成计划为(A)。A.5.45%B.5%C.105.45%D.15.5%12、抽样调查所必须遵循的基本原则是(B)。第2页共29页第1页共29页编号:时间:2021年x月x日书山有路勤为径,学海无涯苦作舟页码:第2页共29页A.准确性原则B.随机性原则C.可靠性原则D.灵活性原则13、在其他条件不变的情况下,抽样单位数增加一半,则抽样平均误差(A)。A.缩小为原来的8l.6%B.缩小为原来的50%C.缩小为原来的25%D.扩大为原来的四倍14、为了了解某工厂职工家庭收支情况,按该厂职工名册依次每50人抽取1人,对其家庭进行调查,这种调查属于(B)。A.简单随机抽样B.等距抽样C.类型抽样D.整群抽样15、某企业的销售额计划比去年提高5%,执行结果提高6%,则销售额的计划完成提高程度为(C)。A.6%-5%B.106%C.106%-105%D.105%-106%105%105%106%二、多项选择题(18分,每小题3分)1、社会经济统计研究对象的特点有(ABD)。A.数量性B.总体性C.社会性D.具体性E.大量性2、在工业设备普查中(CDE)。A.工业企业是调查对象B.每台设备是填报单位C.每台设备是调查单位D.每个工业企业是填报单位E.工业企业的全部设备是调查对象3、下列各项中,属于统计指标的有(ACD)。A.1999年全国人均国内生产总值B.某台机床使用年限C.某市年供水量D.某地区原煤生产量E.某学员平均成绩4、我国统计调查的方法有(ABCDE)。A.统计报表B.普查C.抽样调查D.重点调查E.典型调查5、下列指标属于相对指标的是(ABDE)。A.某地区平均每人生活费245元B.某地区人口出生率14.3%C.某地区粮食总产量4000万吨D.计划完成程度相对数E.某产品产量计划完成程度为113%6、重点调查的特点包括(ABD)。A.重点调查是一种非全面调查B.重点单位需要随着所调查的对象的改变而改变C.其主要目的是要了解调查对象的基本情况D.重点单位的某一主要标志值总量占总体标志总量的绝大比重E.重点单位的选择带有主观因素三、简答题(12分,每题4分)第3页共29页第2页共29页编号:时间:2021年x月x日书山有路勤为径,学海无涯苦作舟页码:第3页共29页1、时点指标与时期指标有什么区别?时点指标与时期指标的区别有三点:①时期指标是反映现象在一段时间内发展变化的结果的总量指标,时点指标是反映现象在某一时刻状况上的总量指标;②时期指标的数值可以累计相加,时点指标则不能;③时期指标的数值与时刻的长短有直接关系,而时点指标则没有。2、重点调查、典型调查与抽样调查在选取调查单位的方式上有什么不同?三种非全面调查在选取调查单位的方式上的区别主要表现在:重点调查是根据单位标志...

1、当您付费下载文档后,您只拥有了使用权限,并不意味着购买了版权,文档只能用于自身使用,不得用于其他商业用途(如 [转卖]进行直接盈利或[编辑后售卖]进行间接盈利)。
2、本站所有内容均由合作方或网友上传,本站不对文档的完整性、权威性及其观点立场正确性做任何保证或承诺!文档内容仅供研究参考,付费前请自行鉴别。
3、如文档内容存在违规,或者侵犯商业秘密、侵犯著作权等,请点击“违规举报”。

碎片内容

经济管理学与财务知识模拟分析试卷

确认删除?
VIP
微信客服
  • 扫码咨询
会员Q群
  • 会员专属群点击这里加入QQ群
客服邮箱
回到顶部