电脑桌面
添加小米粒文库到电脑桌面
安装后可以在桌面快捷访问

质量评定表格-地基处理与基础工程VIP免费

质量评定表格-地基处理与基础工程_第1页
1/124
质量评定表格-地基处理与基础工程_第2页
2/124
质量评定表格-地基处理与基础工程_第3页
3/124
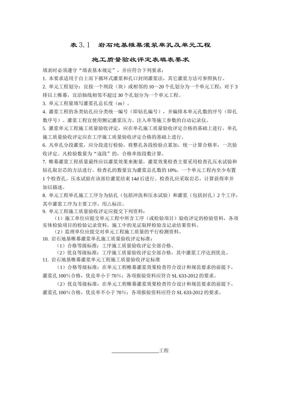
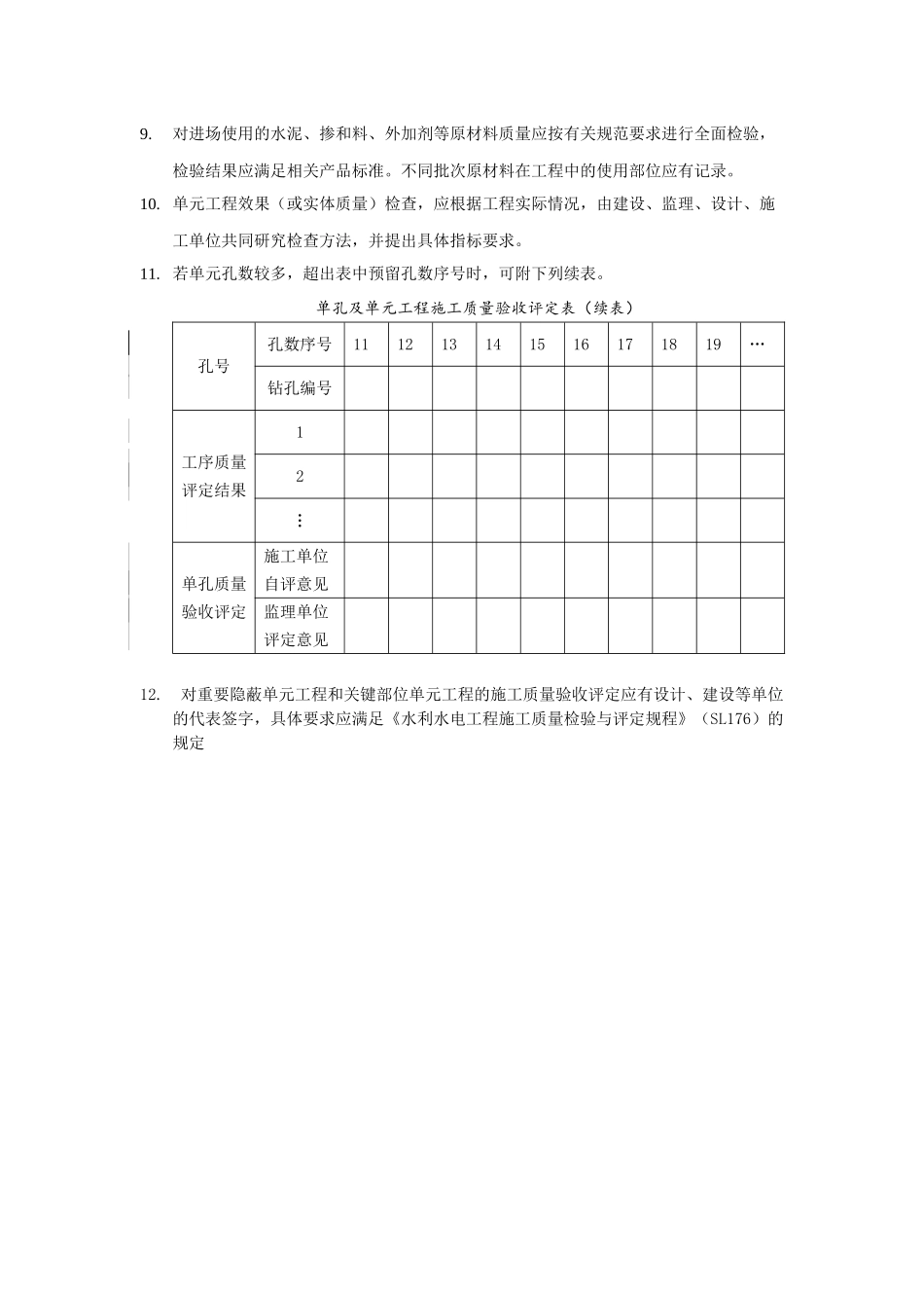
地基处理与基础工程填表说明1.本章表格适用于大中型水利水电工程地基处理与基础工程的单元工程施工质量验收评定,小型水利水电工程可参照执行。2.单元工程以及单元工程中的孔(桩、槽),根据施工过程质量控制需要分为划分工序和不划分工序两种,其施工质量评定按照《水利水电工程单元工程施工质量验收评定标准——地基处理与基础工程》(SL633-2012)相关章节规定执行。3.工序施工质量具备下列下列条件后进行验收评定:①工序中所有施工项目(或施工内容)已完成,现场具备验收条件;②工序中所包含的施工质量检验项目经施工单位自检全部合格。4.工序施工质量按下列程序进行验收评定:①施工单位首先对已经完成的工序施工质量按SL633-2012进行自检,并做好检验记录;②自检合格后,填写工序施工质量验收评定表,质量责任人履行相应签认手续后,向监理单位申请复核;③监理单位收到申请后,应在4h内进行复核。5.监理复核包括下列内容:①核查施工单位报验资料是否真实、齐全;②结合平行检测和跟踪检测结果等,复核工序施工质量检验项目是否符合SL633-2012标准的要求;③在工序施工质量验收评定表中填写复核记录,并签署工序施工质量评定意见,核定工序施工质量等级,相关责任人履行相应签认手续。6.单元工程施工质量具备下列条件后验收评定:①单元工程所含工序(或所有施工项目)已完成,施工现场具备验收条件;②已完工序施工质量经验收评定全部合格,有关质量缺陷已处理完毕或有监理单位批准的处理意见。7.单元工程施工质量按下列程序进行验收评定:①施工单位首先对已经完成的单元工程施工质量进行自检,并填写检验记录;②自检合格后,填写单元工程施工质量验收评定表,向监理单位申请复核;③监理单位收到申报后,应在一个工作日内进行复核。8.监理复核单元工程施工质量包括下列内容:①核查施工单位报验资料是否真实、齐全;②对照施工图纸及施工技术要求,结合平行检测和跟踪检测结果等,复核单元工程质量是否达到SL633-2012的要求;③检查已完单元工程遗留问题的处理情况,在单元工程施工质量验收评定表中填写复核记录,并签署单元工程施工质量评定意见,核定单元工程施工质量等级,相关责任人履行相应签认手续;④对验收中发现的问题提出处理意见。9.对进场使用的水泥、掺和料、外加剂等原材料质量应按有关规范要求进行全面检验,检验结果应满足相关产品标准。不同批次原材料在工程中的使用部位应有记录。10.单元工程效果(或实体质量)检查,应根据工程实际情况,由建设、监理、设计、施工单位共同研究检查方法,并提出具体指标要求。11.若单元孔数较多,超出表中预留孔数序号时,可附下列续表。单孔及单元工程施工质量验收评定表(续表)孔号孔数序号111213141516171819…钻孔编号工序质量评定结果12…单孔质量验收评定施工单位自评意见监理单位评定意见12.对重要隐蔽单元工程和关键部位单元工程的施工质量验收评定应有设计、建设等单位的代表签字,具体要求应满足《水利水电工程施工质量检验与评定规程》(SL176)的规定表3.1岩石地基帷幕灌浆单孔及单元工程施工质量验收评定表填表要求填表时必须遵守“填表基本规定”,并应符合下列要求:1.本要求适用于自上而下循环式灌浆和孔口封闭灌浆法,其它灌浆方法可参照执行。2.单元工程划分:宜按一个坝段(块)或相邻的10~20个孔划分为一个单元工程;对于3排以上帷幕,宜沿轴线相邻不超过30个孔划分为一个单元工程。3.单元工程量填写灌浆孔总长度(m)。4.灌浆工程的各类钻孔应分类统一编号(即钻孔编号),并编排本单元孔数的序号(即孔数序号)。灌浆工程宜使用侧记灌浆压力、注入率等施工参数的自动记录仪。5.灌浆单元工程施工质量验收评定,应在单孔施工质量验收评定合格的基础上进行,单孔施工质量验收评定应在工序施工质量验收评定合格的基础上进行。6.凡单孔分段灌浆,应分段进行检验,将整孔各段检验点累加,统一计算合格率,一次验收评定。凡检验数量为“逐段”的,合格率按段数计算。7.帷幕灌浆工程质量最终应以灌浆效果来衡量,灌浆效果检查主要采用检查孔压水试验和钻孔取岩芯的方法进行。检查孔的数量宜为...

1、当您付费下载文档后,您只拥有了使用权限,并不意味着购买了版权,文档只能用于自身使用,不得用于其他商业用途(如 [转卖]进行直接盈利或[编辑后售卖]进行间接盈利)。
2、本站所有内容均由合作方或网友上传,本站不对文档的完整性、权威性及其观点立场正确性做任何保证或承诺!文档内容仅供研究参考,付费前请自行鉴别。
3、如文档内容存在违规,或者侵犯商业秘密、侵犯著作权等,请点击“违规举报”。

碎片内容

质量评定表格-地基处理与基础工程

书海行舟+ 关注
实名认证
内容提供者

热爱教学事业,对互联网知识分享很感兴趣

确认删除?
VIP
微信客服
  • 扫码咨询
会员Q群
  • 会员专属群点击这里加入QQ群
客服邮箱
回到顶部