电脑桌面
添加小米粒文库到电脑桌面
安装后可以在桌面快捷访问

审计案例练习模似题答案(doc 19)VIP免费

审计案例练习模似题答案(doc 19)_第1页
1/22
审计案例练习模似题答案(doc 19)_第2页
2/22
审计案例练习模似题答案(doc 19)_第3页
3/22
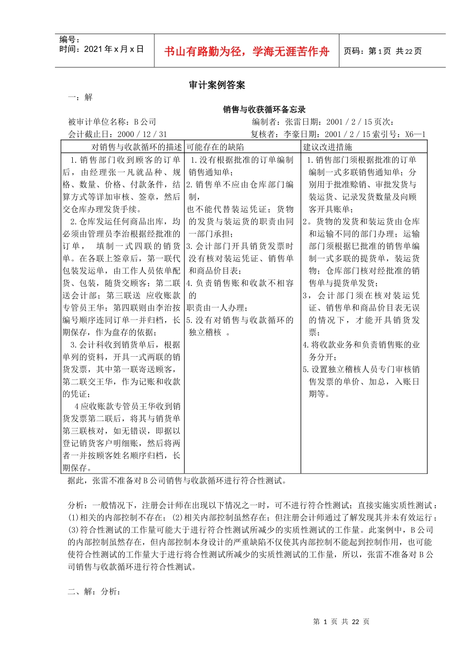
第1页共22页编号:时间:2021年x月x日书山有路勤为径,学海无涯苦作舟页码:第1页共22页审计案例答案一:解销售与收获循环备忘录被审计单位名称:B公司编制者:张雷日期:2001/2/15页次:会计截止日:2000/12/31复核者:李豪日期:2001/2/15索引号:X6—1对销售与收款循环的描述可能存在的缺陷建议改进措施1.销售部门收到顾客的订单后,由经理张一凡就品种、规格、数量、价格、付款条件,结算方式等详加审核、签章,然后交仓库办理发货手续。2.仓库发运任何商品出库,均必须由管理员李治根据经批准的订单,填制一式四联的销货单。在各联上签章后,第一联代包装发运单,由工作人员依单配货、包装,随货交顾客;第二联送会计部;第三联送应收账款专管员王华;第四联则由李治按编号顺序连同订单一并归档,长期保存,作为盘存的依据;3.会计科收到销货单后,根据单列的资料,开具一式两联的销货发票,其中第一联寄送顾客,第二联交王华,作为记账和收款的凭证;4应收账款专管员王华收到销货发票第二联后,将其与销货单第三联核对,如无错误,即据以登记销货客户明细账,然后将两者一并按顾客姓名顺序归档,长期保存。1.没有根据批准的订单编制销售通知单;2.销售单不应由仓库部门编制,也不能代替装运凭证;货物的发货与装运货的职责由同一部门承担;3.会计部门开具销货发票时没有核对装运凭证、销售单和商品价目表;4.负责销售账和收款不相容的职责由一人办理;5.没有对销售与收款循环的独立稽核。1.销售部门须根据批准的订单编制一式多联销售通知单;分别用于批准赊销、审批发货与装运货、记录发货数量及向顾客开具账单;2。货物的发货和装运货由仓库和运输不同的部门办理;运输部门须根据巳批准的销售单编制一式多联的提货单,装运货物;仓库部门核对经批准的销售单与提货单发货;3,会计部门须在核对装运凭证、销售单和商品价目表无误的情况下,才能开具销货发票;4.将收款业务和负责销售账的业务分开;5.设置独立稽核人员专门审核销售发票的单价、加总,入账日期等。据此,张雷不准备对B公司销售与收款循环进行符合性测试。分析:一般情况下,注册会计师在出现以下情况之一时,可不进行符合性测试;直接实施实质性测试:(1)相关的内部控制不存在;(2)相关内部控制虽然存在;但注册会计师通过了解发现其并未有效运行;(3)符合性测试的工作量可能大于进行符合性测试所减少的实质性测试的工作量。此案例中,B公司的内部控制虽然存在,但内部控制本身设计的严重缺陷不仅使其内部控制不能起到控制作用,也可能使符合性测试的工作量大于进行将合性测试所减少的实质性测试的工作量,所以,张雷不准备对B公司销售与收款循环进行符合性测试。二、解:分析:第2页共22页第1页共22页编号:时间:2021年x月x日书山有路勤为径,学海无涯苦作舟页码:第2页共22页1.根据会计制度规定:“到期不能收回的带息的应收票据,转入“应收账款”科目核算后,中期期末或年度终了时不再计提利息。张雷要根据上述规定,提请S公司将“应收票据”中W公司开具的3000万元到期未能支付的承兑汇票转入“应收账款”核算,并应将计提的利息10万元冲回进行调整如果S公司拒绝调整,张雷要根据重要性水平考虑发表审计报告的意见类型。2.根据会计制度规定:带息应收票据,应于中期期末或年度终了按应收票据的票面价值和确定的利率计提利息,计提的利息增加应收票据的账面价值,借记应收票据,贷记“财务费用”科目。经张雷审验计算M公司对D公司的带息承兑汇票,年末应计利息为:(30×4+12)×(3‰/30)×5000万元=66万元。对此,张雷应提请S公司进行会计处理调整,如果S公司拒绝调整数超过重要性水平,应考虑出具保留意见审计报告。3.根据会计制度规定:因付款人无力支付票款,收到银行退回的商业承兑汇票、委托收款凭证、未付票款通知书或拒绝付款证明等,按应收票据的账面价值,借记“应收账款”科目,贷记“应收票据”科目。张雷对于已逾期2—3个月的应收票据要查实情况,提请S公司进行会计调整,并根据逾期原因和债务方信用情况,评价可收回性;如果被审计单位拒绝调整应根据重要性水平发表适当审计意见。三、解...

1、当您付费下载文档后,您只拥有了使用权限,并不意味着购买了版权,文档只能用于自身使用,不得用于其他商业用途(如 [转卖]进行直接盈利或[编辑后售卖]进行间接盈利)。
2、本站所有内容均由合作方或网友上传,本站不对文档的完整性、权威性及其观点立场正确性做任何保证或承诺!文档内容仅供研究参考,付费前请自行鉴别。
3、如文档内容存在违规,或者侵犯商业秘密、侵犯著作权等,请点击“违规举报”。

碎片内容

审计案例练习模似题答案(doc 19)

您可能关注的文档

确认删除?
VIP
微信客服
  • 扫码咨询
会员Q群
  • 会员专属群点击这里加入QQ群
客服邮箱
回到顶部