电脑桌面
添加小米粒文库到电脑桌面
安装后可以在桌面快捷访问

EXCEL实现层次分析法在领导人审计中的应用VIP免费

EXCEL实现层次分析法在领导人审计中的应用_第1页
1/7
EXCEL实现层次分析法在领导人审计中的应用_第2页
2/7
EXCEL实现层次分析法在领导人审计中的应用_第3页
3/7
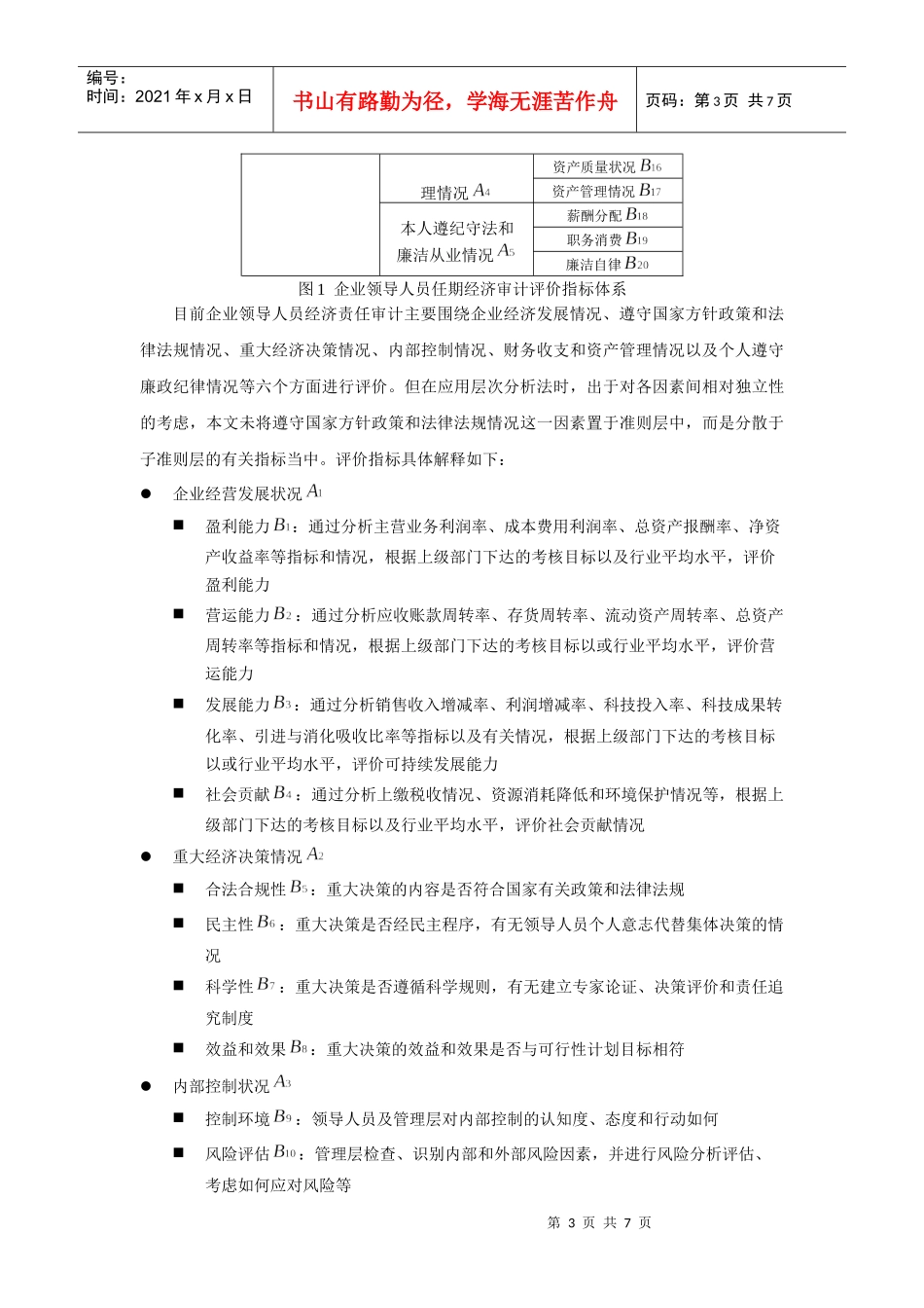
第1页共7页编号:时间:2021年x月x日书山有路勤为径,学海无涯苦作舟页码:第1页共7页基于EXCEL实现的层次分析法在领导人员经济责任审计评价中的应用上海市审计局程秦豫【摘要】本文提出了一种应用层次分析法的领导人员经济责任审计评价体系,并结合企业领导人员经济责任审计实例,根据层次分析法建立递阶层次结构,通过合成层次总权重合理确定各指标权重,并运用EXCEL软件实现具体计算操作,最终得出审计评价结论。【关键词】层次分析法经济责任审计审计评价EXCEL一、经济责任审计评价的现状与问题领导人员经济责任审计是指对领导人员基于本人担任的特定职务管理运用公共财政资金、国家资源以及国有资本、相关社会资金应当承担的职责、义务的履行情况进行的一种监督和评价活动。根据审计查证或认可的事实,依照法律法规和国家有关规定以及政策目标、行业标准等,通过审计,客观评价被审计领导人员任职期间经济责任的履行情况。经过近二十年的发展,经济责任审计已成为具有中国特色的干部监督管理体系的组成部分。但是在实践过程中,经济责任审计面临着缺乏一套科学合理的审计评价体系、审计评价难以量化、随意性较大等问题。建立科学完善的经济责任评价体系是深化经济责任审计工作中遇到的难点,也成为了当前经济责任审计理论研究中的热点。二、层次分析法及其在领导人员经济责任审计评价中的应用层次分析法(AnalyticHierarchyProcess,AHP)是美国运筹学家T.L.saaty于20世纪七十年代提出的一种系统分析方法,其基本原理是把复杂问题分解若干层次和若干因素,在各层次之间进行简单的比较和计算,得出不同因素的权重,并在此基础上进行定性和定量分析的决策。它把人的决策思维过程层次化、数量化、模型化,并用数学手段为分析、决第2页共7页第1页共7页编号:时间:2021年x月x日书山有路勤为径,学海无涯苦作舟页码:第2页共7页策提供定量的依据,是一种对非定量事件进行定量分析的有效方法,特别是在目标因素结构复杂且缺少必要的数据情况下,需要将决策者的经验判断定量化时非常实用。经济责任审计要求对领导人员经济责任的履行情况进行全面评价,因此应对领导人员的经济发展责任、经济管理责任、经济决策责任和廉政责任等进行综合考虑,指标较多涉及面广。在审计评价过程中,就审计查出的单个问题而言,往往只涉及到某一个方面,将各方面的问题和评价进行综合时,就比较难以通过简单汇总来全面客观评价领导人员任职期间履行经济责任的总体情况。这就需要寻找一种科学合理的方法,来确定各方面指标因素的权重,防止以偏概全,不能因领导人员某方面的失误而否定其成绩,也不能因其某方面的突出功绩而忽略了其它未履行或未正确履行经济责任的行为。审计评价往往又是一种经验判断的过程,某些因素存在定量指标,但也有些因素只能定性描述。对于这种比较复杂而且模糊的问题时,要尽可能克服因主观臆断而造成的片面性,较系统、全面地比较分析并作出正确的评价,运用层次分析法建立审计评价体系应用于审计评价,不失为一种有益的尝试。层次分析法的计算原理比较简单,难度并不大,但是随着层次和因素的增加,其计算量会随之增加,而且有时需要根据实际情况对判断矩阵进行修正以便通过一致性检验,重复计算繁琐而且容易出错。现在市场上有Matlab等应用软件可以实现层次分析法的快捷运算,这类软件功能强大,但是需要专门购买并安装,而且需要培训与掌握一些专业化语句。而EXCEL却是审计人员常见且比较熟悉的软件,同样可以应用于层次分析法的计算。下面,就结合企业领导人员经济责任审计的具体实例来介绍一下如何将用EXCEL实现的层次分析法应用于审计评价。三、基于EXCEL实现的层次分析法在企业领导人员经济责任审计评价应用实例1.建立递阶层次结构模型。以企业领导人员经济责任审计为例,按照经济责任审计评价的要求,结合实践中的操作情况,建立领导人员经济责任评价指标体系如图1所示。目标层Z准则层A子准则层B企业领导人员经济责任审计评价企业经营发展状况盈利能力营运能力发展能力社会责任重大经济决策情况合法合规性民主性科学性效益和效果内部控制情况控制环境风险评估控制活动信息与沟...

1、当您付费下载文档后,您只拥有了使用权限,并不意味着购买了版权,文档只能用于自身使用,不得用于其他商业用途(如 [转卖]进行直接盈利或[编辑后售卖]进行间接盈利)。
2、本站所有内容均由合作方或网友上传,本站不对文档的完整性、权威性及其观点立场正确性做任何保证或承诺!文档内容仅供研究参考,付费前请自行鉴别。
3、如文档内容存在违规,或者侵犯商业秘密、侵犯著作权等,请点击“违规举报”。

碎片内容

EXCEL实现层次分析法在领导人审计中的应用

您可能关注的文档

中小学资料+ 关注
实名认证
内容提供者

精美课件,值得下载

确认删除?
VIP
微信客服
  • 扫码咨询
会员Q群
  • 会员专属群点击这里加入QQ群
客服邮箱
回到顶部