电脑桌面
添加小米粒文库到电脑桌面
安装后可以在桌面快捷访问

中级财务会计与考试必备管理知识分析VIP免费

中级财务会计与考试必备管理知识分析_第1页
1/17
中级财务会计与考试必备管理知识分析_第2页
2/17
中级财务会计与考试必备管理知识分析_第3页
3/17
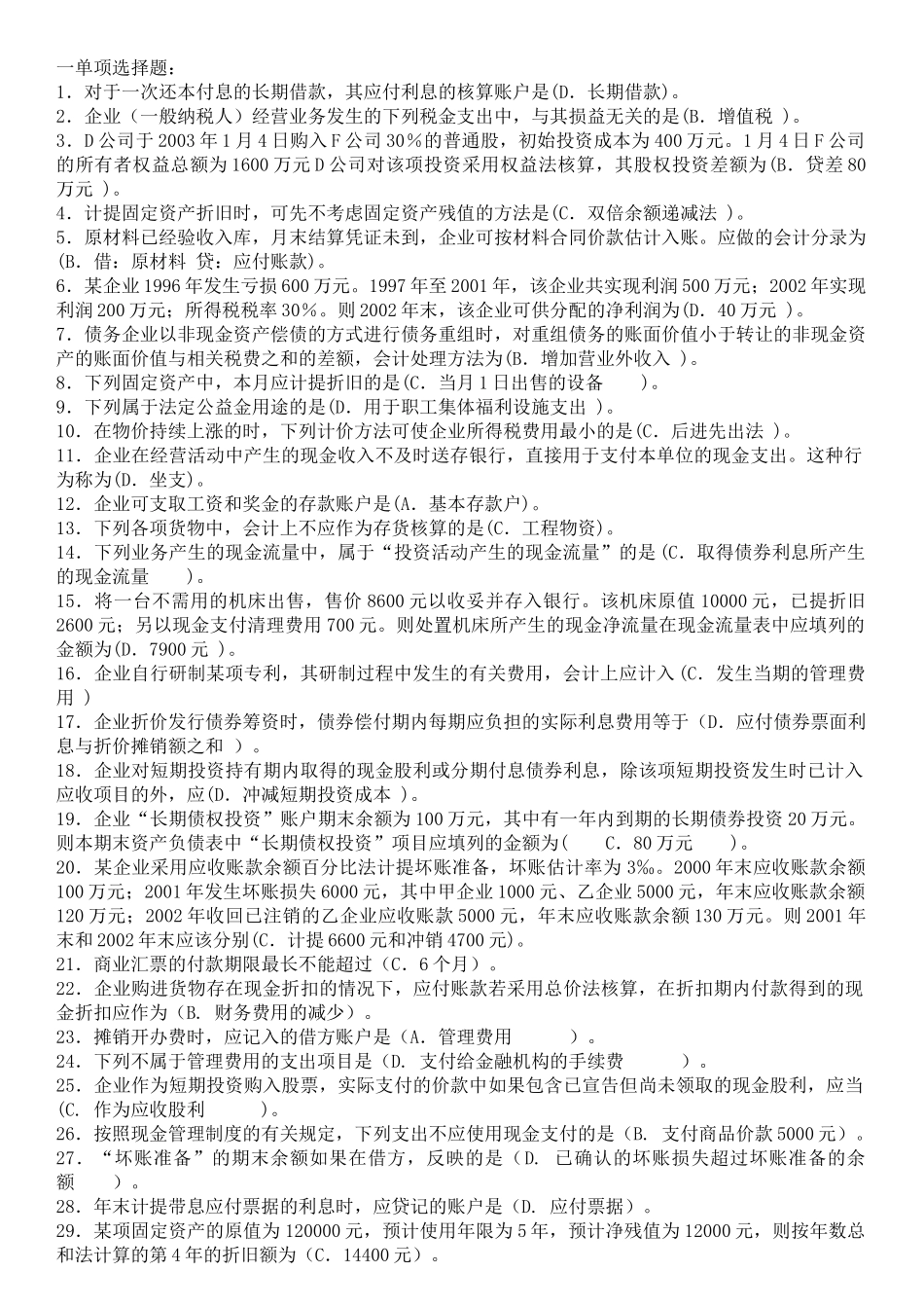
一单项选择题:1.对于一次还本付息的长期借款,其应付利息的核算账户是(D.长期借款)。2.企业(一般纳税人)经营业务发生的下列税金支出中,与其损益无关的是(B.增值税)。3.D公司于2003年1月4日购入F公司30%的普通股,初始投资成本为400万元。1月4日F公司的所有者权益总额为1600万元D公司对该项投资采用权益法核算,其股权投资差额为(B.贷差80万元)。4.计提固定资产折旧时,可先不考虑固定资产残值的方法是(C.双倍余额递减法)。5.原材料已经验收入库,月末结算凭证未到,企业可按材料合同价款估计入账。应做的会计分录为(B.借:原材料贷:应付账款)。6.某企业1996年发生亏损600万元。1997年至2001年,该企业共实现利润500万元;2002年实现利润200万元;所得税税率30%。则2002年末,该企业可供分配的净利润为(D.40万元)。7.债务企业以非现金资产偿债的方式进行债务重组时,对重组债务的账面价值小于转让的非现金资产的账面价值与相关税费之和的差额,会计处理方法为(B.增加营业外收入)。8.下列固定资产中,本月应计提折旧的是(C.当月1日出售的设备)。9.下列属于法定公益金用途的是(D.用于职工集体福利设施支出)。10.在物价持续上涨的时,下列计价方法可使企业所得税费用最小的是(C.后进先出法)。11.企业在经营活动中产生的现金收入不及时送存银行,直接用于支付本单位的现金支出。这种行为称为(D.坐支)。12.企业可支取工资和奖金的存款账户是(A.基本存款户)。13.下列各项货物中,会计上不应作为存货核算的是(C.工程物资)。14.下列业务产生的现金流量中,属于“投资活动产生的现金流量”的是(C.取得债券利息所产生的现金流量)。15.将一台不需用的机床出售,售价8600元以收妥并存入银行。该机床原值10000元,已提折旧2600元;另以现金支付清理费用700元。则处置机床所产生的现金净流量在现金流量表中应填列的金额为(D.7900元)。16.企业自行研制某项专利,其研制过程中发生的有关费用,会计上应计入(C.发生当期的管理费用)17.企业折价发行债券筹资时,债券偿付期内每期应负担的实际利息费用等于(D.应付债券票面利息与折价摊销额之和)。18.企业对短期投资持有期内取得的现金股利或分期付息债券利息,除该项短期投资发生时已计入应收项目的外,应(D.冲减短期投资成本)。19.企业“长期债权投资”账户期末余额为100万元,其中有一年内到期的长期债券投资20万元。则本期末资产负债表中“长期债权投资”项目应填列的金额为(C.80万元)。(20.某企业采用应收账款余额百分比法计提坏账准备,坏账估计率为3‰。2000年末应收账款余额100万元;2001年发生坏账损失6000元,其中甲企业1000元、乙企业5000元,年末应收账款余额120万元;2002年收回已注销的乙企业应收账款5000元,年末应收账款余额130万元。则2001年末和2002年末应该分别(C.计提6600元和冲销4700元)。21.商业汇票的付款期限最长不能超过(C.6个月)。22.企业购进货物存在现金折扣的情况下,应付账款若采用总价法核算,在折扣期内付款得到的现金折扣应作为(B.财务费用的减少)。23.摊销开办费时,应记入的借方账户是(A.管理费用)。24.下列不属于管理费用的支出项目是(D.支付给金融机构的手续费)。25.企业作为短期投资购入股票,实际支付的价款中如果包含已宣告但尚未领取的现金股利,应当(C.作为应收股利)。26.按照现金管理制度的有关规定,下列支出不应使用现金支付的是(B.支付商品价款5000元)。27.“坏账准备”的期末余额如果在借方,反映的是(D.已确认的坏账损失超过坏账准备的余额)。28.年末计提带息应付票据的利息时,应贷记的账户是(D.应付票据)。29.某项固定资产的原值为120000元,预计使用年限为5年,预计净残值为12000元,则按年数总和法计算的第4年的折旧额为(C.14400元)。30.企业接受投资者无形资产的出资总额不得超过本企业注册资本的(C.20%)。31、在存货价格持续上涨的情况下,使期末存货帐面价值最大的存货计价方法是(A、先进先出法)32、A公司于4月10日将甲公司1月10日签发的带息应收票据向银行贴现。该票据面值为100000元,票据利率12%,期限...

1、当您付费下载文档后,您只拥有了使用权限,并不意味着购买了版权,文档只能用于自身使用,不得用于其他商业用途(如 [转卖]进行直接盈利或[编辑后售卖]进行间接盈利)。
2、本站所有内容均由合作方或网友上传,本站不对文档的完整性、权威性及其观点立场正确性做任何保证或承诺!文档内容仅供研究参考,付费前请自行鉴别。
3、如文档内容存在违规,或者侵犯商业秘密、侵犯著作权等,请点击“违规举报”。

碎片内容

中级财务会计与考试必备管理知识分析

确认删除?
VIP
微信客服
  • 扫码咨询
会员Q群
  • 会员专属群点击这里加入QQ群
客服邮箱
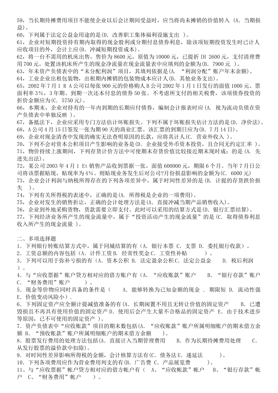
回到顶部