电脑桌面
添加小米粒文库到电脑桌面
安装后可以在桌面快捷访问

医院财务会计制度VIP专享VIP免费

医院财务会计制度_第1页
1/25
医院财务会计制度_第2页
2/25
医院财务会计制度_第3页
3/25
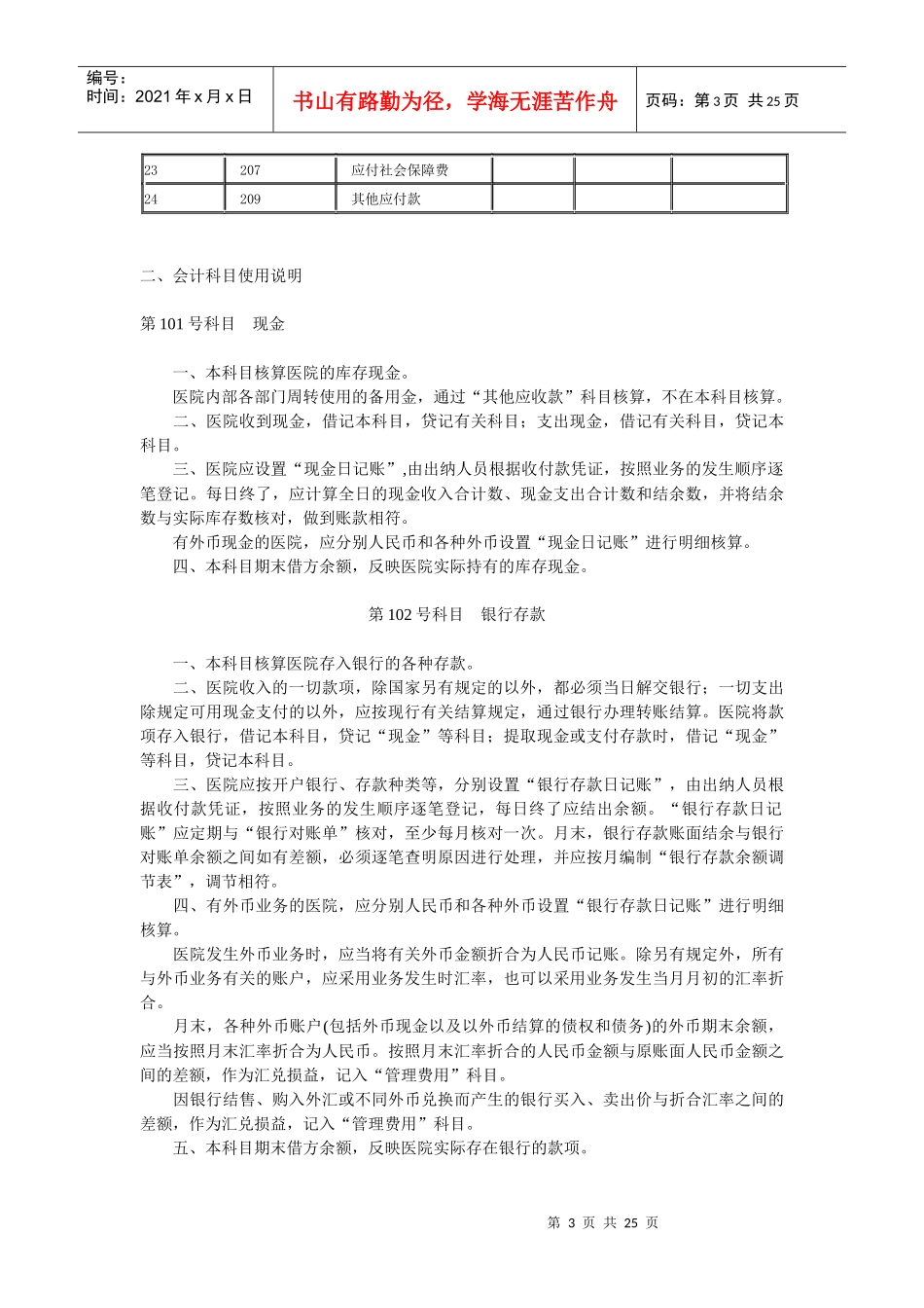
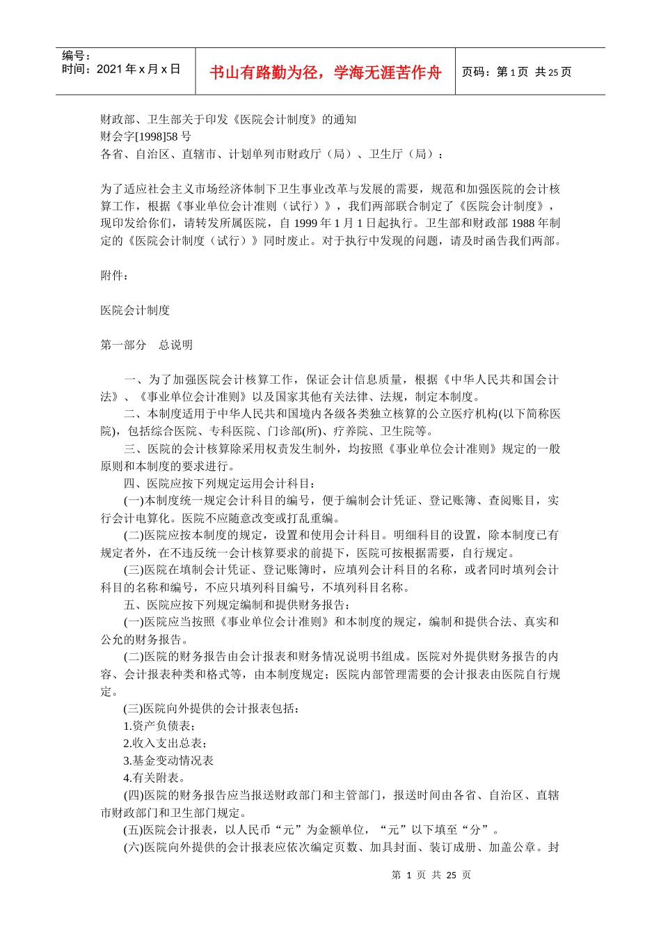
第1页共25页编号:时间:2021年x月x日书山有路勤为径,学海无涯苦作舟页码:第1页共25页财政部、卫生部关于印发《医院会计制度》的通知财会字[1998]58号各省、自治区、直辖市、计划单列市财政厅(局)、卫生厅(局):为了适应社会主义市场经济体制下卫生事业改革与发展的需要,规范和加强医院的会计核算工作,根据《事业单位会计准则(试行)》,我们两部联合制定了《医院会计制度》,现印发给你们,请转发所属医院,自1999年1月1日起执行。卫生部和财政部1988年制定的《医院会计制度(试行)》同时废止。对于执行中发现的问题,请及时函告我们两部。附件:医院会计制度第一部分总说明一、为了加强医院会计核算工作,保证会计信息质量,根据《中华人民共和国会计法》、《事业单位会计准则》以及国家其他有关法律、法规,制定本制度。二、本制度适用于中华人民共和国境内各级各类独立核算的公立医疗机构(以下简称医院),包括综合医院、专科医院、门诊部(所)、疗养院、卫生院等。三、医院的会计核算除采用权责发生制外,均按照《事业单位会计准则》规定的一般原则和本制度的要求进行。四、医院应按下列规定运用会计科目:(一)本制度统一规定会计科目的编号,便于编制会计凭证、登记账簿、查阅账目,实行会计电算化。医院不应随意改变或打乱重编。(二)医院应按本制度的规定,设置和使用会计科目。明细科目的设置,除本制度已有规定者外,在不违反统一会计核算要求的前提下,医院可按根据需要,自行规定。(三)医院在填制会计凭证、登记账簿时,应填列会计科目的名称,或者同时填列会计科目的名称和编号,不应只填列科目编号,不填列科目名称。五、医院应按下列规定编制和提供财务报告:(一)医院应当按照《事业单位会计准则》和本制度的规定,编制和提供合法、真实和公允的财务报告。(二)医院的财务报告由会计报表和财务情况说明书组成。医院对外提供财务报告的内容、会计报表种类和格式等,由本制度规定;医院内部管理需要的会计报表由医院自行规定。(三)医院向外提供的会计报表包括:1.资产负债表;2.收入支出总表;3.基金变动情况表4.有关附表。(四)医院的财务报告应当报送财政部门和主管部门,报送时间由各省、自治区、直辖市财政部门和卫生部门规定。(五)医院会计报表,以人民币“元”为金额单位,“元”以下填至“分”。(六)医院向外提供的会计报表应依次编定页数、加具封面、装订成册、加盖公章。封第2页共25页第1页共25页编号:时间:2021年x月x日书山有路勤为径,学海无涯苦作舟页码:第2页共25页面上应注明:医院名称、地址、报表所属年度、月份、送出日期等,并由医院法定代表人总会计师(或代行总会计师职权的人员)和会计机构负责人签名或盖章。六、医院会计机构设置、会计人员配备、会计核算、会计监督、内部会计管理制度的要求,按照《会计基础工作规范》的规定执行。七、本制度由中华人民共和国财政部、卫生部负责解释。本制度需要变更时,由财政部、卫生部负责修订。八、本制度自1999年1月1日起施行。医院会计制度(二)一、会计科目表序号编号会计科目名称(一)资产类1101现金25211应缴超收款2102银行存款26221预提费用3109其他货币资金27231长期借款4111应收在院病人医药费28241长期应付款5113应收医疗款(三)净资产类6114坏账准备29301事业基金7119其他应收款30302固定基金8121药品31303专用基金9122药品进销差价32305收支结余10123库存物资33306结余分配11125在加工材料(四)收支类12131待摊费用34401财政补助收入13141对外投资35402上级补助收入14151固定资产36403医疗收入15153在建工程37404药品收入16161无形资产38409其他收入17171开办费39411医疗支出18181待处理财产损溢40412药品支出(二)负债类41415管理费用19201短期借款42416财政专项支出20202应付账款43419其他支出21204预收医疗款22205应付工资第3页共25页第2页共25页编号:时间:2021年x月x日书山有路勤为径,学海无涯苦作舟页码:第3页共25页23207应付社会保障费24209其他应付款二、会计科目使用说明第101号科目现金一、本科目核算医院的库存现金。医院内部各部门周转使用的备用金,通过“其他应收款”科...

1、当您付费下载文档后,您只拥有了使用权限,并不意味着购买了版权,文档只能用于自身使用,不得用于其他商业用途(如 [转卖]进行直接盈利或[编辑后售卖]进行间接盈利)。
2、本站所有内容均由合作方或网友上传,本站不对文档的完整性、权威性及其观点立场正确性做任何保证或承诺!文档内容仅供研究参考,付费前请自行鉴别。
3、如文档内容存在违规,或者侵犯商业秘密、侵犯著作权等,请点击“违规举报”。

碎片内容

医院财务会计制度

确认删除?
VIP
微信客服
  • 扫码咨询
会员Q群
  • 会员专属群点击这里加入QQ群
客服邮箱
回到顶部