电脑桌面
添加小米粒文库到电脑桌面
安装后可以在桌面快捷访问

审计全面归纳总结报告VIP专享VIP免费

审计全面归纳总结报告_第1页
1/11
审计全面归纳总结报告_第2页
2/11
审计全面归纳总结报告_第3页
3/11
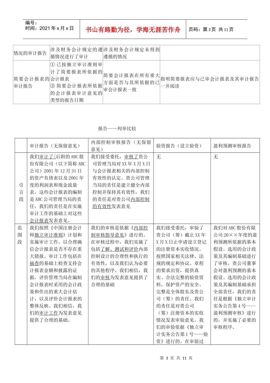
第1页共11页编号:时间:2021年x月x日书山有路勤为径,学海无涯苦作舟页码:第1页共11页报告部分目录报告比较特殊目的审计报告比较报告——列举比较审计报告——列举比较特殊目的审计报告——1、特殊编制基础会计报表的审计报告列举比较特殊目的审计报告——2、会计报表组成部分的审计报告列举+3、法规、合同遵循情况的审计报告列举特殊目的审计报告——4简要会计报表审计报告和会计报表审计报告列举的比较验资报告——列举比较内部控制审核报告——列举比较审计报告意见类型判断内部控制审核报告意见类型判断报告比较报告审计报告内部控制审核报告验资报告盈利预测审核报告CPA根据独立审计准则的要求,在实施审计工作的基础上对被审计单位年度会计报表发表意见或无法发表意见的书面文件CPA接受委托,就被审核单位管理当局对特定日期与会计报表相关的内部控制有效性的认定进行审核,并发表审核意见。CPA依法接受委托,按照独立审计准则的要求,对被审验单位注册资本的实收或变更情况和进行审验,并出具报告CPA接受委托,对被审核单位盈利预测进行检查与复核,并发表审核意见。审计、核的依据《独立审计准则》《内部控制审核指导意见》《独立审计实务公告第1号——验资》《独立审计实务公告第4号——盈利预测审核》标题审计报告内部控制审核报告验资报告盈利预测审核报告收件人××公司董事会或全体股东审核业务的委托人,如“××股份有限公司验资业务的委托人,如“××公司全体股东”“××有限公司“”审核业务的委托人,如“××股份有限公司全体股东引言段1已审报表名称、日期、期间2双方责任1管理当局对内部控制有效性认定2双方的责任无无范围段1审计范围2双方责任3审计依据4审计程序1审核依据2审核程序3审核程序为发表审核意见提供合理基础1审验范围2三方责任——详述3审验依据4审验程序——必要1审核范围2双方责任3审核依据4主要审核程序固有限制段无内部控制固有限制,根据内部控制评价结果推测未来内部控制有效性具有一定的风险无无第2页共11页第1页共11页编号:时间:2021年x月x日书山有路勤为径,学海无涯苦作舟页码:第2页共11页意见段前的说明段发现的问题或受到的限制存在内部控制重大缺陷增设(意见段前)重大缺陷及对控制目标的影响无无意见段对会计报表的合法性、公允性(四种意见类型)对内部控制有效性(四种意见类型)说明已验资的被审验单位注册资本的实收或变更情况1基本假设2会计政策3编制基础意见段后的说明段(解释段,如:1重大不确定事项2一贯性例外事项3审计师同意偏离会计准则4涉及其他注册会计师工作5披露的信息存在重大差异明验资报告用途、使用责任和其他重要事项,如1在验资结果方面存在异议;2尚未办理妥财产转移手续;3尚未对投入变更作会计处理4严重亏损而导致增资前的净资产小于注册资本5验资截止日至验资报告日期间师发现的影响审验结论的重大事项6本次验资以前的注册资本实收情况已经其他师审验;7其他事项存在的异议——增设(意见段后)说明CPA与被审核单位在基本假设、会计政策、编制基础方面签章师签名并盖章,所盖公章,所地址师签名并盖章,所盖公章,所地址师签名并盖章,所盖公章,所地址师签名并盖章,所盖公章,所地址日期1完成审计工作2不应早于被审计单位签署会计报表的日期外勤审核工作结束日1外勤审验工作结束日2不应早于被审验单位确认和签署注册资本实收明细表或变更明细表的日期1外勤审核工作结束日2不应早于被审核单位确认和签署盈利预测的日期附资产负债表利润表现金流量表无件:1验资事项说明2注册资本实收明细表(或变更明细表)件:1盈利预测表2盈利预测编制基础和基本假设特殊目的审计报告比较报告范围段意见段说明段特殊编制基础会计报表的审计报告指明所审会计报表的编制基础指明在所有重大方面是否按照该特殊编制基础进行了公允表达如未适当指明该编制基础的,则应在审计报告中加说明段会计报表组成部分的审计报告指明会计报表组成部分所依据的编制基础或提及对该基础加以限定的协议说明所审会计报表组成部分在所有重大方面是否按该基础进行了公允表达如果对整体报表发表了否定或拒绝表示意见,只要会计报表组成...

1、当您付费下载文档后,您只拥有了使用权限,并不意味着购买了版权,文档只能用于自身使用,不得用于其他商业用途(如 [转卖]进行直接盈利或[编辑后售卖]进行间接盈利)。
2、本站所有内容均由合作方或网友上传,本站不对文档的完整性、权威性及其观点立场正确性做任何保证或承诺!文档内容仅供研究参考,付费前请自行鉴别。
3、如文档内容存在违规,或者侵犯商业秘密、侵犯著作权等,请点击“违规举报”。

碎片内容

审计全面归纳总结报告

确认删除?
VIP
微信客服
  • 扫码咨询
会员Q群
  • 会员专属群点击这里加入QQ群
客服邮箱
回到顶部