电脑桌面
添加小米粒文库到电脑桌面
安装后可以在桌面快捷访问

小学数学应用题类型及解题方法00910VIP免费

小学数学应用题类型及解题方法00910_第1页
1/24
小学数学应用题类型及解题方法00910_第2页
2/24
小学数学应用题类型及解题方法00910_第3页
3/24
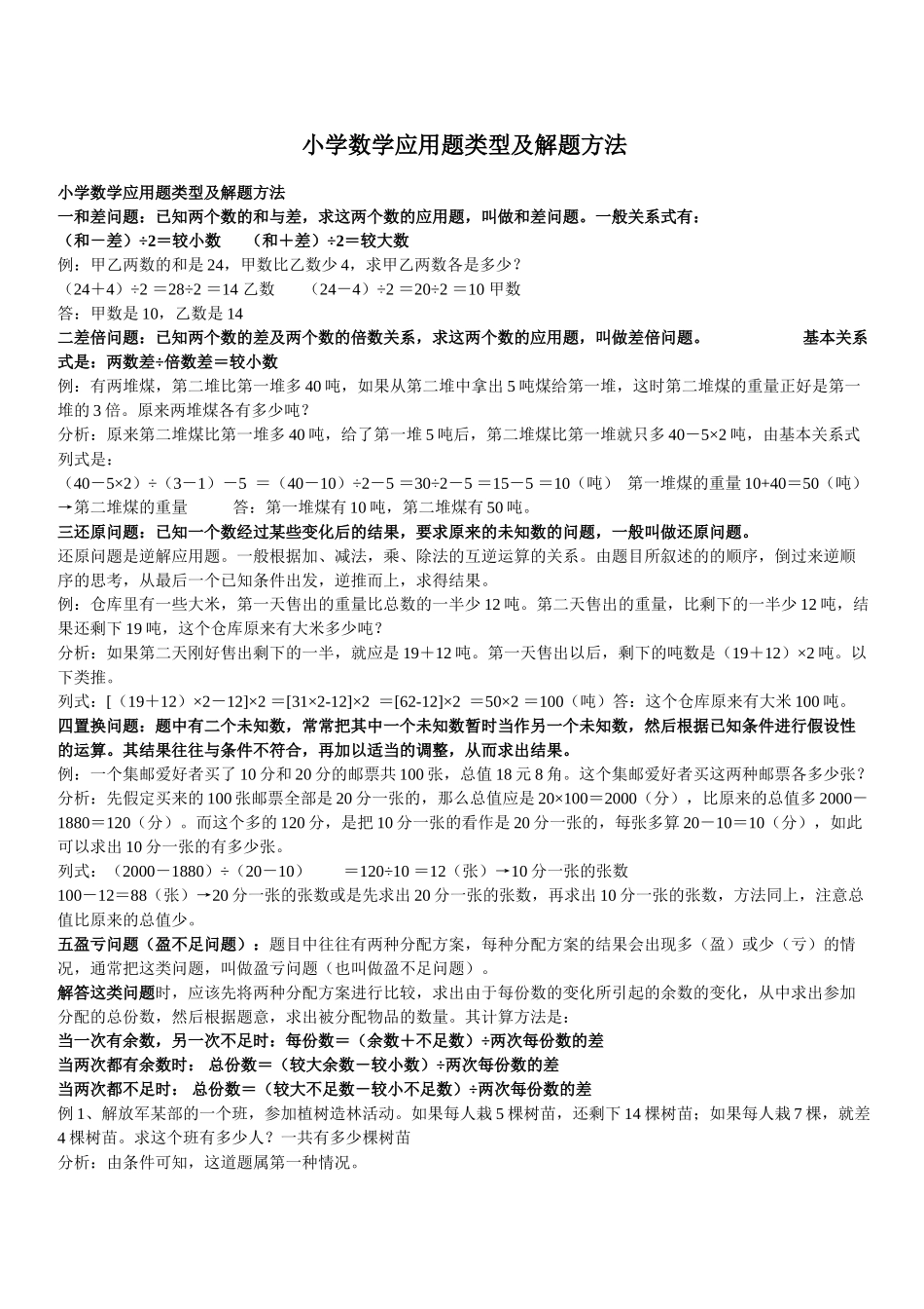
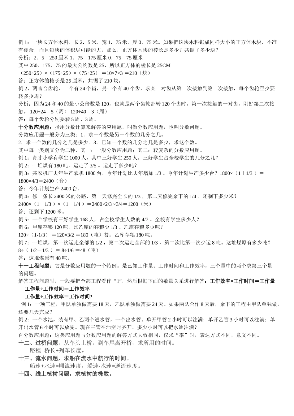
小学数学应用题类型及解题方法小学数学应用题类型及解题方法一和差问题:已知两个数的和与差,求这两个数的应用题,叫做和差问题。一般关系式有:(和-差)÷2=较小数(和+差)÷2=较大数例:甲乙两数的和是24,甲数比乙数少4,求甲乙两数各是多少?(24+4)÷2=28÷2=14乙数(24-4)÷2=20÷2=10甲数答:甲数是10,乙数是14二差倍问题:已知两个数的差及两个数的倍数关系,求这两个数的应用题,叫做差倍问题。基本关系式是:两数差÷倍数差=较小数例:有两堆煤,第二堆比第一堆多40吨,如果从第二堆中拿出5吨煤给第一堆,这时第二堆煤的重量正好是第一堆的3倍。原来两堆煤各有多少吨?分析:原来第二堆煤比第一堆多40吨,给了第一堆5吨后,第二堆煤比第一堆就只多40-5×2吨,由基本关系式列式是:(40-5×2)÷(3-1)-5=(40-10)÷2-5=30÷2-5=15-5=10(吨)第一堆煤的重量10+40=50(吨)→第二堆煤的重量答:第一堆煤有10吨,第二堆煤有50吨。三还原问题:已知一个数经过某些变化后的结果,要求原来的未知数的问题,一般叫做还原问题。还原问题是逆解应用题。一般根据加、减法,乘、除法的互逆运算的关系。由题目所叙述的的顺序,倒过来逆顺序的思考,从最后一个已知条件出发,逆推而上,求得结果。例:仓库里有一些大米,第一天售出的重量比总数的一半少12吨。第二天售出的重量,比剩下的一半少12吨,结果还剩下19吨,这个仓库原来有大米多少吨?分析:如果第二天刚好售出剩下的一半,就应是19+12吨。第一天售出以后,剩下的吨数是(19+12)×2吨。以下类推。列式:[(19+12)×2-12]×2=[31×2-12]×2=[62-12]×2=50×2=100(吨)答:这个仓库原来有大米100吨。四置换问题:题中有二个未知数,常常把其中一个未知数暂时当作另一个未知数,然后根据已知条件进行假设性的运算。其结果往往与条件不符合,再加以适当的调整,从而求出结果。例:一个集邮爱好者买了10分和20分的邮票共100张,总值18元8角。这个集邮爱好者买这两种邮票各多少张?分析:先假定买来的100张邮票全部是20分一张的,那么总值应是20×100=2000(分),比原来的总值多2000-1880=120(分)。而这个多的120分,是把10分一张的看作是20分一张的,每张多算20-10=10(分),如此可以求出10分一张的有多少张。列式:(2000-1880)÷(20-10)=120÷10=12(张)→10分一张的张数100-12=88(张)→20分一张的张数或是先求出20分一张的张数,再求出10分一张的张数,方法同上,注意总值比原来的总值少。五盈亏问题(盈不足问题):题目中往往有两种分配方案,每种分配方案的结果会出现多(盈)或少(亏)的情况,通常把这类问题,叫做盈亏问题(也叫做盈不足问题)。解答这类问题时,应该先将两种分配方案进行比较,求出由于每份数的变化所引起的余数的变化,从中求出参加分配的总份数,然后根据题意,求出被分配物品的数量。其计算方法是:当一次有余数,另一次不足时:每份数=(余数+不足数)÷两次每份数的差当两次都有余数时:总份数=(较大余数-较小数)÷两次每份数的差当两次都不足时:总份数=(较大不足数-较小不足数)÷两次每份数的差例1、解放军某部的一个班,参加植树造林活动。如果每人栽5棵树苗,还剩下14棵树苗;如果每人栽7棵,就差4棵树苗。求这个班有多少人?一共有多少棵树苗分析:由条件可知,这道题属第一种情况。列式:(14+4)÷(7-5)=18÷2=9(人)5×9+14=45+14=59(棵)或:7×9-4=63-4=59(棵)答:这个班有9人,一共有树苗59棵。六年龄问题:年龄问题的主要特点是两人的年龄差不变,而倍数差却发生变化。常用的计算公式是:成倍时小的年龄=大小年龄之差÷(倍数-1)几年前的年龄=小的现年-成倍数时小的年龄几年后的年龄=成倍时小的年龄-小的现在年龄例父亲今年54岁,儿子今年12岁。几年后父亲的年龄是儿子年龄的4倍?(54-12)÷(4-1)=42÷3=14(岁)→儿子几年后的年龄14-12=2(年)→2年后答:2年后父亲的年龄是儿子的4倍。例2、父亲今年的年龄是54岁,儿子今年有12岁。几年前父亲的年龄是儿子年龄的7...

1、当您付费下载文档后,您只拥有了使用权限,并不意味着购买了版权,文档只能用于自身使用,不得用于其他商业用途(如 [转卖]进行直接盈利或[编辑后售卖]进行间接盈利)。
2、本站所有内容均由合作方或网友上传,本站不对文档的完整性、权威性及其观点立场正确性做任何保证或承诺!文档内容仅供研究参考,付费前请自行鉴别。
3、如文档内容存在违规,或者侵犯商业秘密、侵犯著作权等,请点击“违规举报”。

碎片内容

小学数学应用题类型及解题方法00910

文泉书屋+ 关注
实名认证
内容提供者

热爱教学事业,对互联网知识分享很感兴趣

确认删除?
VIP
微信客服
  • 扫码咨询
会员Q群
  • 会员专属群点击这里加入QQ群
客服邮箱
回到顶部