电脑桌面
添加小米粒文库到电脑桌面
安装后可以在桌面快捷访问

沈潇_初级社会工作考试练习题(工作实务)一、 419998608VIP专享VIP免费

沈潇_初级社会工作考试练习题(工作实务)一、 419998608_第1页
1/38
沈潇_初级社会工作考试练习题(工作实务)一、 419998608_第2页
2/38
沈潇_初级社会工作考试练习题(工作实务)一、 419998608_第3页
3/38
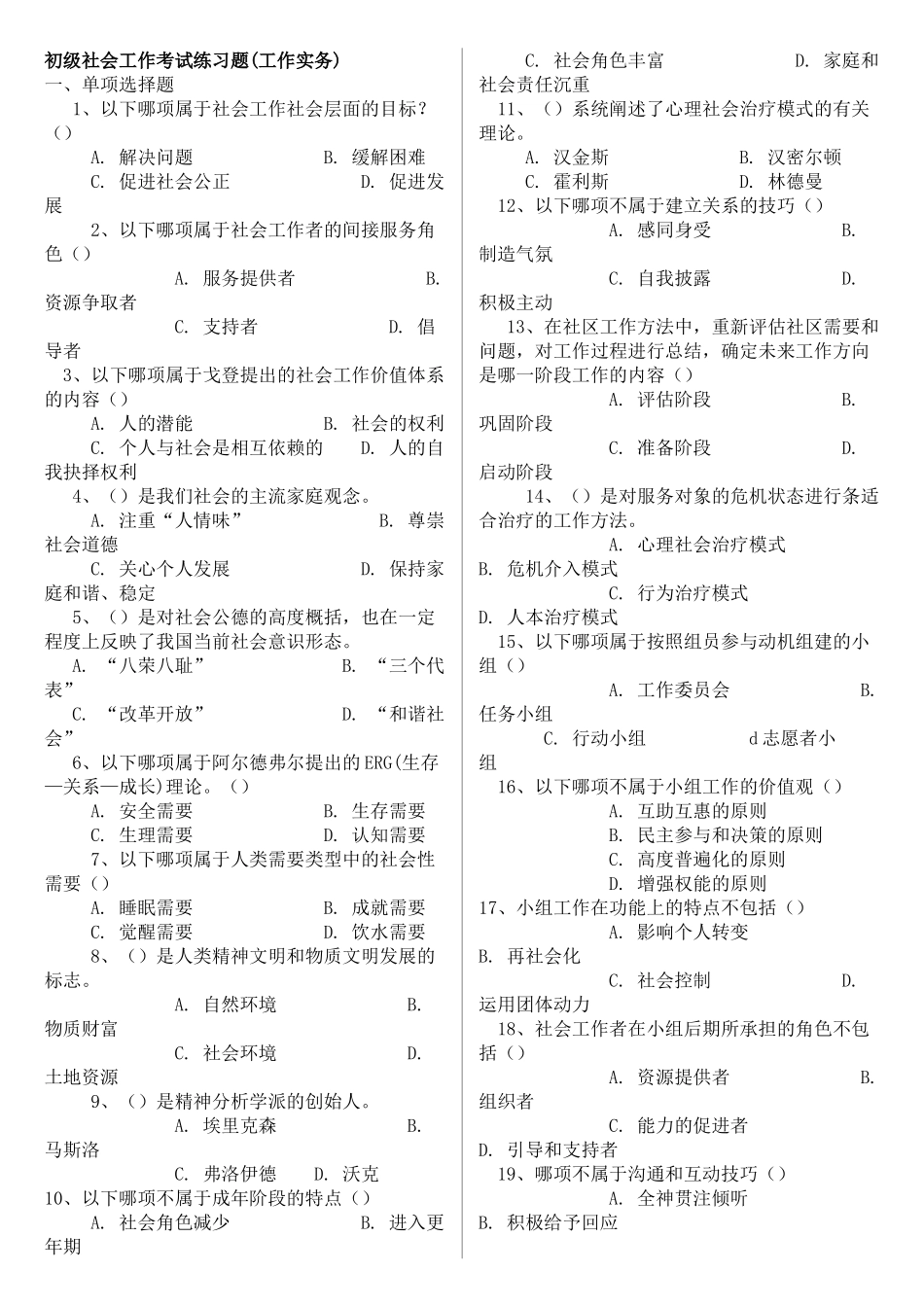
初级社会工作考试练习题(工作实务)一、单项选择题1、以下哪项属于社会工作社会层面的目标?()A.解决问题B.缓解困难C.促进社会公正D.促进发展2、以下哪项属于社会工作者的间接服务角色()A.服务提供者B.资源争取者C.支持者D.倡导者3、以下哪项属于戈登提出的社会工作价值体系的内容()A.人的潜能B.社会的权利C.个人与社会是相互依赖的D.人的自我抉择权利4、()是我们社会的主流家庭观念。A.注重“人情味”B.尊崇社会道德C.关心个人发展D.保持家庭和谐、稳定5、()是对社会公德的高度概括,也在一定程度上反映了我国当前社会意识形态。A.“八荣八耻”B.“三个代表”C.“改革开放”D.“和谐社会”6、以下哪项属于阿尔德弗尔提出的ERG(生存—关系—成长)理论。()A.安全需要B.生存需要C.生理需要D.认知需要7、以下哪项属于人类需要类型中的社会性需要()A.睡眠需要B.成就需要C.觉醒需要D.饮水需要8、()是人类精神文明和物质文明发展的标志。A.自然环境B.物质财富C.社会环境D.土地资源9、()是精神分析学派的创始人。A.埃里克森B.马斯洛C.弗洛伊德D.沃克10、以下哪项不属于成年阶段的特点()A.社会角色减少B.进入更年期C.社会角色丰富D.家庭和社会责任沉重11、()系统阐述了心理社会治疗模式的有关理论。A.汉金斯B.汉密尔顿C.霍利斯D.林德曼12、以下哪项不属于建立关系的技巧()A.感同身受B.制造气氛C.自我披露D.积极主动13、在社区工作方法中,重新评估社区需要和问题,对工作过程进行总结,确定未来工作方向是哪一阶段工作的内容()A.评估阶段B.巩固阶段C.准备阶段D.启动阶段14、()是对服务对象的危机状态进行条适合治疗的工作方法。A.心理社会治疗模式B.危机介入模式C.行为治疗模式D.人本治疗模式15、以下哪项属于按照组员参与动机组建的小组()A.工作委员会B.任务小组C.行动小组d志愿者小组16、以下哪项不属于小组工作的价值观()A.互助互惠的原则B.民主参与和决策的原则C.高度普遍化的原则D.增强权能的原则17、小组工作在功能上的特点不包括()A.影响个人转变B.再社会化C.社会控制D.运用团体动力18、社会工作者在小组后期所承担的角色不包括()A.资源提供者B.组织者C.能力的促进者D.引导和支持者19、哪项不属于沟通和互动技巧()A.全神贯注倾听B.积极给予回应C.适当挑战内心D.表达鼓励支持20、工作者为了避免组员将问题复杂化,需要打断他的思绪并转移其实现,将问题分解,然后一一对号入座地做出妥善处理。这时需要用到的技巧是()A.严格设定界限B.分类妥善处理C.促使承担责任D.适当地给出解释21、在社会督导的()类型中,被督导者被认为是学生或受教育者,在具体实务服务中,督导者负责部分工作。A.管理式督导B.咨询式督导C.师徒式督导D.训练式督导22、以下哪项不属于社会政策的政治功能()A.调节各群体利益矛盾的功能B.激励劳动积极性的功能C.社会管理功能D.增强执政党执政基础和维护政治稳定的功能23、失业人员在失业前所在单位和本人按照规定累计交费时间满1年不足5年的,领取失业保险金的期限最长为()。A.6个月B.12个月C.18个月D.24个月24、我国新型农村合作医疗现行的筹资标准是()A.农民个人出10元,地方财政资助20元,中央财政补助20元B.农民个人出20元,地方财政资助10元,中央财政补助20元C.农民个人出20元,地方财政资助20元,中央财政补助10元D.农民个人出10元,地方财政资助10元,中央财政补助20元25、《劳动法》规定,因特殊原因需要延长工作时间的,在保障劳动者身体健康的条件下延长工作时间每日不得超过(),但是每月不得超过()。()A.3小时;18小时B.3小时;36小时C.2小时;18小时D.2小时;32小时二、多项选择题1、社会工作的要素包括()A.服务对象B.社会工作者C.社会工作价值观D.专业助人方法E.助人活动2、矫服务包括以下哪些内容()A.思想教育B.心理辅导C.行为纠正D.理论学习E.实践指导3、以下那些属于社会工作者的能力要求()A.技术能力B.工作能力C.文化能力D.心理素质E.持续学习能力4、社会工作包括以下哪些领域()A.儿童及青少年服务B.城乡社区发展C.军队社会工作D.社会救助E.老人社会服务5、在操作层面,社会工作价...

1、当您付费下载文档后,您只拥有了使用权限,并不意味着购买了版权,文档只能用于自身使用,不得用于其他商业用途(如 [转卖]进行直接盈利或[编辑后售卖]进行间接盈利)。
2、本站所有内容均由合作方或网友上传,本站不对文档的完整性、权威性及其观点立场正确性做任何保证或承诺!文档内容仅供研究参考,付费前请自行鉴别。
3、如文档内容存在违规,或者侵犯商业秘密、侵犯著作权等,请点击“违规举报”。

碎片内容

沈潇_初级社会工作考试练习题(工作实务)一、 419998608

确认删除?
VIP
微信客服
  • 扫码咨询
会员Q群
  • 会员专属群点击这里加入QQ群
客服邮箱
回到顶部