电脑桌面
添加小米粒文库到电脑桌面
安装后可以在桌面快捷访问

品质保证体系纲要VIP免费

品质保证体系纲要_第1页
1/43
品质保证体系纲要_第2页
2/43
品质保证体系纲要_第3页
3/43
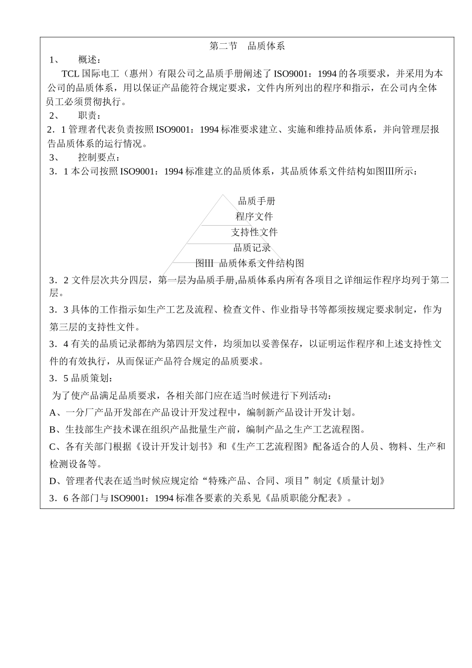
品质手册实施日期第3章2000年4月1日第1页共30页主题:品质保证体系纲要版本/次A/0第一节管理职责1、概述:管理职责是决定一个公司能否建立完善的品质体系并使其有效运行的关键性要素。本节规定了有关本公司内有关管理职能这一要素的职责和控制要点,以保证切实有效地建立、完善并符合ISO9001:1994标准的品质保证体系。2、职责:2.1总经理负责批准本公司的组织结构及其职能划分和相互关系。2.2各部门主管负责确定并批准本部门的组织结构及其各类人员的职责和相互关系。3、控制要点:3.1品质方针和目标3.1.1总经理应对书面的品质方针和目标批准签署后颁布,并督促各部门实施。3.1.2各部门主管有责任监督本部门的各类人员对品质方针和目标均能理解和坚持执行。3.2组织结构:见本品质手册第二章。3.3管理者代表见本品质手册第二章。3.4管理评审3.4.1总经理及各部门主管每年至少两次(一般隔半年一次)召开管理评审会议,以便保证品质体系持续适合和有效。3.4.2管理评审的基本内容包括:A、组织结构(人员、资源是否合适)B、内部品质审核结果C、预防措施的实施效果D、品质方针和目标的实施效果手册章号3版本/次A/0实施日期2000年4月1日页2/30E、客户信息反馈F、最终产品的实际品质G、对市场战略的适应性H、对社会需求和环境变化的适应性I、遗留问题3.4.3管理评审会议结束后,须将品质体系中不适合的、不足和无效的内容加以修改和完善,并确保在一个合理的期限内完成相关的纠正和预防措施。3.4.4《管理评审报告》按第16节“品质记录”规定保存。4、支持文件4.1管理评审程序(编号:TCL/COP1.1)手册章号3版本/次A/1实施日期2000年9月15日页3/30第二节品质体系1、概述:TCL国际电工(惠州)有限公司之品质手册阐述了ISO9001:1994的各项要求,并采用为本公司的品质体系,用以保证产品能符合规定要求,文件内所列出的程序和指示,在公司内全体员工必须贯彻执行。2、职责:2.1管理者代表负责按照ISO9001:1994标准要求建立、实施和维持品质体系,并向管理层报告品质体系的运行情况。3、控制要点:3.1本公司按照ISO9001:1994标准建立的品质体系,其品质体系文件结构如图Ⅲ所示:品质手册程序文件支持性文件品质记录图Ⅲ品质体系文件结构图3.2文件层次共分四层,第一层为品质手册,品质体系内所有各项目之详细运作程序均列于第二层。3.3具体的工作指示如生产工艺及流程、检查文件、作业指导书等都须按规定要求制定,作为第三层的支持性文件。3.4有关的品质记录都纳为第四层文件,均须加以妥善保存,以证明运作程序和上述支持性文件的有效执行,从而保证产品符合规定的品质要求。3.5品质策划:为了使产品满足品质要求,各相关部门应在适当时候进行下列活动:A、一分厂产品开发部在产品设计开发过程中,编制新产品设计开发计划。B、生技部生产技术课在组织产品批量生产前,编制产品之生产工艺流程图。C、各有关部门根据《设计开发计划书》和《生产工艺流程图》配备适合的人员、物料、生产和检测设备等。D、管理者代表在适当时候应规定给“特殊产品、合同、项目”制定《质量计划》3.6各部门与ISO9001:1994标准各要素的关系见《品质职能分配表》。手册章号3版本/次A/2实施日期2000年9月15日页4/30品质职能分配表序号部门相关程度9001要素总经办一分厂二分厂品管部人力资源部企业文化部销售部海外部市场部1管理职责●○○○○○○○○2品质体系○○○●○○○○○3合同评审○○○○●●○4设计控制○●○○○○○5文件和资料控制○○○●○○○○○6采购○●●○○○○7顾客提供产品的控制●●○○○○8产品标识及可追溯性●●○9过程控制○●●○10检验和试验●●●11检验、测量和试验设备的控制○○●12检验和试验状态●●●13不合格品的控制●●●○○○14纠正和预防措施●●●○○○15搬运、贮存、包装、防护和交付●●○○○16品质记录的控制○●●●○○○○○17内部品质审核○○○●○○○○○18培训○○○○●●○○○19服务○○○●●●20统计技术●●●○○(注:●表示重要;○表示一般)手册章号3版本/次A/0实施日期2000年4月1日页5/30第三节合同评审1、...

1、当您付费下载文档后,您只拥有了使用权限,并不意味着购买了版权,文档只能用于自身使用,不得用于其他商业用途(如 [转卖]进行直接盈利或[编辑后售卖]进行间接盈利)。
2、本站所有内容均由合作方或网友上传,本站不对文档的完整性、权威性及其观点立场正确性做任何保证或承诺!文档内容仅供研究参考,付费前请自行鉴别。
3、如文档内容存在违规,或者侵犯商业秘密、侵犯著作权等,请点击“违规举报”。

碎片内容

品质保证体系纲要

您可能关注的文档

精华资料店+ 关注
实名认证
内容提供者

大量教育教学资料

确认删除?
VIP
微信客服
  • 扫码咨询
会员Q群
  • 会员专属群点击这里加入QQ群
客服邮箱
回到顶部