电脑桌面
添加小米粒文库到电脑桌面
安装后可以在桌面快捷访问

杭州电子工业学院网站建设方案VIP免费

杭州电子工业学院网站建设方案_第1页
1/7
杭州电子工业学院网站建设方案_第2页
2/7
杭州电子工业学院网站建设方案_第3页
3/7
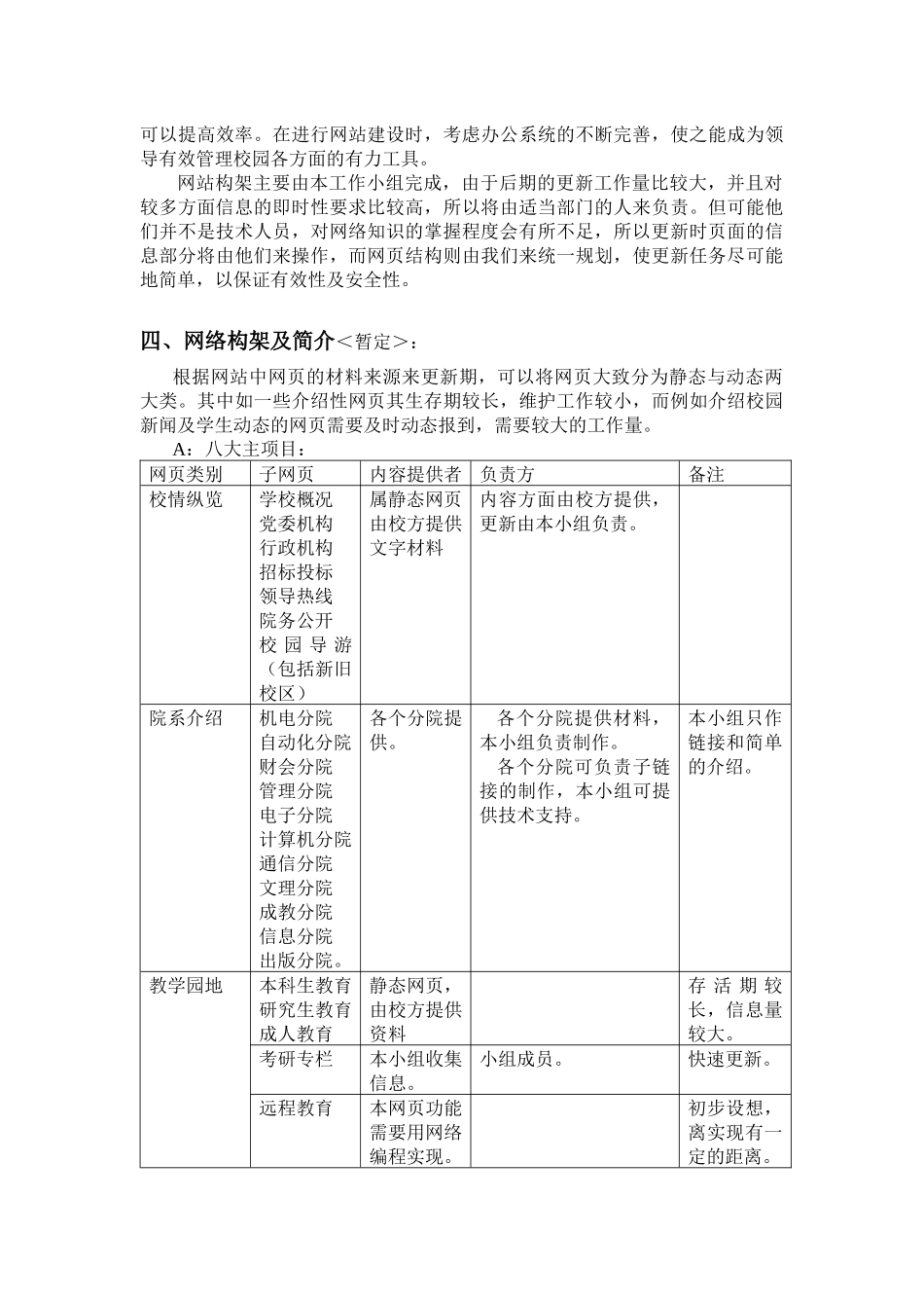
杭州电子工业学院网站主页版本升级建设方案引言:在整个社会信息化进程越来越快的今天,越来越多的人们意识到一个国家要融入世界,其国民是否能掌握足够的信息技能已经成为影响这个国家竞争力的重要方面,为此,世界各国的民众把掌握信息化技能的多少作为起进入社会所必不可少的一项技能,而国民掌握信息技能的多寡主要靠教育机构来完成,如何让国民从学生阶段就掌握信息技能将作为一个重要的课题摆在教育系统面前,我校的校园网提供了学校信息化教学所需的灵活性,使学生、教师、家长、教委之间能快速、及时地进行沟通,全面实现校园的师生管理、教学管理、课件管理、考试管理、信息点播、多媒体教学、学籍管理、校产管理等,是学校实施信息化教学的强力支撑。一、网站定位:杭州电子工业学院网站将定位于以提供全方位的信息服务为主,实现校方管理的全面上网,突出网络的方便、快捷,利于校方的统一网络管理,同时可以丰富在校学生的课余生活,为广大师生的校园生活提供最大的方便和空间。二、网站目标:1、通过互联网上的链接,向社会外界介绍本校具体情况,扩大本校知名度。2、在学院局域网建立的基础上,将此网站办成为面向师生的多功能网站,可使学校的教学电脑化、网络化,能使信息更快速、安全、准确的流通。3、分步骤建成全院行政机关工作网络体系,此体系建设体现网站的功能模块、硬件设备、运作流程的标准化,初步实现院行政机关工作的网络化。4、网站服务的主要对象是本校师生及部分特定考生群以及社会上与本院进行信息交流的群体。所以网站根据主要对象有特定服务性网页。三、网站总体思路:本网站不同于一般商业网站,用户群有着特定的浏览要求,如考生家长对校园分数线及毕业生的去向比较关注,针对不同的用户群要制作目的性明确的网页:1、介绍性页面及招生就业:该部分的网页主要是面向有报考本校意愿的学生及家长,他们查阅本站的目的性较强,要求资料准确可信,要为他们提供可以作为参考资料的介绍。2、信息与服务:有相当一部分的页面是面向本校学生的,他们要求的娱乐性要强些,而且需要方面较多,在满足他们的要求的同时我们也要保证质量。3、校园网络管理模式:办公系统是网站中潜力较大的一方面,能够使校有关领导快速展开工作,并且时刻可以掌握进程情况。实现了教学、教务、财务、后勤统一,高效的管理,使各种职能能进一步完善,节约资源,在很大程度上可以提高效率。在进行网站建设时,考虑办公系统的不断完善,使之能成为领导有效管理校园各方面的有力工具。网站构架主要由本工作小组完成,由于后期的更新工作量比较大,并且对较多方面信息的即时性要求比较高,所以将由适当部门的人来负责。但可能他们并不是技术人员,对网络知识的掌握程度会有所不足,所以更新时页面的信息部分将由他们来操作,而网页结构则由我们来统一规划,使更新任务尽可能地简单,以保证有效性及安全性。四、网络构架及简介<暂定>:根据网站中网页的材料来源来更新期,可以将网页大致分为静态与动态两大类。其中如一些介绍性网页其生存期较长,维护工作较小,而例如介绍校园新闻及学生动态的网页需要及时动态报到,需要较大的工作量。A:八大主项目:网页类别子网页内容提供者负责方备注校情纵览学校概况党委机构行政机构招标投标领导热线院务公开校园导游(包括新旧校区)属静态网页由校方提供文字材料内容方面由校方提供,更新由本小组负责。院系介绍机电分院自动化分院财会分院管理分院电子分院计算机分院通信分院文理分院成教分院信息分院出版分院。各个分院提供。各个分院提供材料,本小组负责制作。各个分院可负责子链接的制作,本小组可提供技术支持。本小组只作链接和简单的介绍。教学园地本科生教育研究生教育成人教育静态网页,由校方提供资料存活期较长,信息量较大。考研专栏本小组收集信息。小组成员。快速更新。远程教育本网页功能需要用网络编程实现。初步设想,离实现有一定的距离。科学研究科研成果科研课题重点实验室由各个实验室提供资料。人力资源教授名录人才招聘教师进修两院院士除人才招聘外材料需由校方提供。招生就业本年度招生计划(包括:本、硕...

1、当您付费下载文档后,您只拥有了使用权限,并不意味着购买了版权,文档只能用于自身使用,不得用于其他商业用途(如 [转卖]进行直接盈利或[编辑后售卖]进行间接盈利)。
2、本站所有内容均由合作方或网友上传,本站不对文档的完整性、权威性及其观点立场正确性做任何保证或承诺!文档内容仅供研究参考,付费前请自行鉴别。
3、如文档内容存在违规,或者侵犯商业秘密、侵犯著作权等,请点击“违规举报”。

碎片内容

杭州电子工业学院网站建设方案

您可能关注的文档

确认删除?
VIP
微信客服
  • 扫码咨询
会员Q群
  • 会员专属群点击这里加入QQ群
客服邮箱
回到顶部