电脑桌面
添加小米粒文库到电脑桌面
安装后可以在桌面快捷访问

电子商务技术基础考试范围VIP专享VIP免费

电子商务技术基础考试范围_第1页
1/7
电子商务技术基础考试范围_第2页
2/7
电子商务技术基础考试范围_第3页
3/7
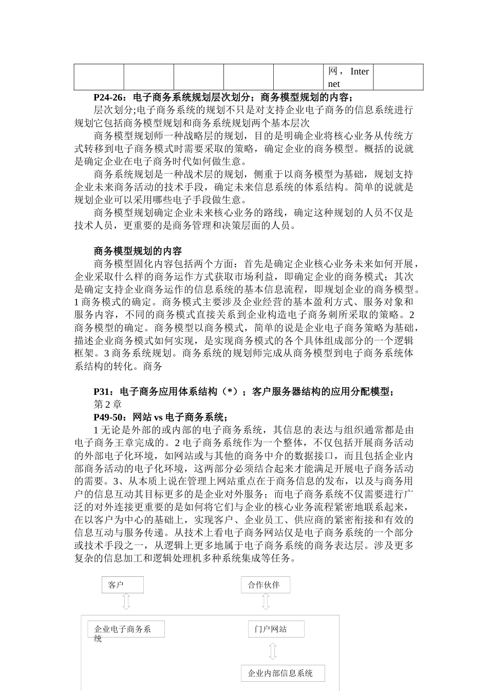
题型:单项10分;多项20分;判断15分;名词解释15分;简答25分;论述15分考试卷面成绩占70%考试范围:第1章P10-12:电子商务的大系统观电子商务系统中的各方没有像传统商务活动中那样存在大量的直接咯ianxi而是完全在网上进行信息沟通,因此需要一些传统商务活动中没有(如认证中心)或重要程度不同(如物流中心)的电子商务系统角色。从系统建设的角度看,电子商务是涉及交易主体,交易环境和交易方式的完整交易体系,是体现技术积累和企业商务重组的新的经济活动模式。电子商务西戎对于外部环境的依赖及整体交易环境的复杂性,更是导致了平台类电子商务系统的出现。总之,电子商务的大系统观包括两个层次的含义,首先是信息交易的范围大,包括组织内部的信息流程及组织与外部的信息交互;其次系统所涉及的环节和角色多,包括虾公馆的法律、安全和电子支付等。更重要的是所有这些必须有机地整合在一起,形成一个标准统一、各方协作和信息畅通的一体化系统。P21:电子商务系统与传统信息系统比较、电子商务系统是一个信息系统,与传统的管理信息系统比较,在基本概念、管理的关注点、技术的应用特色等方面却有很大的差异。从信息处理的方式和目的来看,传统管理信息系统的重点在于在正确的时间和正确的地点向正确的人提供正确的信息,主要目的在于支持企业运作和管理决策;电子商务的特点在于在正确的时间和正确的地点,与正确的人交换正确的信息,主要目的在于信息交换。在电子商务系统的建设中,更多的是关注企业运作的核心-信息交易,希望通过加强信息的流动和处理,更多的横向协调信息交易各方,减少企业其他资源-人、财、物的流动,并由此借助高速度的信息处理来提法哦企业运作速度,提高企业服务质量和速度。与传统信息系统最大的不同时电子商务系统中中需要处理更多的信息流程,从这个意义上讲,电子商务系统中信息技术意在提高组织内外商务活动的效率,降低交易成本。传统信息系统是在工业化进程中,它更注重组织内部管理者业务功能的完成,从提高系统输出信息的质量和速度出发为用户提供管理、决策的工具,更多的是考虑如何采集有效数据,借助管理模型等方法,尽可能提供自动管理手段或决策参考依据。在实践过程中,传统信息系统和电子商务系统的应用和建设也有着一些本质的区别如下系统需求信息特点技术特点系统特点MIS管理者的信息需求分析组织内部个体功能信息共享纵向加工量大,传递少数据库,模型等局域网专用,封闭EC业务流程分析组织内外多交互信息交易横向互动量小,传递多Web技术等广域开放大系统,动态门户网站企业内部信息系统企业电子商务系统客户合作伙伴网,InternetP24-26:电子商务系统规划层次划分;商务模型规划的内容;层次划分;电子商务系统的规划不只是对支持企业电子商务的信息系统进行规划它包括商务模型规划和商务系统规划两个基本层次商务模型规划师一种战略层的规划,目的是明确企业将核心业务从传统方式转移到电子商务模式时需要采取的策略,确定企业的商务模型。概括的说就是确定企业在电子商务时代如何做生意。商务系统规划是一种战术层的规划,侧重于以商务模型为基础,规划支持企业未来商务活动的技术手段,确定未来信息系统的体系结构。简单的说就是规划企业可以采用哪些电子手段做生意。商务模型规划确定企业未来核心业务的路线,确定这种规划的人员不仅是技术人员,更重要的是商务管理和决策层面的人员。商务模型规划的内容商务模型固化内容包括两个方面:首先是确定企业核心业务未来如何开展,企业采取什么样的商务运作方式获取市场利益,即确定企业的商务模式;其次是确定支持企业商务运作的信息系统的基本信息流程,即规划企业的商务模型。1商务模式的确定。商务模式主要涉及企业经营的基本盈利方式、服务对象和服务内容,不同的商务模式直接关系到企业构造电子商务刺所采取的策略。2商务模型的确定。商务模型以商务模式,简单的说是企业电子商务策略为基础,描述企业商务模式如何实现,是实现商务模式的各个具体组成部分的一个逻辑框架。3商务系统规划。商务系统的规划师完成从商务模型到电子商务系统体系结构的转化。商务P31:电...

1、当您付费下载文档后,您只拥有了使用权限,并不意味着购买了版权,文档只能用于自身使用,不得用于其他商业用途(如 [转卖]进行直接盈利或[编辑后售卖]进行间接盈利)。
2、本站所有内容均由合作方或网友上传,本站不对文档的完整性、权威性及其观点立场正确性做任何保证或承诺!文档内容仅供研究参考,付费前请自行鉴别。
3、如文档内容存在违规,或者侵犯商业秘密、侵犯著作权等,请点击“违规举报”。

碎片内容

电子商务技术基础考试范围

确认删除?
VIP
微信客服
  • 扫码咨询
会员Q群
  • 会员专属群点击这里加入QQ群
客服邮箱
回到顶部