电脑桌面
添加小米粒文库到电脑桌面
安装后可以在桌面快捷访问

电子商务与交易安全教学大纲VIP专享VIP免费

电子商务与交易安全教学大纲_第1页
1/4
电子商务与交易安全教学大纲_第2页
2/4
电子商务与交易安全教学大纲_第3页
3/4
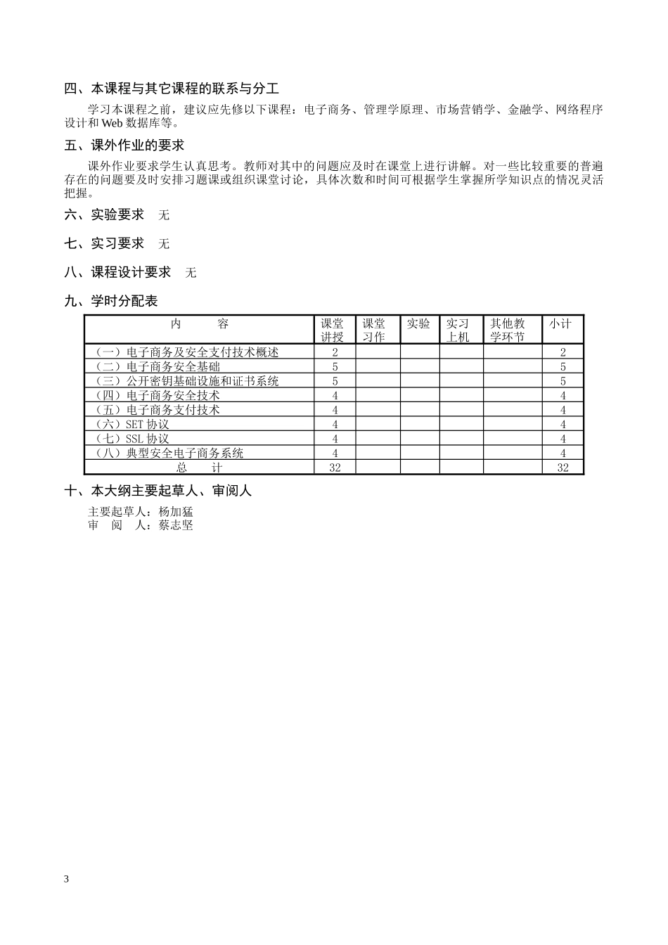
《电子商务与交易安全》教学大纲课程编号051881A课程性质专业方向课、必修学时32学分2适用专业电子商务Ⅰ大纲本文一、课程内容(一)电子商务及安全支付技术概述1.电子商务及其发展2.电子商务的系统构成3.电子商务的“瓶颈”——安全及支付问题(二)电子商务安全基础1.电子商务的安全需求2.网络安全基础3.网络安全实现4.密码理论基础(三)公开密钥基础设施和证书系统1.PKI概述2.证书和认证系统3.Windows2000PKI在电子商务中的应用4.申请证书(四)电子商务安全技术1.网络安全技术2.操作系统安全性3.应用系统安全性4.使用Outlook收发安全电子邮件(五)电子商务支付技术1.电子支付概述2.电子支付协议3.电子货币和电子支付4.电子支票5.微支付系统6.招商银行网上支付(六)SET协议1.SET协议概述2.SET交易流程3.SET的相关技术4.SET协议分析(七)SSL协议1.SSL协议概述2.SSL原理3.SSL协议规范4.SSL协议分析5.SSL的应用(八)典型安全电子商务系统1.网上银行系统2.网上证券系统1二、课外作业内容各章可布置相应思考题供学生课外思考,并及时在课堂上予以交流和探讨。教师在授课过程中应随时提问,注意学生的反馈信息,针对各个过程中存在的问题灵活组织课堂讨论,以调动学生的积极性,并巩固教学内容。三、实验无四、实习或上机内容无五、课程设计内容无六、建议选用的教材及主要参考书教材:《安全电子商务实用技术》.张炯明,清华大学出版社,2002参考书:《电子支付与网上金融学》.才书训、汪晋宽、樊玉红,东北大学出版社,2002《电子银行与支付手段》.芮廷先,上海财经大学出版社,2000《网络金融》.吴以雯,电子工业出版社,2003Ⅱ大纲说明一、课程的目的和任务Internet的发展和电子商务的兴起,促使全球经济正从传统经济向数字经济过渡,这为电子支付与金融服务提供了广阔的发展空间。但在电子商务的发展进程中,安全和支付问题一直是困扰电子商务进一步发展的两个重要原因。因此,保证电子商务交易的安全性迫在眉睫。本课程对电子商务交易安全的基本理论、技术和方法进行系统阐述,并结合相关实例的讲解和分析,使学生对电子商务及交易安全的重要性和相关知识点有一个全面的认识和理解。二、课程的具体要求(一)了解电子商务的系统构成;理解电子商务与安全电子支付、网络金融的关系。(二)了解电子商务的安全需求和网络安全基础;掌握对称加密体制、非对称加密体制、数字签名、数字时间戳等加密和认证技术的基本原理。(三)了解公共密钥体系PKI标准的系统构成;熟悉数字证书的原理及证书申请流程。(四)熟悉防火墙、虚拟专用网、安全路由器、入侵检测系统、病毒防治等网络安全技术;了解操作系统和应用系统的安全性。(五)了解电子货币的概念、特点和种类;熟悉电子信用卡、电子支票、电子现金的业务流程和特点。(六)了解SET协议的基本概念和交易流程;熟悉SET加密和认证技术。(七)了解SSL的实现模型和基本原理;熟悉SSL协议规范;了解SSL协议与SET协议的不同;熟悉SSL协议的应用。(八)了解网上银行的建设架构、建设方案及在我国的发展现状和前景;了解网上证券交易安全的解决方案和网上证券在我国的发展现状及前景。三、本课程着重讲解的内容(一)电子商务及安全支付技术概述:着重讲解电子商务与安全电子支付、网上金融的相互关系。(二)电子商务安全基础:着重介绍对称加密体制和非对称加密体制的基本原理,重点讲解数字签名、数字时间戳等电子商务认证技术。(三)公开密钥基础设施和证书系统:着重介绍PKI的组成和功能;重点讲解数字证书、认证中心以及证书的申请,其中PKI系统的信任模型是本章难点所在。(四)电子商务安全技术:着重讲解防火墙、虚拟专用网、安全路由器、入侵检测系统、病毒防治等网络安全技术。(五)电子商务支付技术:着重讲解电子信用卡、电子现金、电子支票的业务流程和特点。(六)SET协议:着重讲解SET的交易流程和相关技术。(七)SSL协议:着重讲解SSL协议的基本原理和应用。(八)典型安全电子商务系统:着重讲解典型网上银行系统和网上证券系统交易安全的解决方案。2四、本课程与其它课程的联系与分工学习本课程之前,建议应...

1、当您付费下载文档后,您只拥有了使用权限,并不意味着购买了版权,文档只能用于自身使用,不得用于其他商业用途(如 [转卖]进行直接盈利或[编辑后售卖]进行间接盈利)。
2、本站所有内容均由合作方或网友上传,本站不对文档的完整性、权威性及其观点立场正确性做任何保证或承诺!文档内容仅供研究参考,付费前请自行鉴别。
3、如文档内容存在违规,或者侵犯商业秘密、侵犯著作权等,请点击“违规举报”。

碎片内容

电子商务与交易安全教学大纲

确认删除?
VIP
微信客服
  • 扫码咨询
会员Q群
  • 会员专属群点击这里加入QQ群
客服邮箱
回到顶部