电脑桌面
添加小米粒文库到电脑桌面
安装后可以在桌面快捷访问

施工建设期职业病危害识别与评价VIP免费

施工建设期职业病危害识别与评价_第1页
1/8
施工建设期职业病危害识别与评价_第2页
2/8
施工建设期职业病危害识别与评价_第3页
3/8
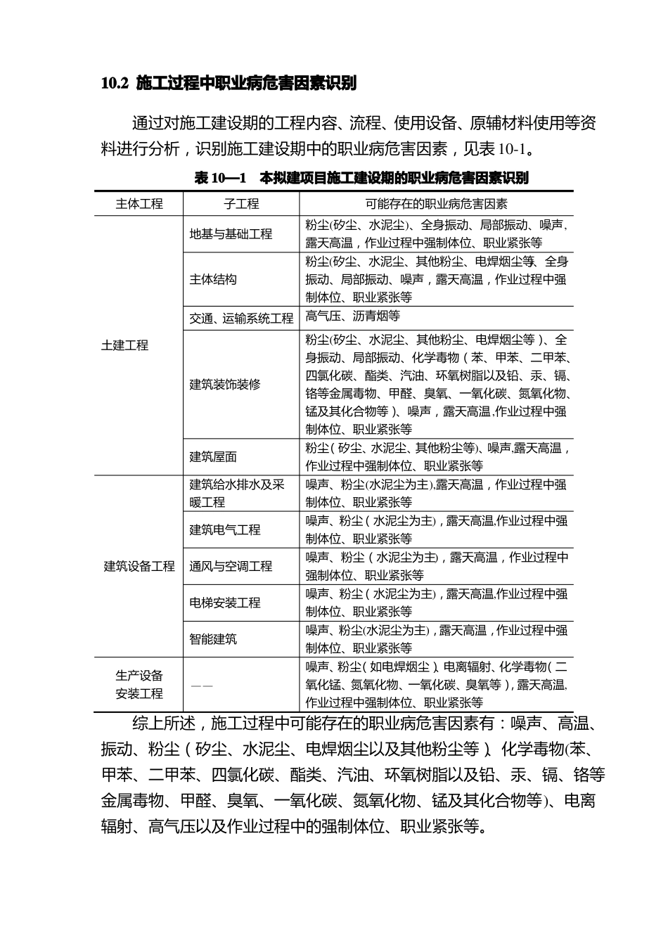
10施工建设期职业病危害识别与评价10.1施工建设期基本情况10。1.1主要工程内容本拟建工程的施工建设期包括三大工程:(1)土建工程:包括地基与基础工程,主体结构,交通、运输系统工程、建筑装饰装修,建筑屋面;(2)建筑设备工程:包括建筑给水、排水及采暖工程,建筑电气工程,通风与空调工程,电梯安装工程,智能建筑;(3)生产设备安装工程:包括本项目生产所用大、中、小型设备、管道的安装和调试。10.1.2主要施工流程和内容(1)土建工程①地基与基础工程:包括土方开挖、排水施工、基础钢筋工程、基础模板工程、砼工程、回填土施工;②主体结构:包括承台及地梁(或其他基础)、钢筋/预制、支模、浇注等;③交通、运输系统工程:包括码头填海作业、路面铺设等;④建筑装饰装修:包括地面工程、抹灰工程、门窗工程、吊顶工程、轻质隔墙工程、饰面板工程、玻璃幕墙工程、涂饰工程、裱糊与软包工程、细部工程;⑤建筑屋面:主要包括建筑保温层和防水层的施工.(2)建筑设备工程①建筑给水、排水及采暖工程:包括生活、工业、消防给排水系统的施工。本项目所处为南方地区,较少涉及采暖工程的设计施工;②建筑电气工程:包括建筑供配电、动力与照明、防雷与接地、建筑弱电等方面;③通风与空调工程:包括送排风系统、防排烟系统、防尘系统、空调系统、净化空气系统、制冷设备系统、空调水系统等七个子分部工程;④电梯安装工程:包括生产区、辅助生产区和厂前区的电梯安装、调试;⑤智能建筑:包括通信网络系统、信息网络系统、建筑设备监控系统、火灾自动报警及消防联动系统等。(3)生产设备安装工程包括电厂主厂房系统(如锅炉、汽轮机、发电机及其附属设备)、输煤系统、电气系统(如变压器、高压输送线)、除灰渣系统、脱硫系统、脱硝系统、辅助生产系统的生产设备和管道系统的安装和调试。10.1。3施工主要使用的设备和原辅材料(1)土建工程主要使用的设备包括:塔吊(自升式)、挖掘机、自卸汽车、混凝土搅拌机、砂浆搅拌机、混凝土配料机、发电机、物料提升机、卷扬机、钢筋调直机、钢筋弯曲机、钢筋切断机、圆盘锯、刨木机、弯曲机、卷板机、混凝土摊铺机、平板式振动器、插入式振动棒、钢筋对焊机、钢筋对焊机(电渣压力焊)、电焊机、弧焊机、电机、潜水泵、污水泵(泥浆泵)、加压泵、高压冲洗机、混凝土切割机、电动喷浆机、灰浆机、水泥胶浆机、塑焊机、电锤、液压升降台、机动翻斗车、蛙式打夯机、空压机/风镐、长螺旋钻机、锚杆机、注浆机、人货电梯、磨石机、套丝切割机、木地板刨光机、木地板磨光机、电动试压泵。使用的原辅材料主要有砂石、水泥、钢材、木材、油漆、保温材料和防水防渗材料等。(2)建筑设备工程主要使用各种钻和锤。(3)生产设备安装工程生产设备安装使用设备有吊车、交通机械,管道焊接与安装使用焊接机、切割机、钢丝轮等。10。1.4施工建设期岗位设置情况由于本拟建工程施工工程量大,一般采取多个施工单位分包的形式进行.一般可分为管理岗位、生产管理岗位和一线生产岗位等几类。10.2施工过程中职业病危害因素识别通过对施工建设期的工程内容、流程、使用设备、原辅材料使用等资料进行分析,识别施工建设期中的职业病危害因素,见表10-1。表10—1本拟建项目施工建设期的职业病危害因素识别主体工程子工程地基与基础工程可能存在的职业病危害因素粉尘(矽尘、水泥尘)、全身振动、局部振动、噪声,露天高温,作业过程中强制体位、职业紧张等粉尘(矽尘、水泥尘、其他粉尘、电焊烟尘等)、全身主体结构振动、局部振动、噪声,露天高温,作业过程中强制体位、职业紧张等交通、运输系统工程高气压、沥青烟等土建工程建筑装饰装修粉尘(矽尘、水泥尘、其他粉尘、电焊烟尘等)、全身振动、局部振动、化学毒物(苯、甲苯、二甲苯、四氯化碳、酯类、汽油、环氧树脂以及铅、汞、镉、铬等金属毒物、甲醛、臭氧、一氧化碳、氮氧化物、锰及其化合物等)、噪声,露天高温,作业过程中强制体位、职业紧张等建筑屋面建筑给水排水及采暖工程建筑电气工程建筑设备工程通风与空调工程电梯安装工程智能建筑生产设备安装工程粉尘(矽尘、水泥尘、其他粉尘等)、噪声,露天高温,作...

1、当您付费下载文档后,您只拥有了使用权限,并不意味着购买了版权,文档只能用于自身使用,不得用于其他商业用途(如 [转卖]进行直接盈利或[编辑后售卖]进行间接盈利)。
2、本站所有内容均由合作方或网友上传,本站不对文档的完整性、权威性及其观点立场正确性做任何保证或承诺!文档内容仅供研究参考,付费前请自行鉴别。
3、如文档内容存在违规,或者侵犯商业秘密、侵犯著作权等,请点击“违规举报”。

碎片内容

施工建设期职业病危害识别与评价

确认删除?
VIP
微信客服
  • 扫码咨询
会员Q群
  • 会员专属群点击这里加入QQ群
客服邮箱
回到顶部