电脑桌面
添加小米粒文库到电脑桌面
安装后可以在桌面快捷访问

凤凰大厦网站策划方案VIP免费

凤凰大厦网站策划方案_第1页
1/5
凤凰大厦网站策划方案_第2页
2/5
凤凰大厦网站策划方案_第3页
3/5
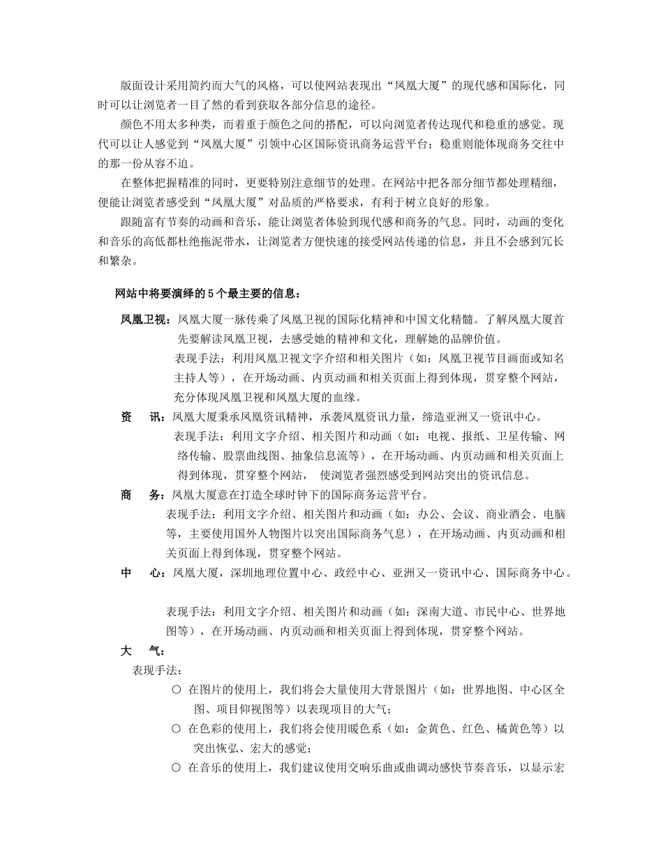
凤凰大厦网站策划方案深圳市一展科技发展有限公司2005年10月31日关键字:凤凰卫视资讯商务中心大气网站的设计理念如下:网站将采用全FLASH动画技术。设计风格是:版面简约而大气、特别注重细节的处理、动画和音乐富有节奏但不拖沓。版面设计采用简约而大气的风格,可以使网站表现出“凤凰大厦”的现代感和国际化,同时可以让浏览者一目了然的看到获取各部分信息的途径。颜色不用太多种类,而着重于颜色之间的搭配,可以向浏览者传达现代和稳重的感觉。现代可以让人感觉到“凤凰大厦”引领中心区国际资讯商务运营平台;稳重则能体现商务交往中的那一份从容不迫。在整体把握精准的同时,更要特别注意细节的处理。在网站中把各部分细节都处理精细,便能让浏览者感受到“凤凰大厦”对品质的严格要求,有利于树立良好的形象。跟随富有节奏的动画和音乐,能让浏览者体验到现代感和商务的气息。同时,动画的变化和音乐的高低都杜绝拖泥带水,让浏览者方便快速的接受网站传递的信息,并且不会感到冗长和繁杂。网站中将要演绎的5个最主要的信息:凤凰卫视:凤凰大厦一脉传乘了凤凰卫视的国际化精神和中国文化精髓。了解凤凰大厦首先要解读凤凰卫视,去感受她的精神和文化,理解她的品牌价值。表现手法:利用凤凰卫视文字介绍和相关图片(如:凤凰卫视节目画面或知名主持人等),在开场动画、内页动画和相关页面上得到体现,贯穿整个网站,充分体现凤凰卫视和凤凰大厦的血缘。资讯:凤凰大厦秉承凤凰资讯精神,承袭凤凰资讯力量,缔造亚洲又一资讯中心。表现手法:利用文字介绍、相关图片和动画(如:电视、报纸、卫星传输、网络传输、股票曲线图、抽象信息流等),在开场动画、内页动画和相关页面上得到体现,贯穿整个网站,使浏览者强烈感受到网站突出的资讯信息。商务:凤凰大厦意在打造全球时钟下的国际商务运营平台。表现手法:利用文字介绍、相关图片和动画(如:办公、会议、商业酒会、电脑等,主要使用国外人物图片以突出国际商务气息),在开场动画、内页动画和相关页面上得到体现,贯穿整个网站。中心:凤凰大厦,深圳地理位置中心、政经中心、亚洲又一资讯中心、国际商务中心。表现手法:利用文字介绍、相关图片和动画(如:深南大道、市民中心、世界地图等),在开场动画、内页动画和相关页面上得到体现,贯穿整个网站。大气:表现手法:○在图片的使用上,我们将会大量使用大背景图片(如:世界地图、中心区全图、项目仰视图等)以表现项目的大气;○在色彩的使用上,我们将会使用暖色系(如:金黄色、红色、橘黄色等)以突出恢弘、宏大的感觉;○在音乐的使用上,我们建议使用交响乐曲或曲调动感快节奏音乐,以显示宏大之气势。开场动画演绎:我们将用连贯的动画向大家表述一个事件:在这个信息爆炸的资讯时代,代表中国资讯领导者的凤凰卫视,在中国资讯经济前端城市深圳的政经中心倾力打造了国际商务运营平台——凤凰大厦,成就了亚洲又一资讯中心。凤凰大厦,以强大的资讯获取、整合、发布能力为商务提供24小时无间断资讯平台。选择凤凰大厦,和凤凰一起办公,不仅共享凤凰辐射全球的资讯力,更是企业问鼎世界的形象昭示。选择凤凰大厦,您就选择了速度、先机、成功,信息快人一步,自然胜人一筹。2005,站在巨人的肩膀上,与世界共舞。网站框架:此框架仅为我司之意见。我们将网站分成2条线,一条项目线,着重介绍项目的有关信息,一条是理念线,着重介绍关于凤凰大厦的理念、精神。网站报价:备注:该费用包括一年的免费维护期,在维护期内,我们将在不改变网站风格和架构的前提下提供对网页内容的更新服务;其他版本的制作(翻译稿由发展商提供),按每个版本收取网站总费用的30%另行收费。功能模块说明单价(¥)数量应用技术单价(¥)网站策划开场动画3000元FLASH动画3,000元网站主页设计1500元/个1个FLASH+页面1,500元栏目页面设计800元/个14个FLASH+页面11,200元栏目内面设计400元/个30个FLASH+页面12,000元新闻发布系统基本信息发布系统后台录入,查询,修改,删除新闻,选择上首页;支持图片上传基本系统不提供发布分类功能;使用固定模板发布新闻页面。1500元ASP+数据...

1、当您付费下载文档后,您只拥有了使用权限,并不意味着购买了版权,文档只能用于自身使用,不得用于其他商业用途(如 [转卖]进行直接盈利或[编辑后售卖]进行间接盈利)。
2、本站所有内容均由合作方或网友上传,本站不对文档的完整性、权威性及其观点立场正确性做任何保证或承诺!文档内容仅供研究参考,付费前请自行鉴别。
3、如文档内容存在违规,或者侵犯商业秘密、侵犯著作权等,请点击“违规举报”。

碎片内容

凤凰大厦网站策划方案

确认删除?
VIP
微信客服
  • 扫码咨询
会员Q群
  • 会员专属群点击这里加入QQ群
客服邮箱
回到顶部