电脑桌面
添加小米粒文库到电脑桌面
安装后可以在桌面快捷访问

c#电子商务网站文档VIP专享VIP免费

c#电子商务网站文档_第1页
1/25
c#电子商务网站文档_第2页
2/25
c#电子商务网站文档_第3页
3/25
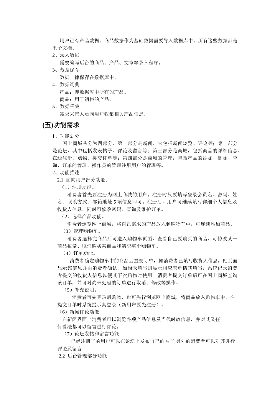
湖州师范学院信息工程学院数据库课程设计说明书班级:学号:姓名:指导老师:电子商务网站需求分析(一)引言:1、编写目的为了更好地记录、分析、描述用户提出的技术需求,特编写此项目的需求技术说明书。2、项目背景此项目由050832班学生小组共同完成。(二)系统总体概貌电子商务作为新经济时代和全球经济一体化趋势的商业模式,随着Internet和Web技术的迅猛发展日益流行。网上购物系统使消费者的购物流程变得轻松、快捷和方便,很适合现代人快节奏的生活,它的应用也越来越广泛。项目将主要完成以下两个任务:(1)构建一个前台服务模块,通过会员注册登录、在线购物、站内新闻公告发布等功能模块实现完整的网上购物流程并提供即时的购物信息服务。(2)构建一个后台管理模块,通过用户信息管理、商品信息管理、交易信息管理、站内信息管理等子功能模块实现对购物系统所有数据和信息的动态更新、管理和维护。(三)技术概述1、目标使用ASP.NET技术将本次网上商城做成界面友好性,用户购物方便,编辑管理产品方便的在线购物系统。2、硬件环境采用用户已有的硬件环境即可。3、软件环境采用dreamweaver和vs2005。操作系统是WindowsXP,数据库是SQLServer2000,Web服务器IIS。与用户已有软件环境兼容。(四)数据描述1、已有数据用户已有产品数据、商品数据作为基础数据需要导入数据库中。所有这些数据都是电子文档。2、录入数据需要编写后台的商品、产品、文章等录入程序。3、数据保存数据一律保存在数据库中。4、数据词典产品:即数据库中所有的产品。商品:用于销售的产品。5、数据采集需求采集人员向用户收集相关产品信息。(五)功能需求1、功能划分网上商城共分为四部分,第一部分是新闻,它包括新闻浏览、评论等;第二部分是论坛,其中包括发表帖子、评论及留言等;第三部分是商城,包括商品的详细信息、在线注册、购物、提交订单等;第四部分是商城的管理,包括产品的添加、删除、查询、订单的管理、操作员的管理注册用户的管理等。2、功能描述2.1面向用户部分功能:(1)注册功能。消费者首先要注册为网上商城的用户。注册时只要填写登录会员名、密码、姓名、联系方式、邮箱地址5项信息即可。注册后,用户可继续填写详细个人信息及收货人信息,同时可修改密码、查询及维护订单。(2)选择产品功能。消费者浏览网上商城,将自己需求的产品放入到购物车中,可连续添加商品。(3)管理购物车。消费者选择完商品后可进入购物车页面,查看自己要购买的商品,可修改某一商品数量、取消购买某商品和清空整个购物车。(4)订单功能。消费者确定购物车中的商品后提交订单,如消费者已填写收货人信息,则页面显示该信息并由消费者确认。如尚未填写则显示相应表单请其填写,系统记录消费者提交的收货人信息以便其下次购物时使用。消费者提交订单后可在网上商城查询该订单,并可对尚未处理的订单进行取消、修改等操作。(5)补充说明。消费者可先登录后购物,也可先行浏览网上商城,将商品放入购物车中,在提交订单时系统提示其登录(新用户要先注册)。(6)新闻评论功能在新闻界面上消费者可以浏览各项产品信息及当代时政信息,并对其又任何看法都可以留言进行评论。(7)论坛发帖和留言功能已经注册了的用户可以在论坛上发布自己的帖子,另外的消费者可以对其进行评论及留言2.2后台管理部分功能(1)管理用户功能。用户分为两级,管理员和基本用户。基本用户分为编辑、专卖店负责人、消费者3类。不能自己注册,一律由最高管理员添加。编辑拥有基本用户的最高权限,可访问所有订单,可浏览、增、删、改、查订单,可维护订单状态。专卖店负责人只具有处理本店订单的权限,同样可浏览、增、删、改、查订单,可维护订单状态。(2)管理订单功能。消费者可通过Web方式取消、修改自己提交的订单(确认前),查询自己提交的订单(随时)。(3)管理商品功能。商品由编辑添加、删除和修改。(4)管理文章功能。应该有文章的添加、删除和修改的功能。(六)性能需求1、数据精确度价格单位保留到分。2、时间特性保证用户一次最简单购物过程在1分钟内完成。3、适应性购物流程要简单明了,产品图片要清楚,产品信息描...

1、当您付费下载文档后,您只拥有了使用权限,并不意味着购买了版权,文档只能用于自身使用,不得用于其他商业用途(如 [转卖]进行直接盈利或[编辑后售卖]进行间接盈利)。
2、本站所有内容均由合作方或网友上传,本站不对文档的完整性、权威性及其观点立场正确性做任何保证或承诺!文档内容仅供研究参考,付费前请自行鉴别。
3、如文档内容存在违规,或者侵犯商业秘密、侵犯著作权等,请点击“违规举报”。

碎片内容

c#电子商务网站文档

确认删除?
VIP
微信客服
  • 扫码咨询
会员Q群
  • 会员专属群点击这里加入QQ群
客服邮箱
回到顶部