电脑桌面
添加小米粒文库到电脑桌面
安装后可以在桌面快捷访问

公司债与企业债发行条件及流程VIP免费

公司债与企业债发行条件及流程_第1页
1/7
公司债与企业债发行条件及流程_第2页
2/7
公司债与企业债发行条件及流程_第3页
3/7
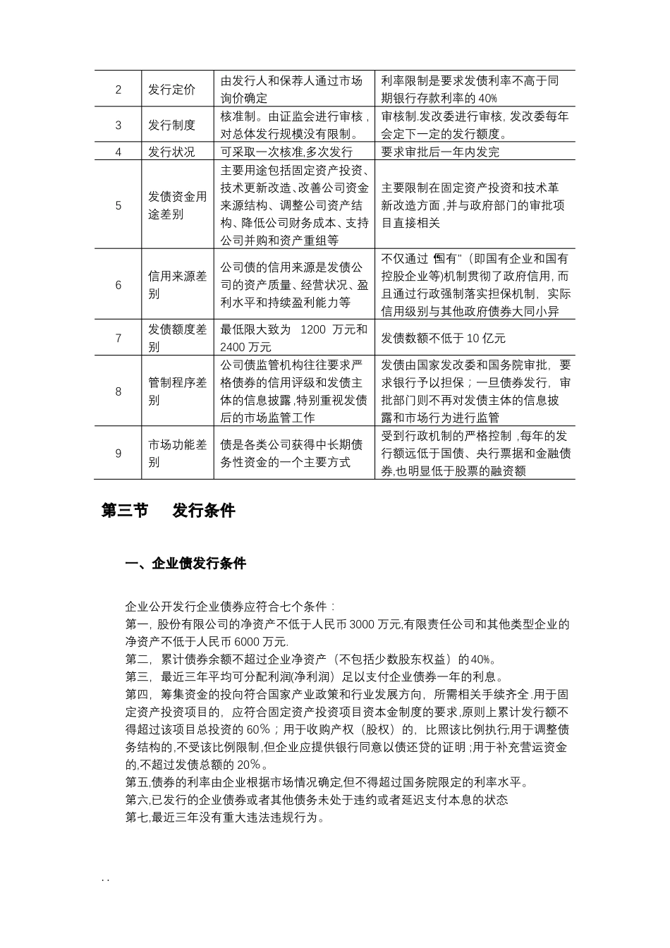
公司债与企业债的发行条件及流程第一节概念公司债券是公司依照法定程序发行的、约定在一定期限还本付息的有价证券。它反映发行债券的公司和债券投资者之间的债权、债务关系。企业债券是指企业依照法定程序发行,约定在一定期限内还本付息的有价证券。第二节区别1。发行主体。公司债是由股份有限公司或有限责任公司发行的债券,我国2005年《公司法》和《证券法》对此作出了明确规定.企业债是由中央政府部门所属机构、国有独资企业或国有控股企业发行的债券。公司债券的发行属公司的法定权力范畴,无需经政府部门审批,只需登记注册,发行成功与否基本由市场决定.2.发债资金用途。公司债是公司根据经营运作具体需要所发行的债券,发债资金如何使用是发债公司自己的事务,无需政府部门审批。但在我国的企业债中,发债资金的用途主要限制在固定资产投资和技术革新改造方面,并与政府部门审批的项目直接相联.3.信用基础。由于发债公司的资产质量、经营状况、盈利水平和可持续发展能力等的具体情况不尽相同,公司债券的信用级别也相差甚多,与此对应,各家公司的债券价格和发债成本有着明显差异。而我国的企业债券,不仅通过“国有”机制贯彻了政府信用,而且通过行政强制落实着担保机制,以至于企业债券的信用级别与其他政府债券差别不大。4。管制程序。在市场经济中,公司债券的发行通常实行登记注册制,即只要发债公司的登记材料符合法律等制度规定,监管机关无权限制其发债行为.在这种背景下,债券市场监管机关的主要工作集中在审核发债登记材料的合法性、严格债券的信用评级、监管发债主体的信息披露和债券市场的活动等方面.但我国企业债券的发行中,发债需经国家发展和改革委员会报国务院审批.5.市场功能。在发达国家中,公司债是各类公司获得中长期债务性资金的一个主要方式,在上世纪80年代后,又成为推进利率市场化的重要力量.在我国,由于企业债实际上属政府债券,它的发行受到行政机制的严格控制,不仅发行数额远低于国债、央行票据和金融债券,也明显低于股票的融资额。序号1比较项目发行主体差别公司债由股份有限公司或有限责任公司发行的债券企业债由中央政府部门所属机构、国有独资企业或国有控股企业发行的债券,它对发债主体的限制比公司债窄..234发行定价发行制度发行状况由发行人和保荐人通过市场询价确定核准制。由证监会进行审核,对总体发行规模没有限制。可采取一次核准,多次发行利率限制是要求发债利率不高于同期银行存款利率的40%审核制.发改委进行审核,发改委每年会定下一定的发行额度。要求审批后一年内发完5发债资金用途差别主要用途包括固定资产投资、技术更新改造、改善公司资金主要限制在固定资产投资和技术革来源结构、调整公司资产结新改造方面,并与政府部门的审批项构、降低公司财务成本、支持目直接相关公司并购和资产重组等公司债的信用来源是发债公司的资产质量、经营状况、盈利水平和持续盈利能力等最低限大致为1200万元和2400万元公司债监管机构往往要求严格债券的信用评级和发债主体的信息披露,特别重视发债后的市场监管工作债是各类公司获得中长期债务性资金的一个主要方式不仅通过“国有"(即国有企业和国有控股企业等)机制贯彻了政府信用,而且通过行政强制落实担保机制,实际信用级别与其他政府债券大同小异发债数额不低于10亿元发债由国家发改委和国务院审批,要求银行予以担保;一旦债券发行,审批部门则不再对发债主体的信息披露和市场行为进行监管受到行政机制的严格控制,每年的发行额远低于国债、央行票据和金融债券,也明显低于股票的融资额6信用来源差别发债额度差别管制程序差别789市场功能差别第三节发行条件一、企业债发行条件企业公开发行企业债券应符合七个条件:第一,股份有限公司的净资产不低于人民币3000万元,有限责任公司和其他类型企业的净资产不低于人民币6000万元.第二,累计债券余额不超过企业净资产(不包括少数股东权益)的40%。第三,最近三年平均可分配利润(净利润)足以支付企业债券一年的利息。第四,筹集资金的投向符合国家产业政策和行业发展方向,所需相关手续齐全.用于固定资产投资项目的,应符合固定资产投资项目资本金制度...

1、当您付费下载文档后,您只拥有了使用权限,并不意味着购买了版权,文档只能用于自身使用,不得用于其他商业用途(如 [转卖]进行直接盈利或[编辑后售卖]进行间接盈利)。
2、本站所有内容均由合作方或网友上传,本站不对文档的完整性、权威性及其观点立场正确性做任何保证或承诺!文档内容仅供研究参考,付费前请自行鉴别。
3、如文档内容存在违规,或者侵犯商业秘密、侵犯著作权等,请点击“违规举报”。

碎片内容

公司债与企业债发行条件及流程

您可能关注的文档

确认删除?
VIP
微信客服
  • 扫码咨询
会员Q群
  • 会员专属群点击这里加入QQ群
客服邮箱
回到顶部