电脑桌面
添加小米粒文库到电脑桌面
安装后可以在桌面快捷访问

资金计划专业知识竞赛题大全VIP免费

资金计划专业知识竞赛题大全_第1页
1/61
资金计划专业知识竞赛题大全_第2页
2/61
资金计划专业知识竞赛题大全_第3页
3/61
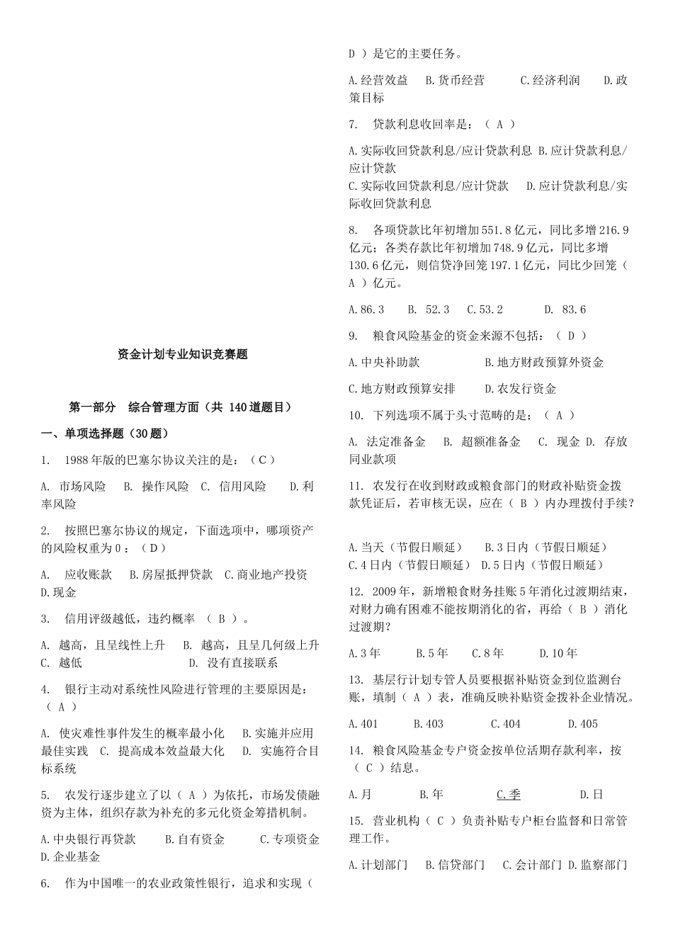
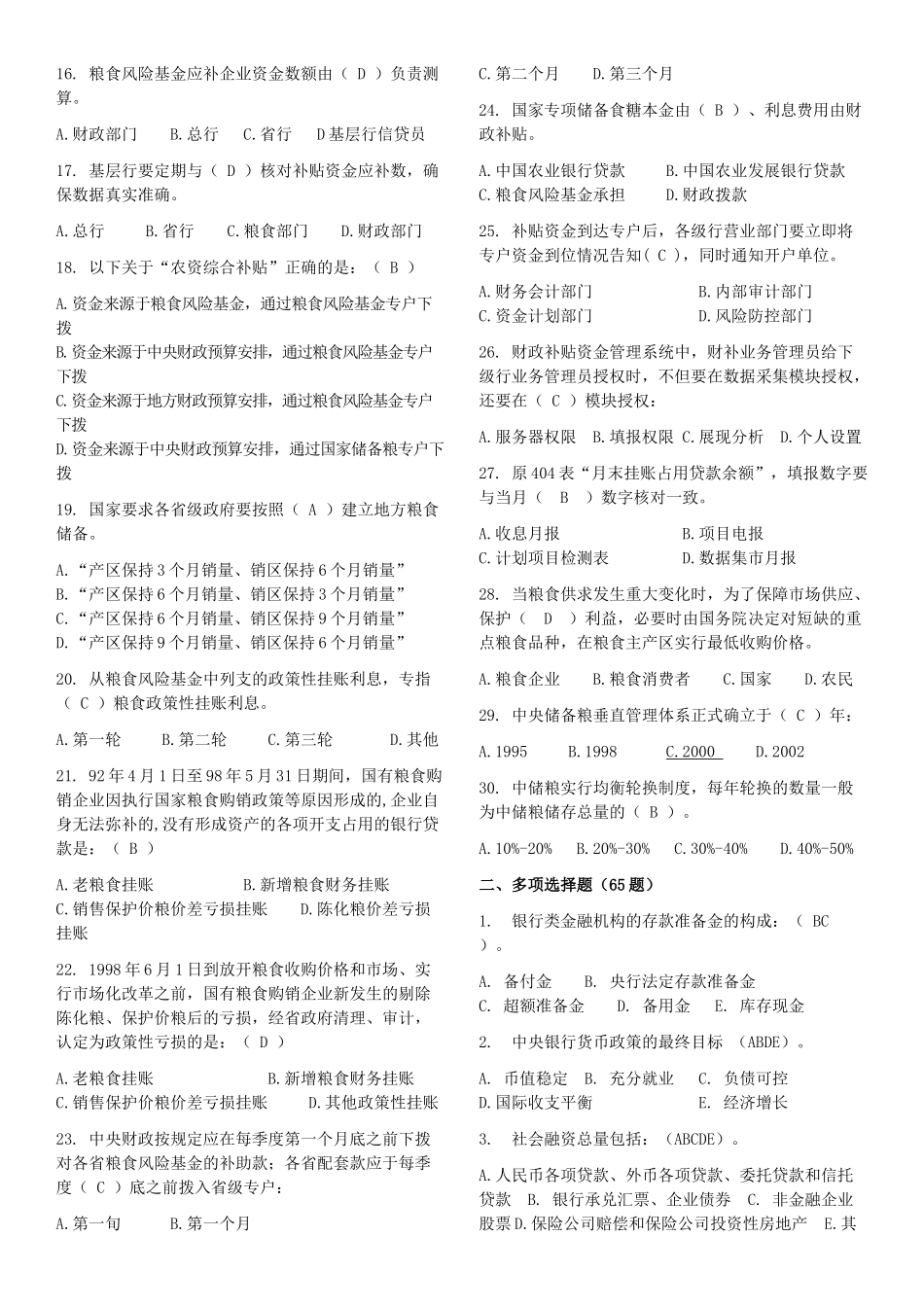
资金计划专业知识竞赛题第一部分综合管理方面(共140道题目)一、单项选择题(30题)1.1988年版的巴塞尔协议关注的是:(C)A.市场风险B.操作风险C.信用风险D.利率风险2.按照巴塞尔协议的规定,下面选项中,哪项资产的风险权重为0:(D)A.应收账款B.房屋抵押贷款C.商业地产投资D.现金3.信用评级越低,违约概率(B)。A.越高,且呈线性上升B.越高,且呈几何级上升C.越低D.没有直接联系4.银行主动对系统性风险进行管理的主要原因是:(A)A.使灾难性事件发生的概率最小化B.实施并应用最佳实践C.提高成本效益最大化D.实施符合目标系统5.农发行逐步建立了以(A)为依托,市场发债融资为主体,组织存款为补充的多元化资金筹措机制。A.中央银行再贷款B.自有资金C.专项资金D.企业基金6.作为中国唯一的农业政策性银行,追求和实现(D)是它的主要任务。A.经营效益B.货币经营C.经济利润D.政策目标7.贷款利息收回率是:(A)A.实际收回贷款利息/应计贷款利息B.应计贷款利息/应计贷款C.实际收回贷款利息/应计贷款D.应计贷款利息/实际收回贷款利息8.各项贷款比年初增加551.8亿元,同比多增216.9亿元;各类存款比年初增加748.9亿元,同比多增130.6亿元,则信贷净回笼197.1亿元,同比少回笼(A)亿元。A.86.3B.52.3C.53.2D.83.69.粮食风险基金的资金来源不包括:(D)A.中央补助款B.地方财政预算外资金C.地方财政预算安排D.农发行资金10.下列选项不属于头寸范畴的是:(A)A.法定准备金B.超额准备金C.现金D.存放同业款项11.农发行在收到财政或粮食部门的财政补贴资金拨款凭证后,若审核无误,应在(B)内办理拨付手续?A.当天(节假日顺延)B.3日内(节假日顺延)C.4日内(节假日顺延)D.5日内(节假日顺延)12.2009年,新增粮食财务挂账5年消化过渡期结束,对财力确有困难不能按期消化的省,再给(B)消化过渡期?A.3年B.5年C.8年D.10年13.基层行计划专管人员要根据补贴资金到位监测台账,填制(A)表,准确反映补贴资金拨补企业情况。A.401B.403C.404D.40514.粮食风险基金专户资金按单位活期存款利率,按(C)结息。A.月B.年C.季D.日15.营业机构(C)负责补贴专户柜台监督和日常管理工作。A.计划部门B.信贷部门C.会计部门D.监察部门16.粮食风险基金应补企业资金数额由(D)负责测算。A.财政部门B.总行C.省行D基层行信贷员17.基层行要定期与(D)核对补贴资金应补数,确保数据真实准确。A.总行B.省行C.粮食部门D.财政部门18.以下关于“农资综合补贴”正确的是:(B)A.资金来源于粮食风险基金,通过粮食风险基金专户下拨B.资金来源于中央财政预算安排,通过粮食风险基金专户下拨C.资金来源于地方财政预算安排,通过粮食风险基金专户下拨D.资金来源于中央财政预算安排,通过国家储备粮专户下拨19.国家要求各省级政府要按照(A)建立地方粮食储备。A.“产区保持3个月销量、销区保持6个月销量”B.“产区保持6个月销量、销区保持3个月销量”C.“产区保持6个月销量、销区保持9个月销量”D.“产区保持9个月销量、销区保持6个月销量”20.从粮食风险基金中列支的政策性挂账利息,专指(C)粮食政策性挂账利息。A.第一轮B.第二轮C.第三轮D.其他21.92年4月1日至98年5月31日期间,国有粮食购销企业因执行国家粮食购销政策等原因形成的,企业自身无法弥补的,没有形成资产的各项开支占用的银行贷款是:(B)A.老粮食挂账B.新增粮食财务挂账C.销售保护价粮价差亏损挂账D.陈化粮价差亏损挂账22.1998年6月1日到放开粮食收购价格和市场、实行市场化改革之前,国有粮食购销企业新发生的剔除陈化粮、保护价粮后的亏损,经省政府清理、审计,认定为政策性亏损的是:(D)A.老粮食挂账B.新增粮食财务挂账C.销售保护价粮价差亏损挂账D.其他政策性挂账23.中央财政按规定应在每季度第一个月底之前下拨对各省粮食风险基金的补助款;各省配套款应于每季度(C)底之前拨入省级专户:A.第一旬B.第一个月C.第二个月D.第三个月24.国家专项储备食糖本金由(B)、利息费用由财政补贴。A.中国农业银行贷款B.中国农业发展银行贷款C.粮食风险基金承担D.财政拨款25.补贴资金到达专户后,各级行营业部门要立即将专户资金到位情况告...

1、当您付费下载文档后,您只拥有了使用权限,并不意味着购买了版权,文档只能用于自身使用,不得用于其他商业用途(如 [转卖]进行直接盈利或[编辑后售卖]进行间接盈利)。
2、本站所有内容均由合作方或网友上传,本站不对文档的完整性、权威性及其观点立场正确性做任何保证或承诺!文档内容仅供研究参考,付费前请自行鉴别。
3、如文档内容存在违规,或者侵犯商业秘密、侵犯著作权等,请点击“违规举报”。

碎片内容

资金计划专业知识竞赛题大全

确认删除?
VIP
微信客服
  • 扫码咨询
会员Q群
  • 会员专属群点击这里加入QQ群
客服邮箱
回到顶部