电脑桌面
添加小米粒文库到电脑桌面
安装后可以在桌面快捷访问

安全生产管理试题VIP免费

安全生产管理试题_第1页
1/6
安全生产管理试题_第2页
2/6
安全生产管理试题_第3页
3/6
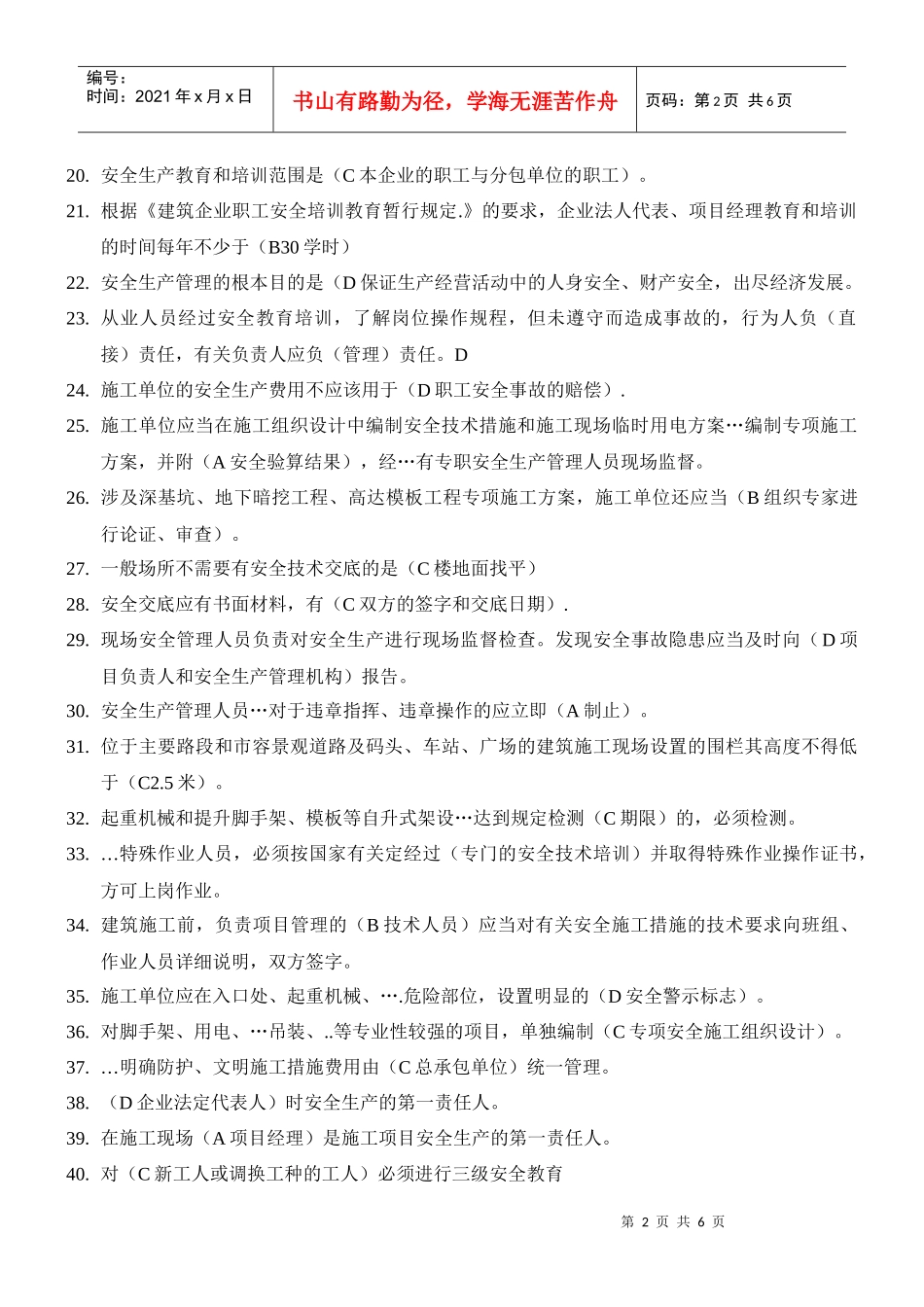
第1页共6页编号:时间:2021年x月x日书山有路勤为径,学海无涯苦作舟页码:第1页共6页安全生产管理试题一.单选1.建筑施工企业在编制施工组织设计时,对专业性较强的工程项目(D应当编制专项安全施工组织设计,并采取安全技术措施)。2.监理工程师在实施监理过程中,发现存在重大事故隐患的,应立即要求施工单位(B停工整改);施工单位….不整改的,向建设行政主管部门报告。3.施工单位应当确保安全防护、文明施工措施费专款专用,在财务管理中(B单独)列出安全防护、文明施工措施费用清单备查。4.建设工程安全管理的方针是(A安全第一,预防为主,综合治理)。5.从安全生产的角度看,(C危险源)是指可能造成人员伤害、疾病、财产损失、作业环境破坏或其他损失的根源或状态,6.(B事故隐患)泛指生产系统中可能导致事故发生的人的不安全行为、物的不安全状态和管理缺陷。7.为了加强安全生产管理,防止发生生产安全事故,生产经营单位配备(B安全生产管理人员)。8.保证本单位安全生产投入的有效实施是生产经营单位主要负责人的(C职责)。9.目前我国建筑伤亡事故的主要类型是A高处坠落、坍塌、物体打击、机械伤害、触电)10.下列哪个不是事故处理的原则(A安全第一、预防为主的原则)。11.以下不属于安全管理基本的五个要素的是(C调查)。12.安全计划的目的(D明确进行有效的风险控制所必须的资源)。13.建筑施工事故中,所占比例最高的是(A高处坠落)。14.施工单位的项目负责人应当由取得相应(C执业资格)的人员担任。15.施工单位采购、租赁的安全防护用具、机械设备、施工机具及配件,应当在进入施工现场前进行(C查验)。16.取得的标志应当(B置于或者附着于该设备的显著位置。)17.实施总承包的建设工程发生事故由(B总承包单位)负责上报事故。18.《国务院关于进一步加强安全生产的决定》中指出,要努力构建(A“政府统一领导、部门依法监管、企业全面负责、群众参与监督、全社会广泛支持”)的安全生产工作格局。19.施工单位应当设立安全生产管理机构,配备(B专职)安全生产管理人员。第2页共6页第1页共6页编号:时间:2021年x月x日书山有路勤为径,学海无涯苦作舟页码:第2页共6页20.安全生产教育和培训范围是(C本企业的职工与分包单位的职工)。21.根据《建筑企业职工安全培训教育暂行规定.》的要求,企业法人代表、项目经理教育和培训的时间每年不少于(B30学时)22.安全生产管理的根本目的是(D保证生产经营活动中的人身安全、财产安全,出尽经济发展。23.从业人员经过安全教育培训,了解岗位操作规程,但未遵守而造成事故的,行为人负(直接)责任,有关负责人应负(管理)责任。D24.施工单位的安全生产费用不应该用于(D职工安全事故的赔偿).25.施工单位应当在施工组织设计中编制安全技术措施和施工现场临时用电方案…编制专项施工方案,并附(A安全验算结果),经…有专职安全生产管理人员现场监督。26.涉及深基坑、地下暗挖工程、高达模板工程专项施工方案,施工单位还应当(B组织专家进行论证、审查)。27.一般场所不需要有安全技术交底的是(C楼地面找平)28.安全交底应有书面材料,有(C双方的签字和交底日期).29.现场安全管理人员负责对安全生产进行现场监督检查。发现安全事故隐患应当及时向(D项目负责人和安全生产管理机构)报告。30.安全生产管理人员…对于违章指挥、违章操作的应立即(A制止)。31.位于主要路段和市容景观道路及码头、车站、广场的建筑施工现场设置的围栏其高度不得低于(C2.5米)。32.起重机械和提升脚手架、模板等自升式架设…达到规定检测(C期限)的,必须检测。33.…特殊作业人员,必须按国家有关定经过(专门的安全技术培训)并取得特殊作业操作证书,方可上岗作业。34.建筑施工前,负责项目管理的(B技术人员)应当对有关安全施工措施的技术要求向班组、作业人员详细说明,双方签字。35.施工单位应在入口处、起重机械、….危险部位,设置明显的(D安全警示标志)。36.对脚手架、用电、…吊装、..等专业性较强的项目,单独编制(C专项安全施工组织设计)。37.…明确防护、文明施工措施费用由(C总承包单位)统一管理。38....

1、当您付费下载文档后,您只拥有了使用权限,并不意味着购买了版权,文档只能用于自身使用,不得用于其他商业用途(如 [转卖]进行直接盈利或[编辑后售卖]进行间接盈利)。
2、本站所有内容均由合作方或网友上传,本站不对文档的完整性、权威性及其观点立场正确性做任何保证或承诺!文档内容仅供研究参考,付费前请自行鉴别。
3、如文档内容存在违规,或者侵犯商业秘密、侵犯著作权等,请点击“违规举报”。

碎片内容

安全生产管理试题

确认删除?
VIP
微信客服
  • 扫码咨询
会员Q群
  • 会员专属群点击这里加入QQ群
客服邮箱
回到顶部