电脑桌面
添加小米粒文库到电脑桌面
安装后可以在桌面快捷访问

XXXX年研究生入学考试复习纲要-工业工程(管理科学与工程)系统工程导论VIP免费

XXXX年研究生入学考试复习纲要-工业工程(管理科学与工程)系统工程导论_第1页
1/11
XXXX年研究生入学考试复习纲要-工业工程(管理科学与工程)系统工程导论_第2页
2/11
XXXX年研究生入学考试复习纲要-工业工程(管理科学与工程)系统工程导论_第3页
3/11
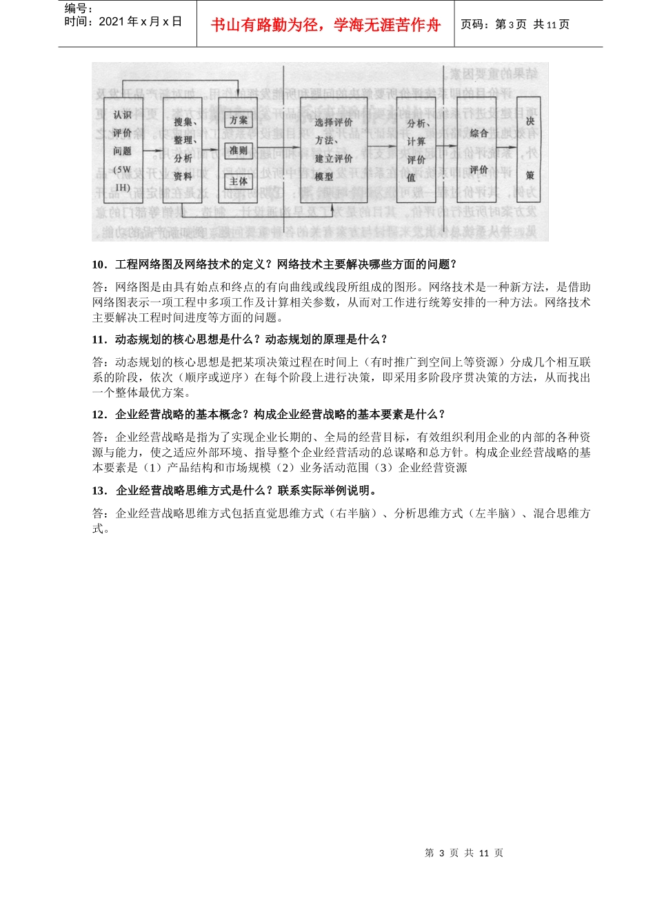
第1页共11页编号:时间:2021年x月x日书山有路勤为径,学海无涯苦作舟页码:第1页共11页2010年研究生入学考试«系统工程导论»科目复习纲要复习参考教材(本科生教材):《系统工程导论》,MCHill出版社,第7版《运筹学》,清华大学出版社,第2版《系统工程》,西安交通大学,汪应洛主编,机械工业出版社,第3版一、系统工程基础理论1.什么是系统?系统的特性有那些?答:系统是由相互制约、相互作用的一些组成部分组成的具有某种功能的有机整体。系统的特点有:整体性、集合性、层次性、相关性、目的性、环境适应性。2.什么是系统工程?系统工程的特点是什么?系统工程方法的特征是什么?系统工程的理论基础有哪些?什么是系统工程方法论答:系统工程是从整体出发合理开发、设计、实施和运用系统技术从而达到全局最优的一门工程技术,它是系统科学中直接改造世界的工程技术。系统工程具有三个基本特点:整体性、综合性、最优性。系统工程方法的特征:先总体后详细的设计程序、综合即创造的思想、系统工程的“软科学”性。系统工程的理论基础:系统论、信息论、控制论以及运筹学等。控制论的发展经历了:经典控制论、现代控制论、大系统控制论三个时期。控制论最重要的观点是:反馈和信息。系统工程方法论是分析和解决系统开发、运作及管理实践中的问题所应遵循的工作程序、逻辑步骤和基本方法,是系统工程考虑和处理问题的一般方法和总体框架。3.作为系统工程重要基础的信息论可分为哪三种不同的类型?答:狭义信息论、一般信息论、广义信息论。4.霍尔系统工程方法论和切克兰德系统工程方法论的核心是什么?其方法和步骤各有什么特点?二者有何区别和联系?霍尔三维体系结构的具体内容?霍尔三维集中体现了系统工程方法的哪些特点?霍尔系统工程方法论的核心是“最优化”,切克兰德系统工程方法论的核心是“比较”和“学习”。霍尔系统工程方法论的步骤为:弄清问题→目标选择→方案设计→建立数学模型→最优化→决策→实施。切克兰德系统工程方法论的步骤为:问题现状说明→弄清关联因素→概念模型→改善概念模型→比较→实施。霍尔的三维体系结构指的是知识维、时间维和逻辑维。霍尔三维结构集中体现了系统工程方法的系统化综合化最优化、程序化、标准化等特点。5.什么是系统的生命周期?系统生命周期的阶段是怎样划分的?答:从提出或建立一个系统到该系统停止运行或为其他系统代替的这段时间,称为系统的生命周期。系统的生命周期划分为三个阶段:发展期、实现期、运行期。第2页共11页第1页共11页编号:时间:2021年x月x日书山有路勤为径,学海无涯苦作舟页码:第2页共11页6.什么是系统分析?系统分析的意义是什么?系统分析的特点是什么?答:系统分析是一种运用建模及预测、优化、仿真、评价等技术对系统各个方面进行定量和定性相结合的分析为达到费用和效益最佳的辅助决策的方法和过程。系统分析的意义:(1)系统在结构上十分复杂,系统分析有助于全面了解系统从而更好的维护和运行系统。(2)系统分析为系统运行目的决策提供各种分析数据,使决策更为准确。系统分析的特点是:(1)以系统观点为指导思想(2)以整体效益为目标(3)以特定问题为研究对象(4)运用定量和定性的分析方法(5)价值判断原则7.系统分析有哪些要素?系统分析的步骤是什么?系统分析的原则有哪些?答:系统分析的要素:问题、目的及目标、方案、模型、评价、决策。系统分析的步骤:系统分析的原则:坚持问题导向、以整体为目标、方案综合选优、定量和定性分析结合、过程反复辨优。8.决策分析的定义?管理决策分析的定义?决策分析类型主要有哪几种?不确定型决策分析一般采用哪几种方法求解?各种决策分析方法的原理和特点是什么?答:决策分析是在系统规划、设计和制造等阶段为解决当前或未来可能发生的问题,在若干可选方案中选择和决策最佳方案的一种分析过程。管理决策分析就是为帮助决策者在多变的环境条件下进行正确决策而提供的一套推理方法、逻辑步骤和具体技术,以及利用这些技术和方法选择满意的行动方案的过程。决策分析的类型主要有:确定型决策分析、不确定型决策分析、风险型决策分析、...

1、当您付费下载文档后,您只拥有了使用权限,并不意味着购买了版权,文档只能用于自身使用,不得用于其他商业用途(如 [转卖]进行直接盈利或[编辑后售卖]进行间接盈利)。
2、本站所有内容均由合作方或网友上传,本站不对文档的完整性、权威性及其观点立场正确性做任何保证或承诺!文档内容仅供研究参考,付费前请自行鉴别。
3、如文档内容存在违规,或者侵犯商业秘密、侵犯著作权等,请点击“违规举报”。

碎片内容

XXXX年研究生入学考试复习纲要-工业工程(管理科学与工程)系统工程导论

中小学教育精品资料+ 关注
实名认证
内容提供者

中小学教育资料,优质文档创作者

确认删除?
VIP
微信客服
  • 扫码咨询
会员Q群
  • 会员专属群点击这里加入QQ群
客服邮箱
回到顶部