电脑桌面
添加小米粒文库到电脑桌面
安装后可以在桌面快捷访问

安全技术模拟试题第一套VIP免费

安全技术模拟试题第一套_第1页
1/7
安全技术模拟试题第一套_第2页
2/7
安全技术模拟试题第一套_第3页
3/7
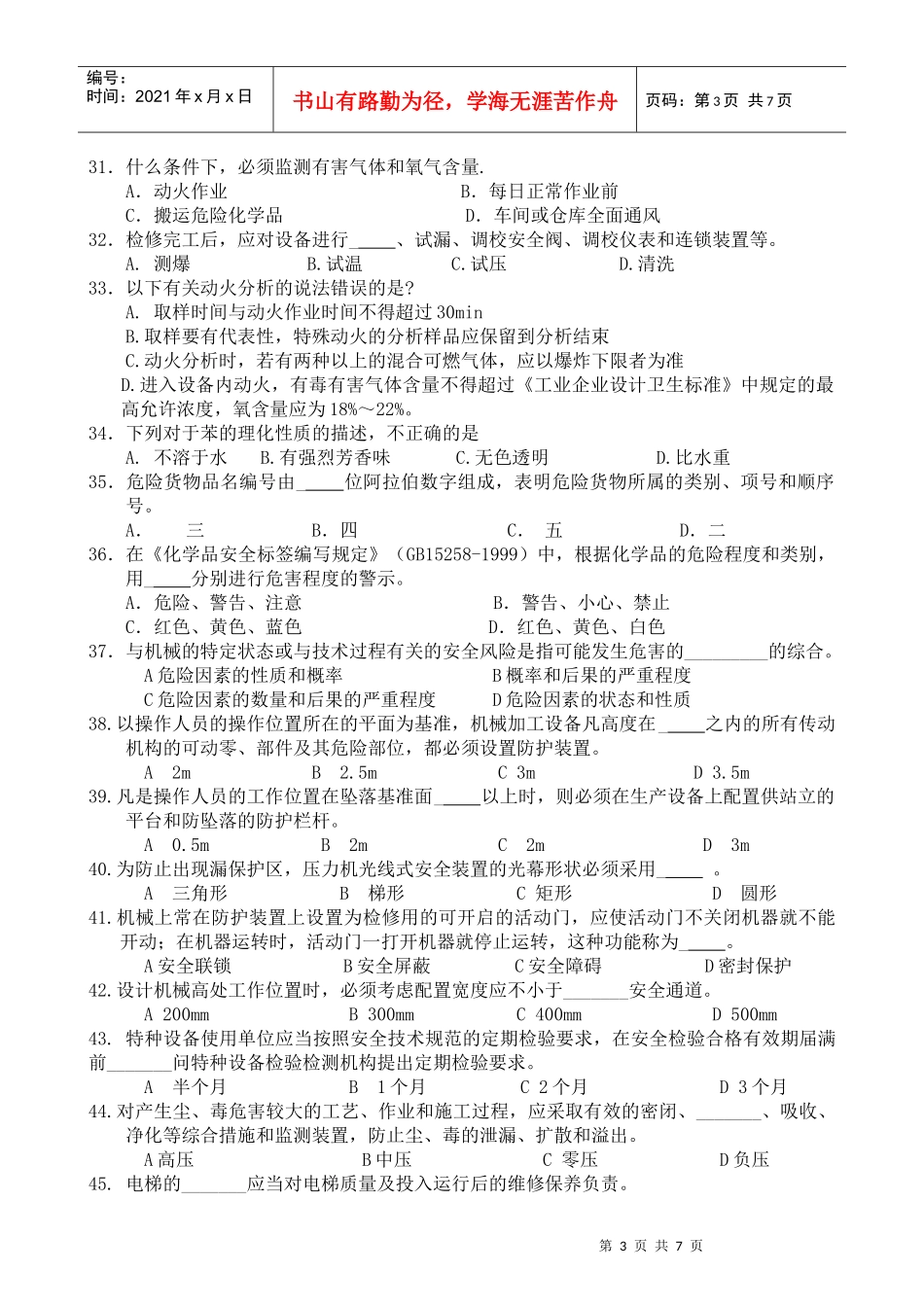
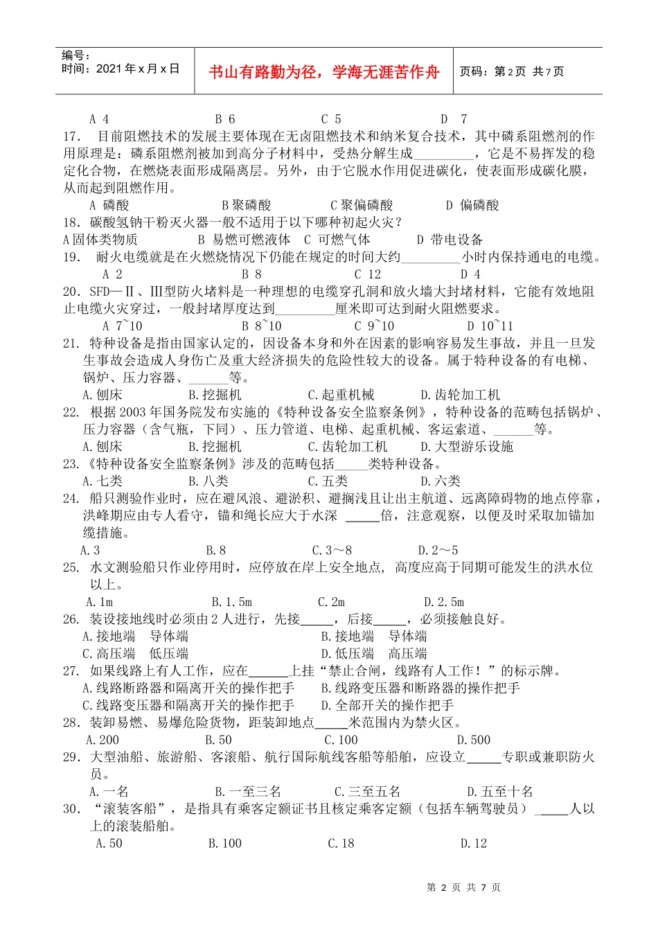
第1页共7页编号:时间:2021年x月x日书山有路勤为径,学海无涯苦作舟页码:第1页共7页安全技术模拟试题第一套一、单项选择题1.在机械产品寿命周期的各环节中,决定机器产品安全性的最关键环节是_____。A.设计B.制造C.使用D.维修2.解释燃烧实质的现代燃烧理论是______。A.分子碰撞理论B.燃烧素学说C.活化能理论D.链式反应理论3.多数固体的燃烧呈______,有些固体则同时发生气相燃烧和固相燃烧。A.固相B.液相C.气相D.三相混合4.特种工种是从事特种作业人员岗位类别的统称。属于特种工种的电工、电焊工、等人员,必须经由国家授权机构的培训、资格考核、认可并颁发凭证后,才可持证上岗。A.起重机司机B.车工C.纺织工D.电话接线员5.在人员聚集的公共场所或工作场所,建筑物的门窗宜采用。A.推拉式B.向内开启式C.向外开启式D.任何方式6.___________电气设备是具有能承受内部的爆炸性混合物的爆炸而不致受到损坏,而且通过外壳任何结合面或结构孔洞,不致使内部爆炸引起外部爆炸性混合物爆炸的电气设备。A:增安型B:本质安全型C:隔爆型D:充油型7.当电气设备不便于绝缘或绝缘不足以保证安全时,应采取屏护措施。变配电设备应有完善的屏护装置,所用遮栏的高度不应低于________________。A:1.4mB:1.7mC:2.0mD:2.4m8.架空线路不应跨越__________________。A:燃烧材料作屋顶的建筑物B:道路C:通航河流D:索道9.采用安全特低电压是_________________的措施。A:仅有直接接触电击保护B:只有间接接触电击保护C:用于防止爆炸火灾危险D:兼有直接接触电击和间接接触电击保护10.当气体爆炸危险场所的等级属于0区或1区,且可燃物的最小点燃能量在______________以下时,工作人员应穿无静电点燃危险的工作服。当环境相对湿度保持在50%以上时,可穿棉工作服。A:0.25mJB:0.025mJC:0.0025mJD:0.00025mJ11.人工开挖土方,两人横向间距不得小于2m,纵向间距不得小于______m。A.1B.2C.3D.412.遇到______天气不能从事高处作业。A.6级以上的风天和雷暴雨天B.冬天C.35度以上的热天D.日食13.对可能泄漏或产生含油废水的生产装置周围应设A.水封井B.隔油池C.围堰D.安全阀14.一般停产检修的煤气设备内空气中的氧含量至少应大于A.20.5%B.15%C.30%D.25%15.高炉生产检修进入容器作业时,应首先检查空气中那种气体的浓度A.二氧化碳B.一氧化碳C.二氧化硫D.氨气16.根据古斯塔夫提出的公式,GR(建筑物火灾危险度)的计算公式中的C指可燃物的易燃性能,根据易燃性能C分为_________级。第2页共7页第1页共7页编号:时间:2021年x月x日书山有路勤为径,学海无涯苦作舟页码:第2页共7页A4B6C5D717.目前阻燃技术的发展主要体现在无卤阻燃技术和纳米复合技术,其中磷系阻燃剂的作用原理是:磷系阻燃剂被加到高分子材料中,受热分解生成_________,它是不易挥发的稳定化合物,在燃烧表面形成隔离层。另外,由于它脱水作用促进碳化,使表面形成碳化膜,从而起到阻燃作用。A磷酸B聚磷酸C聚偏磷酸D偏磷酸18.碳酸氢钠干粉灭火器一般不适用于以下哪种初起火灾?A固体类物质B易燃可燃液体C可燃气体D带电设备19.耐火电缆就是在火燃烧情况下仍能在规定的时间大约_________小时内保持通电的电缆。A2B8C12D420.SFD—Ⅱ、Ⅲ型防火堵料是一种理想的电缆穿孔洞和放火墙大封堵材料,它能有效地阻止电缆火灾穿过,一般封堵厚度达到_________厘米即可达到耐火阻燃要求。A7~10B8~10C9~10D10~1121.特种设备是指由国家认定的,因设备本身和外在因素的影响容易发生事故,并且一旦发生事故会造成人身伤亡及重大经济损失的危险性较大的设备。属于特种设备的有电梯、锅炉、压力容器、______等。A.刨床B.挖掘机C.起重机械D.齿轮加工机22.根据2003年国务院发布实施的《特种设备安全监察条例》,特种设备的范畴包括锅炉、压力容器(含气瓶,下同)、压力管道、电梯、起重机械、客运索道、______等。A.刨床B.挖掘机C.齿轮加工机D.大型游乐设施23.《特种设备安全监察条例》涉及的范畴包括_____类特种设备。A.七类B.八类C.五类D.六类24.船只测验作业时,应在避风浪、避淤积、避搁浅且让出主航道、远离障碍物的地点停靠,洪峰期应由...

1、当您付费下载文档后,您只拥有了使用权限,并不意味着购买了版权,文档只能用于自身使用,不得用于其他商业用途(如 [转卖]进行直接盈利或[编辑后售卖]进行间接盈利)。
2、本站所有内容均由合作方或网友上传,本站不对文档的完整性、权威性及其观点立场正确性做任何保证或承诺!文档内容仅供研究参考,付费前请自行鉴别。
3、如文档内容存在违规,或者侵犯商业秘密、侵犯著作权等,请点击“违规举报”。

碎片内容

安全技术模拟试题第一套

您可能关注的文档

确认删除?
VIP
微信客服
  • 扫码咨询
会员Q群
  • 会员专属群点击这里加入QQ群
客服邮箱
回到顶部