电脑桌面
添加小米粒文库到电脑桌面
安装后可以在桌面快捷访问

某物业管理公司作业指导书VIP免费

某物业管理公司作业指导书_第1页
1/44
某物业管理公司作业指导书_第2页
2/44
某物业管理公司作业指导书_第3页
3/44
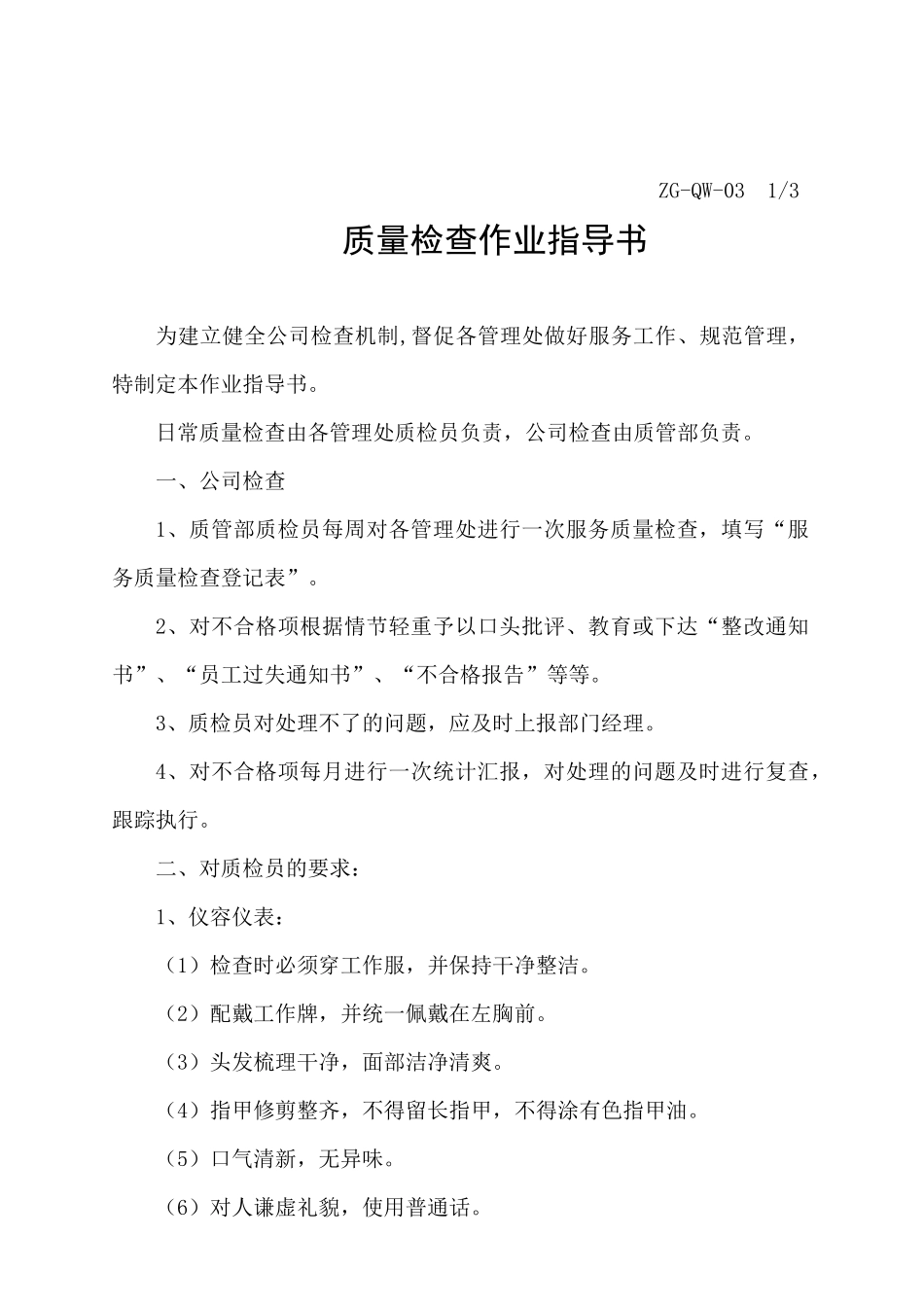
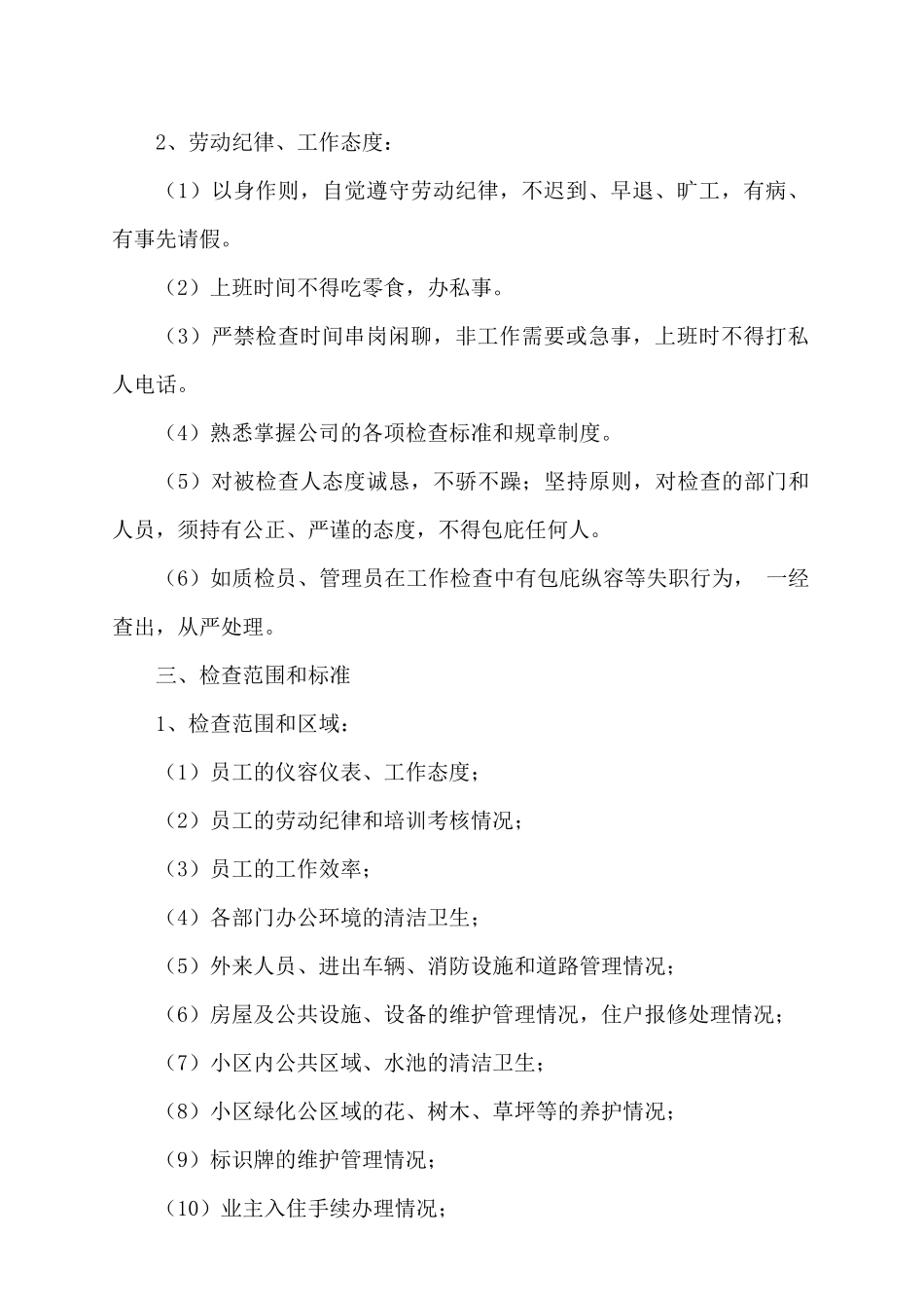
YT-ZG-QW-01作业指导书文件编号:YT/WY版本号:受控状态:拟制部门/人:批准人:审核人:会签审批表部门姓名/日期部门姓名/日期物管部质管部客户服务部办公室财务部200×年月日发布200×年月日实施云南铜业地产物业管理有限公司ZG-QW-031/3质量检查作业指导书为建立健全公司检查机制,督促各管理处做好服务工作、规范管理,特制定本作业指导书。日常质量检查由各管理处质检员负责,公司检查由质管部负责。一、公司检查1、质管部质检员每周对各管理处进行一次服务质量检查,填写“服务质量检查登记表”。2、对不合格项根据情节轻重予以口头批评、教育或下达“整改通知书”、“员工过失通知书”、“不合格报告”等等。3、质检员对处理不了的问题,应及时上报部门经理。4、对不合格项每月进行一次统计汇报,对处理的问题及时进行复查,跟踪执行。二、对质检员的要求:1、仪容仪表:(1)检查时必须穿工作服,并保持干净整洁。(2)配戴工作牌,并统一佩戴在左胸前。(3)头发梳理干净,面部洁净清爽。(4)指甲修剪整齐,不得留长指甲,不得涂有色指甲油。(5)口气清新,无异味。(6)对人谦虚礼貌,使用普通话。2、劳动纪律、工作态度:(1)以身作则,自觉遵守劳动纪律,不迟到、早退、旷工,有病、有事先请假。(2)上班时间不得吃零食,办私事。(3)严禁检查时间串岗闲聊,非工作需要或急事,上班时不得打私人电话。(4)熟悉掌握公司的各项检查标准和规章制度。(5)对被检查人态度诚恳,不骄不躁;坚持原则,对检查的部门和人员,须持有公正、严谨的态度,不得包庇任何人。(6)如质检员、管理员在工作检查中有包庇纵容等失职行为,一经查出,从严处理。三、检查范围和标准1、检查范围和区域:(1)员工的仪容仪表、工作态度;(2)员工的劳动纪律和培训考核情况;(3)员工的工作效率;(4)各部门办公环境的清洁卫生;(5)外来人员、进出车辆、消防设施和道路管理情况;(6)房屋及公共设施、设备的维护管理情况,住户报修处理情况;(7)小区内公共区域、水池的清洁卫生;(8)小区绿化公区域的花、树木、草坪等的养护情况;(9)标识牌的维护管理情况;(10)业主入住手续办理情况;(11)装修管理情况;(12)质量方针和质量目标完成情况;(13)文件资料管理情况;(14)社区文化开展情况;(15)统计技术运用情况;(16)其它。2、检查标准:按质量管理手册和各部门工作文件的规定标准执行。四、工作总结会议质管部定期组织相关人员如开展质检工作会议,原则上一个月一次。五、奖惩规定根据公司有关奖罚条例执行。六、相关质量记录1、服务质量检查登记表ZG-QR-2、整改通知书ZG-QR-3、质量计划检查报告ZG-QR-4、员工过失通知书ZG-QR-5、不合格报告ZG-QR-6、管理处月份质量检查不合格项统计表ZG-QR-7、月份员工业绩统计表ZG-QR-附注:文件类别及代号质量手册:QH质量记录:QR程序文件:QP工作文件:QW工作文件和质量记录的编码由部门代号、文件类别代号和文件顺序号组成,图示如下:部门代号文件类别代号文件顺序号例如:“云南铜业地产物业管理有限公司时代风华管理处”的文件编码为:YTSD“外来人员登记表”的文件编码为:WG-QR-01公司质量方针及目标质量方针:以人为本依法管理住户至上科学管理优质服务争创品牌质量目标:1、小区(大厦)房屋完好率达90%以上。2、所接管的小区(大厦)事故发生率达1‰以内。3、业主(住户)报修处理及时率达99%以上。4、业主(住户)对服务的满意率达95%以上,有效投诉处理率达100%。5、公司所管物业费用收缴率达90%以上。公司服务宗旨:住户至上服务第一公司至上工作第一做大做强做品牌公司组织机构图总经理副总经理副总经理办公室财务部物管部质管部客户服务部职责第一部分部门职责一、财务部职责1、遵守财经纪律,建立和健全各项财务管理制度。2、抓好各种应收款项的收取工作,核算长期拖欠不清的款项,督促经办人限期清理偿还。3、参与策划各种营销策略,并对重要经济合同及投资项目进行评议及审定。4、按合同的要求做好工程费用的拨付、结算工作。5、严格执行审批制度,按规定的开支范围和标准核报一切费用,负责发放员工工资、...

1、当您付费下载文档后,您只拥有了使用权限,并不意味着购买了版权,文档只能用于自身使用,不得用于其他商业用途(如 [转卖]进行直接盈利或[编辑后售卖]进行间接盈利)。
2、本站所有内容均由合作方或网友上传,本站不对文档的完整性、权威性及其观点立场正确性做任何保证或承诺!文档内容仅供研究参考,付费前请自行鉴别。
3、如文档内容存在违规,或者侵犯商业秘密、侵犯著作权等,请点击“违规举报”。

碎片内容

某物业管理公司作业指导书

确认删除?
VIP
微信客服
  • 扫码咨询
会员Q群
  • 会员专属群点击这里加入QQ群
客服邮箱
回到顶部