电脑桌面
添加小米粒文库到电脑桌面
安装后可以在桌面快捷访问

公务人员特种考试国家安全局国家安全情报人员考试试题VIP免费

公务人员特种考试国家安全局国家安全情报人员考试试题_第1页
1/6
公务人员特种考试国家安全局国家安全情报人员考试试题_第2页
2/6
公务人员特种考试国家安全局国家安全情报人员考试试题_第3页
3/6
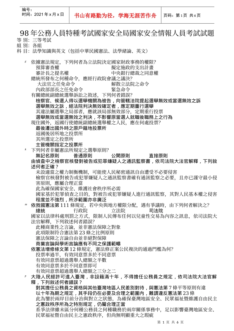
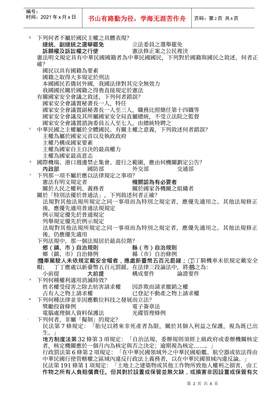
第1页共6页编号:时间:2021年x月x日书山有路勤为径,学海无涯苦作舟页码:第1页共6页98年公務人員特種考試國家安全局國家安全情報人員考試試題等別:三等考試組別:各組科目:法學知識與英文(包括中華民國憲法、法學緒論、英文)依據憲法規定,下列何者為立法院決定國家財政事務的權限?預算審查權擬定施政的支出計畫審計長之提名權中央銀行總裁之同意權總統所發布之何種命令,應經行政院會議之議決?大法官之任免命令解散立法院之命令內政部部長之任免命令緊急命令有關總統副總統選舉訴訟之敘述,下列何者錯誤?檢察官、候選人得以選舉機關為被告,向管轄法院提起選舉無效或當選無效之訴選舉無效之訴,經法院判決無效確定者,應定期重行選舉其違法屬選舉之局部者,應就該局部無效部分,定期重行投票選舉無效或當選無效之判決,不影響原當選人就職後職務上之行為現住國外,返國行使總統副總統選舉權之人民,應在何處投票?最後遷出國外時之原戶籍地投票所返國後居所地之投票所其所選定之投票所主管機關指定之投票所下列何者非屬憲法所規定之選舉原則?無記名原則普通原則公開原則直接原則由偵查中之檢察官核發對被告或犯罪嫌疑人之通訊監察書,依司法院大法官解釋,下列敘述何者正確?未設適當之權力制衡機制,可能使人民秘密通訊自由遭受不必要侵害檢察官核發對被告或犯罪嫌疑人之通訊監察書確有通訊監察之必要,且亦已謹守最小侵害原則,應屬合理正當此為確保國家安全、維護社會秩序所必需國家基於犯罪偵查之目的,對被告或犯罪嫌疑人進行通訊監察,其對人民基本權之侵害程度並不強烈,所涉範圍亦非廣泛依我國憲法第111條規定,若中央與地方權限分配,遇有爭議時,由下列何者解決之?總統行政院立法院司法院國家以法律科處刑罰之方式,限制人民傳布任何以兒童性交易為內容之訊息,依司法院大法官解釋,下列敘述何者錯誤?此種商業性之言論,並非憲法保障之對象此項限制符合憲法第23條之比例原則憲法保障之言論自由並非絕對保障商業言論與學術言論應有不同之保護範疇依憲法增修條文第12條規定,憲法修正案公民複決的通過門檻為何?投票率過半,有效同意票多於不同意票有效同意票超過選舉人總額之半數有效同意票多於不同意票即可有效同意票超過選舉人總額之三分之二大陸人民經許可進入臺灣,非設籍滿十年,不得擔任公務員之規定,依司法院大法官解釋,下列敘述何者錯誤?對其擔任公務員之資格與其他臺灣地區人民差別對待,與憲法第7條平等原則有違以十年為期之規定,其手段仍在必要及合理之範圍內,難謂違反憲法第23條此為鑒於兩岸目前分治與對立之狀態,為確保臺灣地區安全、民眾福祉暨維護自由民主之憲政秩序所為之特別規定,仍屬合理正當系爭法律雖未區分何種公務員之何種職務於兩岸關係事務中,足以影響臺灣地區安全、民眾福祉暨自由民主之憲政秩序,但尚無明顯重大之瑕疵第2页共6页第1页共6页编号:时间:2021年x月x日书山有路勤为径,学海无涯苦作舟页码:第2页共6页下列何者不屬於國民主權之具體表現?總統、副總統之選舉罷免立法委員之選舉罷免訴願權及訴訟權之行使憲法修正案之公民複決憲法明文規定具有中華民國國籍者為中華民國國民,下列對於國籍與國民之敘述,何者正確?國民以具有國籍為要素國籍之取得大多規定於刑法本國國民若僑居外國,我國法律對其完全無效力我國國民關於國籍之得喪直接規定於憲法有關國家安全會議之敘述,下列何者錯誤?國家安全會議置秘書長一人,特任國家安全會議置副秘書長一人至三人,職務比照簡任第十四職等國家安全會議及其所屬國家安全局直屬總統,不受立法院之監督國家安全會議置諮詢委員五人至七人,由總統特聘之中華民國之主權屬於全體國民。有關主權之意義,下列敘述何者錯誤?主權為屬於國家元首以及執政政府主權乃構成國家要素主權為國家自主自決的最高權力主權為國家最高意志國際機場、港口週邊禁止集會、遊行之範圍,應由何機關劃定公告?內...

1、当您付费下载文档后,您只拥有了使用权限,并不意味着购买了版权,文档只能用于自身使用,不得用于其他商业用途(如 [转卖]进行直接盈利或[编辑后售卖]进行间接盈利)。
2、本站所有内容均由合作方或网友上传,本站不对文档的完整性、权威性及其观点立场正确性做任何保证或承诺!文档内容仅供研究参考,付费前请自行鉴别。
3、如文档内容存在违规,或者侵犯商业秘密、侵犯著作权等,请点击“违规举报”。

碎片内容

公务人员特种考试国家安全局国家安全情报人员考试试题

您可能关注的文档

确认删除?
VIP
微信客服
  • 扫码咨询
会员Q群
  • 会员专属群点击这里加入QQ群
客服邮箱
回到顶部