电脑桌面
添加小米粒文库到电脑桌面
安装后可以在桌面快捷访问

安全生产管理考点VIP免费

安全生产管理考点_第1页
1/13
安全生产管理考点_第2页
2/13
安全生产管理考点_第3页
3/13
第1页共13页编号:时间:2021年x月x日书山有路勤为径,学海无涯苦作舟页码:第1页共13页2011安全工程师《安全生产管理》要点总结195条1、3E原则:工程技术对策、教育对策、管理对策防止事故发生。2、反馈原则认为反馈是控制过程中对控制机构的反作用。错误:监督原则认为为使安全生产法得到落实应设立安全生产监督管理部门。3、动态相关性原则告诉我们:如果管理系统的各要素都处于静止状态,就不会发生事故。4、安全生产是为了使生产过程在符合物质条件和工作秩序下进行,防止发生人身伤亡和财产损失等生产事故,消除或控制危险有害因素,保障人身安全与健康,设备和设施免受损坏,环境免遭破坏的总称。5、要做到安全第一,就必须实行安全优先的原则。6、我国现行工伤事故统计中,按导致事故发生的原因工伤事故分20类。7、安全和危险均是相对的概念8、安全管理必须要有强大的动力,并正确应用动力,从而激发人们保障自身和集体安全的意识,自觉积极地搞好安全生产工作。这种管理原则是人本原则中的“激励原则”9、海因希里法则事故后果为严重伤害、轻微伤害和无伤害的事故件数之比为1:29:30010、危险源的构成要素有:潜在危险性、存在条件、触发条件。11、海因希里因果连锁理论认为企业安全工作的中心是防止人的不安全行为、消防物的不安全状态。12、安全生产检查的方法:仪器检查法、常规检查法、安全检查表法。13、股份制企业合资企业安全生产投入资金由董事会保证。14、单位对新职工应进行***48小时安全生产教育培训,危险性较大的行业和岗位教育培训时间不少于***48小时。15、安全检查五查“思想、管理、隐患、整改、事故处理”16、国家规定对非矿山企业强制性检查的项目:特种设备、作业场所有毒有害物质17、征收工伤保险费实行差别费率和浮动费率相结合是事故预防的主要机制。第2页共13页第1页共13页编号:时间:2021年x月x日书山有路勤为径,学海无涯苦作舟页码:第2页共13页18、常用的危险有害因素辨识方法有直观经验法和系统安全分析方法。19、特种作业的批准机构为20、职业病共10大类115种21、安全标志分四类:禁止、警告、命令、提示22、从长远观点来看,低成本高收益的预防措施是减少事故损失的关键。23、安全教育培训的方法:讲授法、实际操作演练法、案例研讨法、读书指导法、宣传娱乐法。24、劳动防护用品三证:生产许可证、产品合格证、安全鉴定证。25、编制安措计划原则:必要性和可行性、自力更生与勤俭节约、轻重缓急与统筹安排、领导和群众相结合。26、安措计划应与同年度的生产技术财务供销计划同时编制。总工审批、厂长下达。27、主要负责人培训内容:方针政策法律法规规章规程规范标准、安全生产管理基本知识方法与安全生产技术行业安全生产专业知识、重大事故防范应急救援措施调查处理方法重大危险源管理与应急救援预案编制原则、国内外先进安全生产管理经验、典型事故安全分析。矿危建48/16学时其他24/8时28、特种作业人员离开岗位6个月,需重新进行实际操作考试合格后上岗,特种作业操作资格证书每两年复审一次,连续工作10年经用人单位进行知识更新教育后每4年复审一次。29、安全检查的程序:策划-实施-分析-纠正。30、劳动保护用品选用原则:符合性、防护性、适用性、舒适性;用人单位责任:按法规选用、三证一书定点购买、教育、报废、制度档案31、使用劳保用品的一般要求:检查;不超限使用、合格产品、不能代替;按说明书使用32、安全评价包括安全预评价、安全验收评价、安全现状综合评价和专项安全评价。33、安全预评价根据建设项目可行性研究报告,内容:危险及有害因素识别、危险度评价和安全对策措施及建议。第3页共13页第2页共13页编号:时间:2021年x月x日书山有路勤为径,学海无涯苦作舟页码:第3页共13页34、安全验收评价在建设项目竣工试生产运行正常后、正式投产前进行。设备设施装置实际运行状况检测考察找出项目投产后可能存在的危险有害因素,提出安全对策措施和建议。运用系统安全工程原理和方法。35、安全现状综合评价:针对某一单位总体或局部生产经营活动的安全现状进行评价。36、专项安全评价是针对某一活动或场所,存在的危险有...

1、当您付费下载文档后,您只拥有了使用权限,并不意味着购买了版权,文档只能用于自身使用,不得用于其他商业用途(如 [转卖]进行直接盈利或[编辑后售卖]进行间接盈利)。
2、本站所有内容均由合作方或网友上传,本站不对文档的完整性、权威性及其观点立场正确性做任何保证或承诺!文档内容仅供研究参考,付费前请自行鉴别。
3、如文档内容存在违规,或者侵犯商业秘密、侵犯著作权等,请点击“违规举报”。

碎片内容

安全生产管理考点

确认删除?
VIP
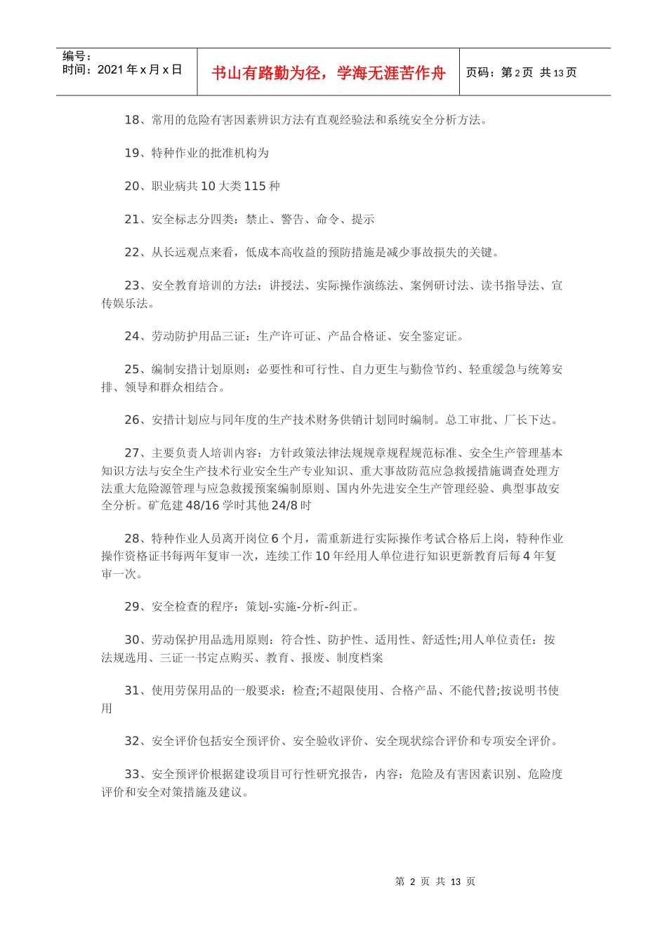
微信客服
  • 扫码咨询
会员Q群
  • 会员专属群点击这里加入QQ群
客服邮箱
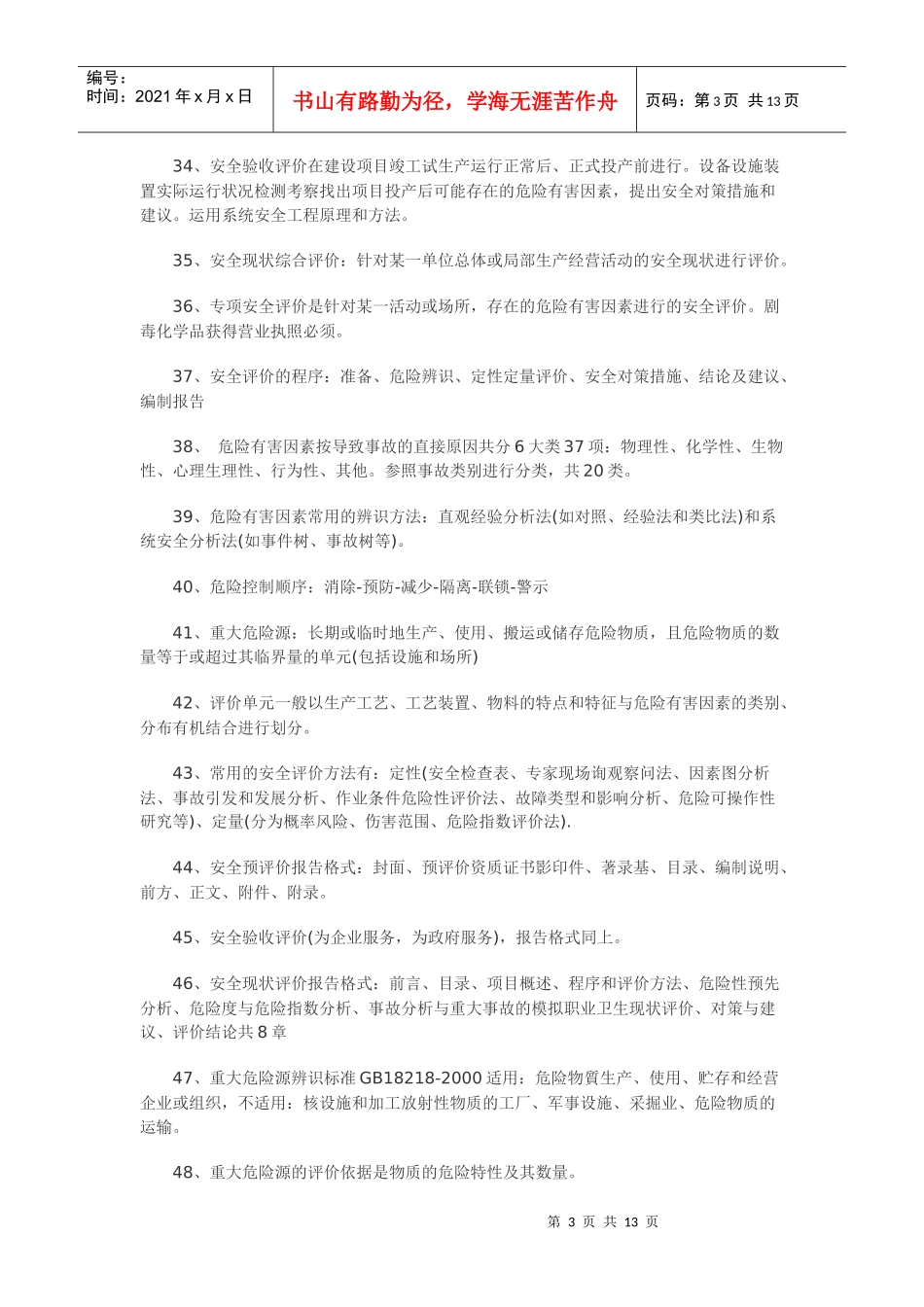
回到顶部