电脑桌面
添加小米粒文库到电脑桌面
安装后可以在桌面快捷访问

现代医学检验手册VIP免费

现代医学检验手册_第1页
1/14
现代医学检验手册_第2页
2/14
现代医学检验手册_第3页
3/14
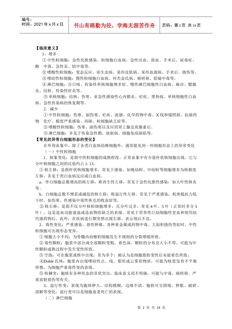
第1页共14页编号:时间:2021年x月x日书山有路勤为径,学海无涯苦作舟页码:第1页共14页血红蛋白测定【参考值(参考范围)】男:120~160g/L(12~16g/dl)女:110~150g/L(11~15g/dl)新生儿:170~200g/L(17~20g/dl)【临床意义】生理性增加:新生儿、高山居住者。病理性增加:真性红细胞增多症、代偿性红细胞增多症(如先天性心脏病、慢性肺脏疾病、脱水)。减少:各种贫血、白血病、产后、手术后、大量失血。白细胞计数【参考值(参考范围)】成人:(4~10)×109/L(4000~10000/μl)儿童:(5~12)×l09/L(5000~12000/μl)新生儿:(15~20)×109/L(15000~20000/μl)【临床意义】1.增加。①生理性:初生儿、妊娠末期、分娩期、经期、饭后、剧烈运动后、冷水浴后及极度恐惧与疼痛等。②病理性:大部分化脓性细菌所引起的炎症、尿毒症、严重烧伤、传染性单核细胞增多症、传染性淋巴细胞增多症、急性出血、组织损伤、大手术后、白血病等。2.减少:病毒感染、伤寒、副伤寒、黑热病、疟疾、再生障碍性贫血、极度严重感染、X线及镭照射、肿瘤化疗后、非白血性白血病等。白细胞分类计数【参考值(参考范围)】细胞类别成人中性粒细胞杆状核0.01~0.05分叶核0.50~0.70嗜酸性粒细胞0.005~0.05嗜硷性粒细胞0~0.01淋巴细胞0.20~0.40单核细胞0.03~0.08第2页共14页第1页共14页编号:时间:2021年x月x日书山有路勤为径,学海无涯苦作舟页码:第2页共14页【临床意义】1、增多①中性粒细胞:急性化脓感染、粒细胞白血病、急性出血、溶血、手术后、尿毒症、酸中毒、急性汞、铅中毒等。②嗜酸性粒细胞:变态反应、寄生虫病、某些皮肤病、某些血液病、手术后、烧伤等。③嗜硷性粒细胞:慢性粒细胞白血病、何杰金氏病、癌转移、铅铋中毒等。④淋巴细胞:百日咳、传染性单核细胞增多症、慢性淋巴细胞性白血病、麻诊、腮腺炎、结核、传染性肝炎等。⑤单核细胞:结核、伤寒、亚急性感染性心内膜炎、疟疾、黑热病、单核细胞性白血病、急性传染病的恢复期等。2.减少①中性粒细胞:伤寒、副伤寒、疟疾、流感、化学药物中毒、X线和镭照射、抗癌药物化疗、极度严重感染、再障、粒细胞缺乏症等。②嗜酸性粒细胞:伤寒、副伤寒以及应用肾上腺皮质激素后。③淋巴细胞:多见于传染急性期、放射病、细胞免疫缺陷等。【常见的异常白细胞形态的变化】在外周血象中,除了各类白血病幼稚细胞外,通常能见到一些细胞形态上的异常变化(一)中性粒细胞1.核象变化:是指中性粒细胞的成熟程度。正常血象中有少量杆状核细胞出现,它与分叶核细胞之间的比值约占1:13。①核左移:是指杆状核细胞增多,常见于感染。如晚幼粒、中幼粒等细胞增多为核极度左移,多见于类白血病反应或白血病。a.伴白细胞总数增高的核左移:称再生性左移,常见于急性化脓性感染,如大叶性肺炎等。b.白细胞总数不增甚或减低的核左移:称退行性左移,常见于严重感染,机体抵抗力低下时,如伤寒、伴感染中毒性休克的败血症等。②核右移:是指不仅分叶核粒细胞增多,且分叶过多,常见4叶、5叶(正常时多分3叶),这是造血功能衰退或造血物质缺乏的表现。常见于营养性巨幼细胞性贫血和使用抗代谢药物后。此外,在疾病进行期突然出现右移,表示预后不良。2.毒性变化:严重感染、恶性肿瘤、各种重金属或药物中毒、大面积烧伤等症时,中性粒细胞可出现形态变异。①细胞大小不均:为骨髓内幼稚粒细胞发生不规则的分裂增殖所致。②毒性颗粒:胞浆中部分或全部颗粒变粗,着色深,颗粒的分布及大小不等。可能为中性颗粒成熟过程中发生变性所致。③空泡:可在胞浆或核中出现,常为多个,被认为是细胞脂肪变性后未能着色所致。Dohle④氏体:胞浆内出现嗜硷性点、线、梨形或云雾状物质,可能为核浆发育不平衡所塾,为细胞严重毒性变的表现。⑤核棘突:胞核有各种形态的芽状突出,临床意义尚不明确,可能与中毒、癌转移、严重放射损伤等有关。3.退行性变:表现为胞体肿大,结构模糊,边缘不清。胞核可呈固缩、肿胀、破碎、溶解等变化,退行变可以是细胞衰老死亡的表现。(二)淋巴细胞第3页共14页第2页共14页编号:时间:2021年x月x日书山有路勤为径,学...

1、当您付费下载文档后,您只拥有了使用权限,并不意味着购买了版权,文档只能用于自身使用,不得用于其他商业用途(如 [转卖]进行直接盈利或[编辑后售卖]进行间接盈利)。
2、本站所有内容均由合作方或网友上传,本站不对文档的完整性、权威性及其观点立场正确性做任何保证或承诺!文档内容仅供研究参考,付费前请自行鉴别。
3、如文档内容存在违规,或者侵犯商业秘密、侵犯著作权等,请点击“违规举报”。

碎片内容

现代医学检验手册

中小学教育精品资料+ 关注
实名认证
内容提供者

中小学教育资料,优质文档创作者

确认删除?
VIP
微信客服
  • 扫码咨询
会员Q群
  • 会员专属群点击这里加入QQ群
客服邮箱
回到顶部