电脑桌面
添加小米粒文库到电脑桌面
安装后可以在桌面快捷访问

炼油设备腐蚀与防护专题培训VIP免费

炼油设备腐蚀与防护专题培训_第1页
1/9
炼油设备腐蚀与防护专题培训_第2页
2/9
炼油设备腐蚀与防护专题培训_第3页
3/9
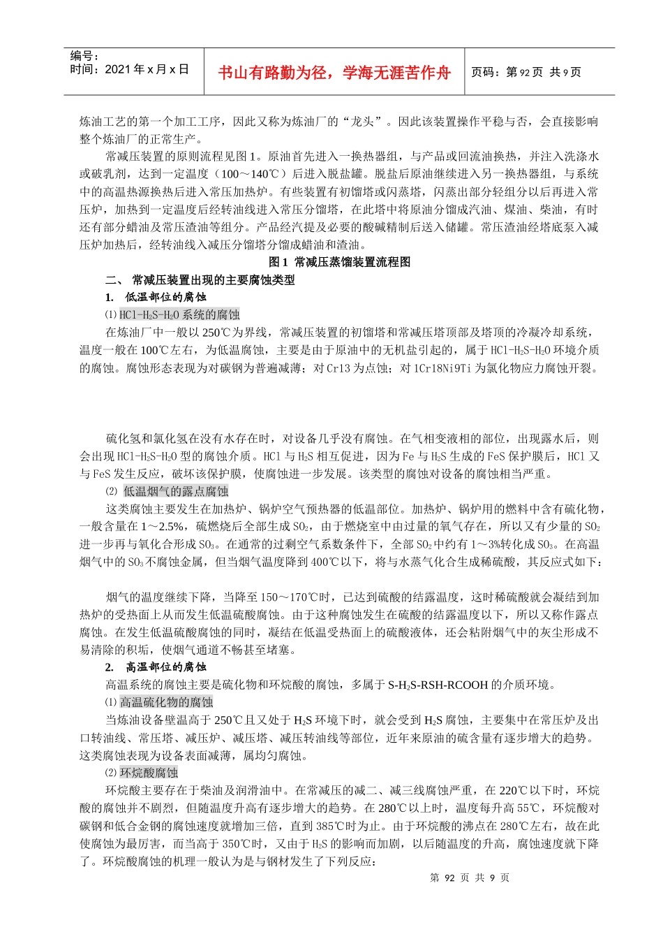
第90页共9页编号:时间:2021年x月x日书山有路勤为径,学海无涯苦作舟页码:第90页共9页更多企业学院:《中小企业管理全能版》183套讲座+89700份资料《总经理、高层管理》49套讲座+16388份资料《中层管理学院》46套讲座+6020份资料《国学智慧、易经》46套讲座《人力资源学院》56套讲座+27123份资料《各阶段员工培训学院》77套讲座+324份资料《员工管理企业学院》67套讲座+8720份资料《工厂生产管理学院》52套讲座+13920份资料《财务管理学院》53套讲座+17945份资料《销售经理学院》56套讲座+14350份资料《销售人员培训学院》72套讲座+4879份资料第91页共9页第90页共9页编号:时间:2021年x月x日书山有路勤为径,学海无涯苦作舟页码:第91页共9页炼油设备腐蚀与防护专题前面我们主要讲述了“金属腐蚀”的基本理论以及腐蚀防护的原则和方法。本部分主要结合我们的专业特点,利用前面所讲的基本理论,来分析探讨有关炼油厂中的腐蚀情况以及采用的相关防腐措施。炼油系统中的主要腐蚀介质炼油系统中的腐蚀介质主要来自于原油中的无机盐、硫化物、环烷酸、氮化物、微量金属元素以及石油开采和炼制过程中的各种添加剂等,在原油加工过程中,这些物质会变成或分解成为活性腐蚀介质腐蚀设备。1.无机盐类原油中的无机盐类主要有NaCl、MgCl2、CaCl2等,盐类的含量一般为(5~130)×10-6,其中NaCl约占75%、MgCl2约占15%、CaCl2约占10%左右,随原油产地的不同,Na、Mg、Ca盐的含量会有很大的差异。原油加工过程中,这些无机盐会水解成HCl腐蚀设备,发生水解的反应式如下:钠盐通常在蒸馏的情况下不会水解,但当原油中有环烷酸和某些金属元素存在时,在300℃以前就有可能水解成HCl。2.硫化物原油中存在的硫化物主要有硫化氢、硫醇、硫醚、二硫化物以及环状硫化物等。胜利油以及中东油的含硫量都非常高,原油加工的过程中,硫化物会受热分解成硫化氢而产生腐蚀,硫化氢的生成量主要是由总硫含量、硫的种类及温度等众多因素决定的,但硫化氢的生成量与总的硫含量不成正比。3.环烷酸环烷酸是一种存在于石油中的含饱和环状结构的有机酸,其通式为RCH2COOH,石油中的酸性化合物包括环烷酸、脂肪酸、以及酚类,而以环烷酸的含量最多,故一般称石油中的酸为环烷酸,因此石油中的酸是一种非常复杂的混合物,其分子量的差别很大,在180~700之间,又以300~400之间的居多,其沸点范围大约在177~343℃之间。4.氮化物原油中的氮化物主要有吡啶、吡咯及其衍生物。这些氮化物在常减压装置中很少分解,但在深度加工如焦化和催化裂化等装置中由于催化剂和温度的作用,则会分解为可挥发性的氨及氰化物,对设备产生腐蚀。5.其他腐蚀介质⑴氢在高温临氢设备以及与含水H2S溶液接触的设备中,会有加入氢和析出氢的过程。氢的存在能引起设备的氢损伤、氢脆、氢鼓泡、表面脱碳及氢腐蚀等。⑵有机溶剂炼油厂的气体脱硫和润滑油精制等过程中,均要用到某些有机溶剂,如糠醛、乙酰胺等。一般说来,这些有机溶剂对炼油厂的设备无腐蚀作用,但在生产过程中,有些有机溶剂能发生降解、聚合或氧化,产生某些腐蚀介质。常减压装置的腐蚀与防护一、常减压装置的工艺流程常减压蒸馏装置是将原油分馏成汽油、煤油、柴油、蜡油、渣油等组分的加工装置,因为是整个第92页共9页第91页共9页编号:时间:2021年x月x日书山有路勤为径,学海无涯苦作舟页码:第92页共9页炼油工艺的第一个加工工序,因此又称为炼油厂的“龙头”。因此该装置操作平稳与否,会直接影响整个炼油厂的正常生产。常减压装置的原则流程见图1。原油首先进入一换热器组,与产品或回流油换热,并注入洗涤水或破乳剂,达到一定温度(100~140℃)后进入脱盐罐。脱盐后原油继续进入另一换热器组,与系统中的高温热源换热后进入常压加热炉。有些装置有初馏塔或闪蒸塔,闪蒸出部分轻组分以后再进入常压炉,加热到一定温度后经转油线进入常压分馏塔,在此塔中将原油分馏成汽油、煤油、柴油,有时还有部分蜡油及常压渣油等组分。产品经汽提及必要的酸碱精制后送入储罐。常压渣油经塔底泵入减压炉加热后,经转油线入减压分馏塔分馏成蜡油和渣油。图1常减压蒸馏装置流...

1、当您付费下载文档后,您只拥有了使用权限,并不意味着购买了版权,文档只能用于自身使用,不得用于其他商业用途(如 [转卖]进行直接盈利或[编辑后售卖]进行间接盈利)。
2、本站所有内容均由合作方或网友上传,本站不对文档的完整性、权威性及其观点立场正确性做任何保证或承诺!文档内容仅供研究参考,付费前请自行鉴别。
3、如文档内容存在违规,或者侵犯商业秘密、侵犯著作权等,请点击“违规举报”。

碎片内容

炼油设备腐蚀与防护专题培训

您可能关注的文档

中小学文库+ 关注
实名认证
内容提供者

精品资料应用尽有

确认删除?
VIP
微信客服
  • 扫码咨询
会员Q群
  • 会员专属群点击这里加入QQ群
客服邮箱
回到顶部