电脑桌面
添加小米粒文库到电脑桌面
安装后可以在桌面快捷访问

墙体保温材料经济分析报告VIP免费

墙体保温材料经济分析报告_第1页
1/6
墙体保温材料经济分析报告_第2页
2/6
墙体保温材料经济分析报告_第3页
3/6
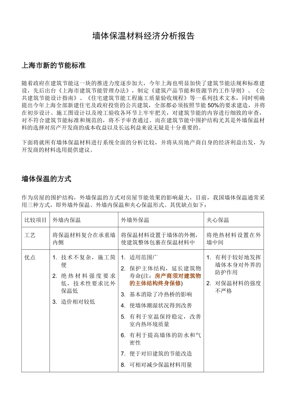
墙体保温材料经济分析报告上海市新的节能标准随着政府在建筑节能这一块的推进力度逐步加大,今年上海也明显加快了建筑节能法规和标准建设,先后出台《上海市建筑节能管理办法》,制定《建筑产品节能和资源节约工作导则》、《公共建筑节能设计指南》、《住宅建筑节能工程施工质量验收规程》等一系列技术文本,同时明确提出今年上海全部新建住宅及政府投资的公共建筑,全部都必须按照节能50%的要求建造,并将在初步设计、施工图设计以及竣工验收各环节上牢牢把关,对建筑节能的内容进行细致的审查,对不符合建筑节能标准和规范的,将不予审查通过。而在建筑节能中围护结构尤其是外墙保温材料的选择对房产开发商的成本收益以及长远利益来说无疑是十分重要的。下面将就所有墙体保温材料进行系统全面的分析比较,并将从房地产商自身的经济利益出发,为开发商的材料选用提供建议。墙体保温的方式作为房屋的围护结构,外墙保温的方式对房屋节能效果的影响最大,目前,我国墙体保温通常采用三种方式,即外墙外保温、外墙内保温和夹心保温形式。其优缺点如下:比较项目外墙内保温外墙外保温夹心保温工艺将保温材料复合在承重墙内侧将保温材料设置于墙体的外侧,使建筑整体包裹在保温材料中将绝热材料设置在外墙中间优点1.技术不复杂,施工简便2.绝热材料强度要求低,技术性要求比外保温低3.造价相对较低1.适用范围广2.保护主体结构,延长建筑物寿命(注:房产商须对建筑物的主体结构终身保修)3.基本消除了冷热桥的影响4.使墙体潮湿状况得到改善5.有利于室温保持稳定,改善室内热环境质量6.有利于提高墙体的防水和气密性7.便于对旧建筑的节能改造8.可相对减少保温材料用量1.有利于较好地发挥墙体本身对外界的防护作用2.对保温材料的强度不严格9.增加房屋使用面积缺点1.难以避免冷热桥的产生。墙体内表面易产生结露、潮湿、甚至发霉现象2.防水和气密性差3.不利于建筑维护结构的保护4.内保温板材出现裂缝是一种普遍现象5.易在小业主入住后的家装中被破坏,致使实际保温效果下降1.因保温层在墙体外侧,所处环境恶劣,对保温体系各材料品质要求较严格2.要求的配套材料及彼此相容性好3.对保温系统的耐侯性和耐久性提出了较高的要求4.施工难度大,要有素质较好的施工队伍和技术支持1.易产生热桥2.内部易形成空气对流3.施工相对困难4.墙体裂缝不易控制5.抗震性差6.内外侧墙体受热差异导致墙体不能同步形变,增加结构的不稳定性从以上比较中可以看出,无论是从保温的效果还是从经济效益上看,采用外墙外保温有着其它保温方式不可比拟的优点,正因为如此,国家在一步步提高节能标准的同时也一再要求各地推进外墙外保温的节能方式。如上海在去年召开的政府节能工作会议中就已经明确提出推行外墙外保温的围护结构保温工艺。暨外墙外保温是最佳的保温方式那么外墙外保温材料中又有哪些产品,其中哪种产品是最佳的保温产品呢?对外墙外保温材料的一般要求要选择好的外墙外保温材料,最为重要的就是要对材料的性能进行优选,作为外墙外保温材料,要从以下几个指标进行考量:①、导热系数低,热稳定性能好②、憎水性好、透气性强,能有效避免水蒸气迁移过程中出现墙体内部的结露现象③、应该具有化学的和物理的稳定性,耐冻融、耐曝晒、抗风化、抗降解,耐老化性能高,即要求有良好的耐侯性。④、基层变形适应性强,各层材料逐层渐变,能够及时传递和释放变形应力,当主体结构产生正常变形时(收缩、徐变、膨胀等),外墙外保温体系应不至于产生裂纹或者开裂。⑤、柔性强度相适应,抗冲击能力强,在经受一般性偶然或者故意的碰撞时,面层不至于开裂或者穿孔⑥、易于检修及维修常用外墙外保温材料比较目前国内建筑工程通常采用的外墙外保温材料有:聚苯板(EPS板或XPS板)、保温砂浆类(胶粉聚苯颗粒保温浆料)和聚氨酯类材料。1、聚苯板类聚苯板类保温材料包括膨胀聚苯板(EPS)和挤塑聚苯板(XPS)两种:膨胀聚苯板(EPS)保温效果较好(导热系数:0.041W/M.K),容重较轻(15-25kg/m3),价格相对便宜,强度稍低(0.1-0.15MPa),但长期耐湿性差,主要用于墙体的保温隔热。挤塑聚苯板(XPS)的突出特点是自身抗压抗拉强度高(0.25...

1、当您付费下载文档后,您只拥有了使用权限,并不意味着购买了版权,文档只能用于自身使用,不得用于其他商业用途(如 [转卖]进行直接盈利或[编辑后售卖]进行间接盈利)。
2、本站所有内容均由合作方或网友上传,本站不对文档的完整性、权威性及其观点立场正确性做任何保证或承诺!文档内容仅供研究参考,付费前请自行鉴别。
3、如文档内容存在违规,或者侵犯商业秘密、侵犯著作权等,请点击“违规举报”。

碎片内容

墙体保温材料经济分析报告

起跑线书城+ 关注
实名认证
内容提供者

热爱教学事业,对互联网知识分享很感兴趣

确认删除?
VIP
微信客服
  • 扫码咨询
会员Q群
  • 会员专属群点击这里加入QQ群
客服邮箱
回到顶部