电脑桌面
添加小米粒文库到电脑桌面
安装后可以在桌面快捷访问

全国自考会计制度设计真题VIP专享VIP免费

全国自考会计制度设计真题_第1页
1/6
全国自考会计制度设计真题_第2页
2/6
全国自考会计制度设计真题_第3页
3/6
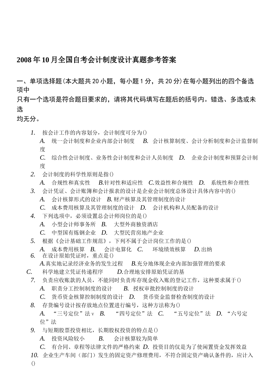
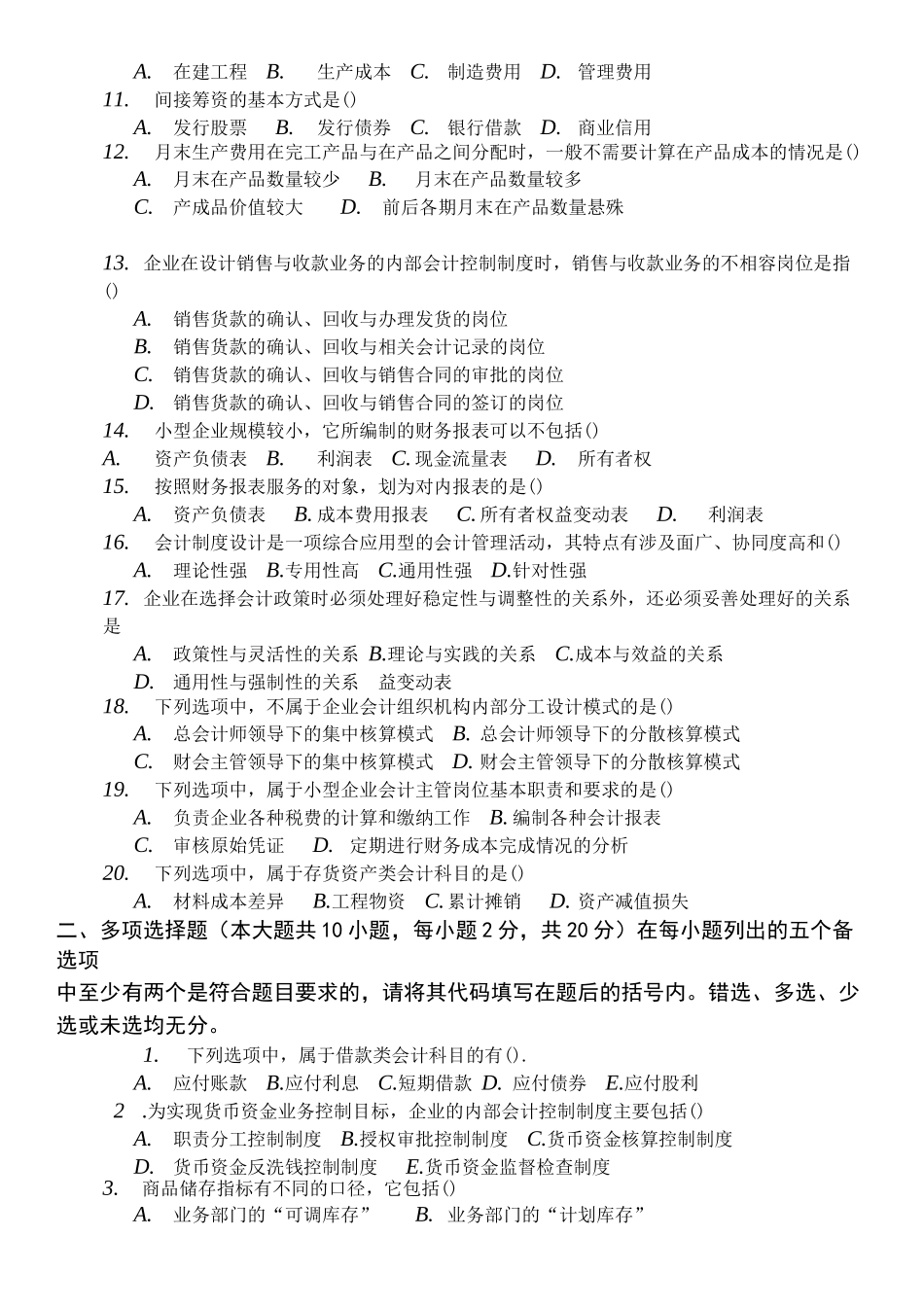
2008年10月全国自考会计制度设计真题参考答案一、单项选择题(本大题共20小题,每小题1分,共20分)在每小题列出的四个备选项中只有一个选项是符合题目要求的,请将其代码填写在题后的括号内。错选、多选或未选均无分。1.按会计工作的内容划分,会计制度可分为()A.统一会计制度和企业内部会计制度B.会计核算制度、会计分析制度和会计监督制度C.综合性会计制度、业务性会计制度和会计人员制度D.企业会计制度和预算会计制度2.会计制度的科学性原则是指()A.合规性和真实性B.针对性和适应性C.效益性和合规性D.系统性和合理性3.会计凭证、会计账簿和会计报表的设计是企业会计制度总体设计具体内容中的()A.会计核算形式的设计B.财产核算及其管理制度的设计C.成本费用核算及其管理制度的设计D.会计机构和人员配备的设计4.下列选项中,必须设置总会计师岗位的是()A.小型会计师事务所B.大型外商独资酒店C.中型国有炼钢企业D.大型民营房地产企业5.根据《会计基础工作规范》,下列不属于会计岗位工作的是()A.成本费用核算B.会计电算化C.环境绩效核算D.出纳6.在设计原始凭证时,重点是()A.真实地记录经济业务的发生过程B.充分地体现企业内部加强管理的要求C.科学地建立凭证传递程序D.合理地安排原始凭证的基7.负责应收账款的人员,不能同时负责库存现金收入账的登记工作,这种要求属于()A.职责分工控制制度的设计B.授权审批控制制度的设计C.货币资金核算控制制度的设计D.货币资金监督检查制度的设计8.存货编号设计按存放地点位置进行编号,这种方法称为()A.“三号定位”法vB.“四号定位”法C.“五号定位”法D.“六号定位”法9.与短期股票投资相比,长期股权投资的特点是()A.投资风险较小B.会计核算较为简单C.有合同、章程等法律文件的严格约束D.投资目的仅是为了使闲置资金发挥效益10.企业生产车间(部门)发生的固定资产修理费用,不符合固定资产确认条件的,应计入()A.在建工程B.生产成本C.制造费用D.管理费用11.间接筹资的基本方式是()A.发行股票B.发行债券C.银行借款D.商业信用12.月末生产费用在完工产品与在产品之间分配时,一般不需要计算在产品成本的情况是()A.月末在产品数量较少B.月末在产品数量较多C.产成品价值较大D.前后各期月末在产品数量悬殊13.企业在设计销售与收款业务的内部会计控制制度时,销售与收款业务的不相容岗位是指()A.销售货款的确认、回收与办理发货的岗位B.销售货款的确认、回收与相关会计记录的岗位C.销售货款的确认、回收与销售合同的审批的岗位D.销售货款的确认、回收与销售合同的签订的岗位14.小型企业规模较小,它所编制的财务报表可以不包括()A.资产负债表B.利润表C.现金流量表D.所有者权15.按照财务报表服务的对象,划为对内报表的是()A.资产负债表B.成本费用报表C.所有者权益变动表D.利润表16.会计制度设计是一项综合应用型的会计管理活动,其特点有涉及面广、协同度高和()A.理论性强B.专用性高C.通用性强D.针对性强17.企业在选择会计政策时必须处理好稳定性与调整性的关系外,还必须妥善处理好的关系是A.政策性与灵活性的关系B.理论与实践的关系C.成本与效益的关系D.通用性与强制性的关系益变动表18.下列选项中,不属于企业会计组织机构内部分工设计模式的是()A.总会计师领导下的集中核算模式B.总会计师领导下的分散核算模式C.财会主管领导下的集中核算模式D.财会主管领导下的分散核算模式19.下列选项中,属于小型企业会计主管岗位基本职责和要求的是()A.负责企业各种税费的计算和缴纳工作B.编制各种会计报表C.审核原始凭证D.定期进行财务成本完成情况的分析20.下列选项中,属于存货资产类会计科目的是()A.材料成本差异B.工程物资C.累计摊销D.资产减值损失二、多项选择题(本大题共10小题,每小题2分,共20分)在每小题列出的五个备选项中至少有两个是符合题目要求的,请将其代码填写在题后的括号内。错选、多选、少选或未选均无分。1.下列选项中,属于借款类会计科目的有().A.应付账款B.应付利息C.短期借款D.应付债券E.应付股利2.为实现货币资金业务控制目标,企业的内部会计控制制度主要包括()A.职责分工控制制度B.授权审批控制制度C.货币资金核算控制制...

1、当您付费下载文档后,您只拥有了使用权限,并不意味着购买了版权,文档只能用于自身使用,不得用于其他商业用途(如 [转卖]进行直接盈利或[编辑后售卖]进行间接盈利)。
2、本站所有内容均由合作方或网友上传,本站不对文档的完整性、权威性及其观点立场正确性做任何保证或承诺!文档内容仅供研究参考,付费前请自行鉴别。
3、如文档内容存在违规,或者侵犯商业秘密、侵犯著作权等,请点击“违规举报”。

碎片内容

全国自考会计制度设计真题

确认删除?
VIP
微信客服
  • 扫码咨询
会员Q群
  • 会员专属群点击这里加入QQ群
客服邮箱
回到顶部