电脑桌面
添加小米粒文库到电脑桌面
安装后可以在桌面快捷访问

设备制造公司经理岗位说明书VIP免费

设备制造公司经理岗位说明书_第1页
1/2
设备制造公司经理岗位说明书_第2页
2/2
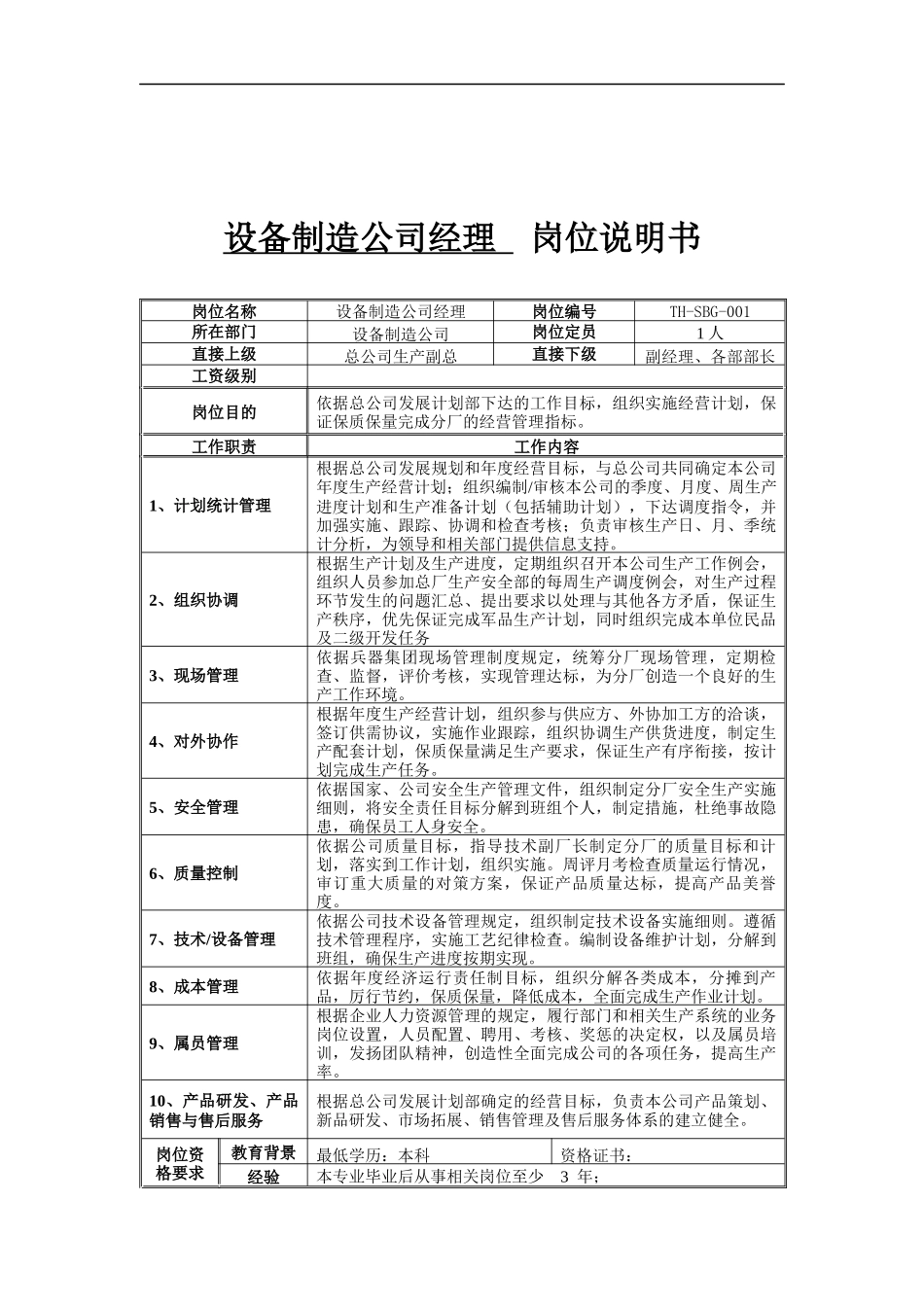
设备制造公司经理岗位说明书岗位名称设备制造公司经理岗位编号TH-SBG-001所在部门设备制造公司岗位定员1人直接上级总公司生产副总直接下级副经理、各部部长工资级别岗位目的依据总公司发展计划部下达的工作目标,组织实施经营计划,保证保质保量完成分厂的经营管理指标。工作职责工作内容1、计划统计管理根据总公司发展规划和年度经营目标,与总公司共同确定本公司年度生产经营计划;组织编制/审核本公司的季度、月度、周生产进度计划和生产准备计划(包括辅助计划),下达调度指令,并加强实施、跟踪、协调和检查考核;负责审核生产日、月、季统计分析,为领导和相关部门提供信息支持。2、组织协调根据生产计划及生产进度,定期组织召开本公司生产工作例会,组织人员参加总厂生产安全部的每周生产调度例会,对生产过程环节发生的问题汇总、提出要求以处理与其他各方矛盾,保证生产秩序,优先保证完成军品生产计划,同时组织完成本单位民品及二级开发任务3、现场管理依据兵器集团现场管理制度规定,统筹分厂现场管理,定期检查、监督,评价考核,实现管理达标,为分厂创造一个良好的生产工作环境。4、对外协作根据年度生产经营计划,组织参与供应方、外协加工方的洽谈,签订供需协议,实施作业跟踪,组织协调生产供货进度,制定生产配套计划,保质保量满足生产要求,保证生产有序衔接,按计划完成生产任务。5、安全管理依据国家、公司安全生产管理文件,组织制定分厂安全生产实施细则,将安全责任目标分解到班组个人,制定措施,杜绝事故隐患,确保员工人身安全。6、质量控制依据公司质量目标,指导技术副厂长制定分厂的质量目标和计划,落实到工作计划,组织实施。周评月考检查质量运行情况,审订重大质量的对策方案,保证产品质量达标,提高产品美誉度。7、技术/设备管理依据公司技术设备管理规定,组织制定技术设备实施细则。遵循技术管理程序,实施工艺纪律检查。编制设备维护计划,分解到班组,确保生产进度按期实现。8、成本管理依据年度经济运行责任制目标,组织分解各类成本,分摊到产品,厉行节约,保质保量,降低成本,全面完成生产作业计划。9、属员管理根据企业人力资源管理的规定,履行部门和相关生产系统的业务岗位设置,人员配置、聘用、考核、奖惩的决定权,以及属员培训,发扬团队精神,创造性全面完成公司的各项任务,提高生产率。10、产品研发、产品销售与售后服务根据总公司发展计划部确定的经营目标,负责本公司产品策划、新品研发、市场拓展、销售管理及售后服务体系的建立健全。岗位资格要求教育背景最低学历:本科资格证书:经验本专业毕业后从事相关岗位至少3年;非本专业毕业后从事相关岗位至少5年岗位技能要求专业知识企业管理知识,机械加工设备、市场营销相关知识;业务了解范围了解生产分厂部件性能、作用,生产工作流程,上下工序要求,生产准备需求,公司经营目标,任务量,机械行业发展趋势,员工素质状况,人力资源需求。计算机应用计算机文字处理

1、当您付费下载文档后,您只拥有了使用权限,并不意味着购买了版权,文档只能用于自身使用,不得用于其他商业用途(如 [转卖]进行直接盈利或[编辑后售卖]进行间接盈利)。
2、本站所有内容均由合作方或网友上传,本站不对文档的完整性、权威性及其观点立场正确性做任何保证或承诺!文档内容仅供研究参考,付费前请自行鉴别。
3、如文档内容存在违规,或者侵犯商业秘密、侵犯著作权等,请点击“违规举报”。

碎片内容

设备制造公司经理岗位说明书

中小学文库+ 关注
实名认证
内容提供者

精品资料应用尽有

确认删除?
VIP
微信客服
  • 扫码咨询
会员Q群
  • 会员专属群点击这里加入QQ群
客服邮箱
回到顶部