电脑桌面
添加小米粒文库到电脑桌面
安装后可以在桌面快捷访问

(5月黄金档)高考生物 冲刺秘籍 第五讲 遗传、变异和生物的进化VIP免费

(5月黄金档)高考生物 冲刺秘籍 第五讲 遗传、变异和生物的进化_第1页
1/18
(5月黄金档)高考生物 冲刺秘籍 第五讲 遗传、变异和生物的进化_第2页
2/18
(5月黄金档)高考生物 冲刺秘籍 第五讲 遗传、变异和生物的进化_第3页
3/18
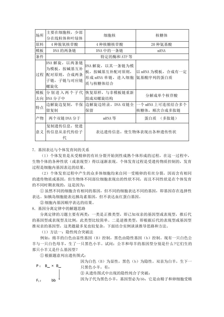
(5月黄金档)2013高考生物冲刺秘籍第五讲遗传、变异和生物的进化一、高考展望在近几年的高考中,本专题内容所占的分量很重,属于重点考查内容。本专题考查的重点是以填空题的形式考查遗传学的基本概念及其辨析、遗传的基本原理等,以简答题的形式综合考查遗传学知识的实际运用、实验设计与分析等。在复习中应关注以下热点问题的复习:(1)验证DNA是遗传物质的思路与方法(2)DNA分子的结构与复制、基因对生物性状的控制过程以及结合真、原核生物基因的结构弄清DNA、mRNA、tRNA、氨基酸等之间的关系和计算。(3)遗传基本规律的实质及实践运用。常见人类遗传病的遗传图解的书写、分析及计算。(4)各种育种方式的方法、原理及流程设计。(5)细胞质遗传的特点及其物质基础。(6)自然选择学说的主要内容及相互关系、现代生物进化理论对该学说的发展与完善,基因频率的计算、隔离与物种形成间的关系。二、考点透析1.DNA是遗传物质的经典实验中的思路与方法(1)思路:验证DNA是遗传物质的两个经典实验:肺炎双球菌转化实验和噬菌体侵染细菌实验的实验思路基本相同,既将双球菌或噬菌体的DNA与其他化学成分(特别是蛋白质)分离,然后用各种成分分别单独用于转化实验或侵染实验,观察各自的遗传功能。(2)方法:两个经典实验的思路虽基本相同,但采用的方法有所不同。在肺炎双球菌转化实验中,是采用直接分离法,即真正将S型菌的DNA与其他成分分离,然后用每种单一成分与R型菌混合,做体外转化实验。在噬菌体侵染细菌实验中,是采用放射性同位素标记法,间接将DNA与其他成分分离。(3)引申:RNA是遗传物质的验证思路:与上述两个实验相同,即可将RNA与其他成分分离,单独研究各自的遗传功能。实验验证示例:①→烟草花叶病毒+烟草烟草花叶病②分离烟草花叶病毒成分,单独侵染细菌Ⅰ.烟草花叶病毒RNA→+烟草烟草花叶病Ⅱ→.烟草花叶病毒蛋白质+烟草烟草正常其中Ⅰ、Ⅱ形成对照2.碱基互补配对原则及其拓展(1)碱基互补配对原则是指在DNA分子形成碱基对时,A一定与T配对,G一定与c配对的一一对应关系。该原则是核酸中碱基数量计算的基础。根据碱基互补配对原则,可推知多条用于碱基计算的规律。(2)碱基互补配对原则的一般规律规律一:一个双链DNA分子中,A=T、C=G、A+G=C+T,即嘌呤碱基总数等于嘧啶碱基总数。规律二:在双链DNA分子中,互补的两碱基和(A+T或C+G)占全部碱基的比等于其任何一条单链中该种碱基比例的比值,且等于其转录形A1A2G1C2T2T1G2C1DNAmRNAAˊTˊGˊCˊ12成的mRNA中该种比例的比值。如图所示,上述规律可表示为(以DNA分子的一条链2为模板转录形成mRNA):(A1+A2+T1+T2)/(A1+A2+T1+T2+G1+G2+C1+C2)=(A1+T1)/(A1+T1+G1+C1)=(A2+T2)/(A2+T2+G2+C2)=(Aˊ+Tˊ)/(Aˊ+Tˊ+Gˊ+Cˊ)或:(G1+G2+C1+C2)/(A1+A2+T1+T2+G1+G2+C1+C2)=(G1+C1)/(A1+T1+G1+C1)=(G2+C2)/(A2+T2+G2+C2)=(Aˊ+Tˊ)/(Aˊ+Tˊ+Gˊ+Cˊ)规律三:DNA分于一条链中的(A+G)/(C+T)比值的倒数等于其互补链中该种碱基的比值。即如图:(A1+G1)/(C1+T1)=(C2+T2)/(A2+G2)规律四:DNA分子一条链中的(A+T)/(G+C)比值等于其互补链和整个DNA分子中该种比例的比值。即如图:(A1+T1)/(G1+C1)=(A2+T2)/(G2+C2)=(A1+A2+T1+T2)/G1+G2+C1+C2)3.DNA的复制(1)复制的时间:体细胞有丝分裂的间期,原始生殖细胞减数分裂第一次分裂的间期(DNA→DNA)。(2)复制的条件:——模板亲代DNA分子的2条脱氧核苷酸单链分别作为模板——原料4中脱氧核苷酸——能量ATP供能——酶解旋酶、DNA聚合酶等(3)过程:边解旋边复制特点:半保留复制4.真、原核细胞的基因结构的比较相同点:均有编码区和起调控作用的非编码区。不同点:原核细胞的基因中编码区是连续的,无外显子和内含子之分;真核细胞的基因中编码区是不连续的,分为能编码蛋白质的外显子和不能编码蛋白质的内含子。特别提醒:在真核生物中,DNA、mRNA的碱基数及蛋白质的氨基酸数之间6∶3∶1的数量关系中,DNA片...

1、当您付费下载文档后,您只拥有了使用权限,并不意味着购买了版权,文档只能用于自身使用,不得用于其他商业用途(如 [转卖]进行直接盈利或[编辑后售卖]进行间接盈利)。
2、本站所有内容均由合作方或网友上传,本站不对文档的完整性、权威性及其观点立场正确性做任何保证或承诺!文档内容仅供研究参考,付费前请自行鉴别。
3、如文档内容存在违规,或者侵犯商业秘密、侵犯著作权等,请点击“违规举报”。

碎片内容

(5月黄金档)高考生物 冲刺秘籍 第五讲 遗传、变异和生物的进化

您可能关注的文档

确认删除?
VIP
微信客服
  • 扫码咨询
会员Q群
  • 会员专属群点击这里加入QQ群
客服邮箱
回到顶部