电脑桌面
添加小米粒文库到电脑桌面
安装后可以在桌面快捷访问

中低收入户家庭补助项目VIP免费

中低收入户家庭补助项目_第1页
1/6
中低收入户家庭补助项目_第2页
2/6
中低收入户家庭补助项目_第3页
3/6
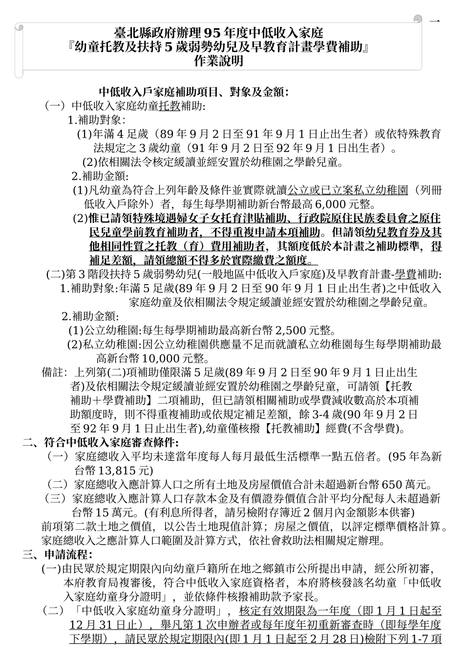
臺北縣政府辦理95年度中低收入家庭『幼童托教及扶持5歲弱勢幼兒及早教育計畫學費補助』作業說明一中低收入戶家庭補助項目、對象及金額:(一)中低收入家庭幼童托教補助:1.補助對象:(1)年滿4足歲(89年9月2日至91年9月1日止出生者)或依特殊教育法規定之3歲幼童(91年9月2日至92年9月1日出生者)。(2)依相關法令核定緩讀並經安置於幼稚園之學齡兒童。2.補助金額:(1)凡幼童為符合上列年齡及條件並實際就讀公立或已立案私立幼稚園(列冊低收入戶除外)者,每生每學期補助新台幣最高6,000元整。(2)惟已請領特殊境遇婦女子女托育津貼補助、行政院原住民族委員會之原住民兒童學前教育補助者,不得重複申請本項補助。但請領幼兒教育券及其他相同性質之托教(育)費用補助者,其額度低於本計畫之補助標準,得補足差額,請領總額不得多於實際繳費之額度。(二)第3階段扶持5歲弱勢幼兒(一般地區中低收入戶家庭)及早教育計畫-學費補助:1.補助對象:年滿5足歲(89年9月2日至90年9月1日止出生者)之中低收入家庭幼童及依相關法令規定緩讀並經安置於幼稚園之學齡兒童。2.補助金額:(1)公立幼稚園:每生每學期補助最高新台幣2,500元整。(2)私立幼稚園:因公立幼稚園供應量不足而就讀私立幼稚園每生每學期補助最高新台幣10,000元整。備註:上列第(二)項補助僅限滿5足歲(89年9月2日至90年9月1日止出生者)及依相關法令規定緩讀並經安置於幼稚園之學齡兒童,可請領【托教補助+學費補助】二項補助,但已請領相關補助或學費減收數高於本項補助額度時,則不得重複補助或依規定補足差額,餘3-4歲(90年9月2日至92年9月1日止出生者),幼童僅核撥【托教補助】經費(不含學費)。二、符合中低收入家庭審查條件:(一)家庭總收入平均未達當年度每人每月最低生活標準一點五倍者。(95年為新台幣13,815元)(二)家庭總收入應計算人口之所有土地及房屋價值合計未超過新台幣650萬元。(三)家庭總收入應計算人口存款本金及有價證券價值合計平均分配每人未超過新台幣15萬元。(有利息所得者,請另檢附存簿近2個月內金額影本供審)前項第二款土地之價值,以公告土地現值計算;房屋之價值,以評定標準價格計算。家庭總收入之應計算人口範圍及計算方式,依社會救助法相關規定辦理。三、申請流程:(一)由民眾於規定期限內向幼童戶籍所在地之鄉鎮市公所提出申請,經公所初審,本府教育局複審後,符合中低收入家庭資格者,本府將核發該名幼童「中低收入家庭幼童身分證明」,並依條件核撥補助款予家長。(二)「中低收入家庭幼童身分證明」,核定有效期限為一年度(即1月1日起至12月31日止),舉凡第1次申辦者或每年度年初重新審查時(即每學年度下學期),請民眾於規定期限內(即1月1日起至2月28日)檢附下列1-7項文件供審,資格符合者分2學期核撥(第2次請領時僅須證明就讀事實),如下年度欲再申請該項補助者,須重新檢具相關表件再行審核認定。(附件一【申請流程表】)P.3(1)臺北縣95年度中低收入家庭『幼童托教及扶持5歲弱勢幼兒及早教育計畫學費補助』(表件一)P.5(2)社會救助調查表(3)全戶戶籍謄本(4)全戶綜合所得納稅證明暨歸戶財產查詢清單(5)註冊繳費收據正本(6)領款收據及金融機構存簿封面影本(請與領款收據者相同)(表件二)P.6(7)印領清冊(表件三)P.7(三)若民眾未於當年度年初規定時限內提出申請者,則請於當年度第2次核撥時,於規定期限內(即9月1日至9月30日)向幼童戶籍所在地之鄉鎮市公所提出申請並檢具上項說明三、(二)中所列(1-7項)證明文件供審,並各鄉鎮市公□所承辦人在申請表上未申辦(第1次新申請)處打v,符合資格者仍核發當年度「中低收入家庭幼童身分證明」,但僅適用1次,如下年度欲再申請該項補助者,須重新檢具相關表件再行審核認定。(四)本(95)年度已申辦並經審查符合中低托教補助資格者:1.即95學年度優先入園及已請領94學年度第2學期托教補助者,不須再重新資格審查。2.請□各鄉鎮市公所承辦人在申請表上已申辦處打v,並註明該幼童已核定日期及文號。3.僅須檢附下列1-4項文件證明就讀事實,並向該幼童戶籍所在地之鄉鎮市公所申請,如經鄉鎮市公所初審通過後,再送本府教育局辦理複審作業。(1)臺北...

1、当您付费下载文档后,您只拥有了使用权限,并不意味着购买了版权,文档只能用于自身使用,不得用于其他商业用途(如 [转卖]进行直接盈利或[编辑后售卖]进行间接盈利)。
2、本站所有内容均由合作方或网友上传,本站不对文档的完整性、权威性及其观点立场正确性做任何保证或承诺!文档内容仅供研究参考,付费前请自行鉴别。
3、如文档内容存在违规,或者侵犯商业秘密、侵犯著作权等,请点击“违规举报”。

碎片内容

中低收入户家庭补助项目

墨香书阁+ 关注
实名认证
内容提供者

热爱教学事业,对互联网知识分享很感兴趣

确认删除?
VIP
微信客服
  • 扫码咨询
会员Q群
  • 会员专属群点击这里加入QQ群
客服邮箱
回到顶部