电脑桌面
添加小米粒文库到电脑桌面
安装后可以在桌面快捷访问

酒店会所。客房业务。使用手册VIP免费

酒店会所。客房业务。使用手册_第1页
1/14
酒店会所。客房业务。使用手册_第2页
2/14
酒店会所。客房业务。使用手册_第3页
3/14
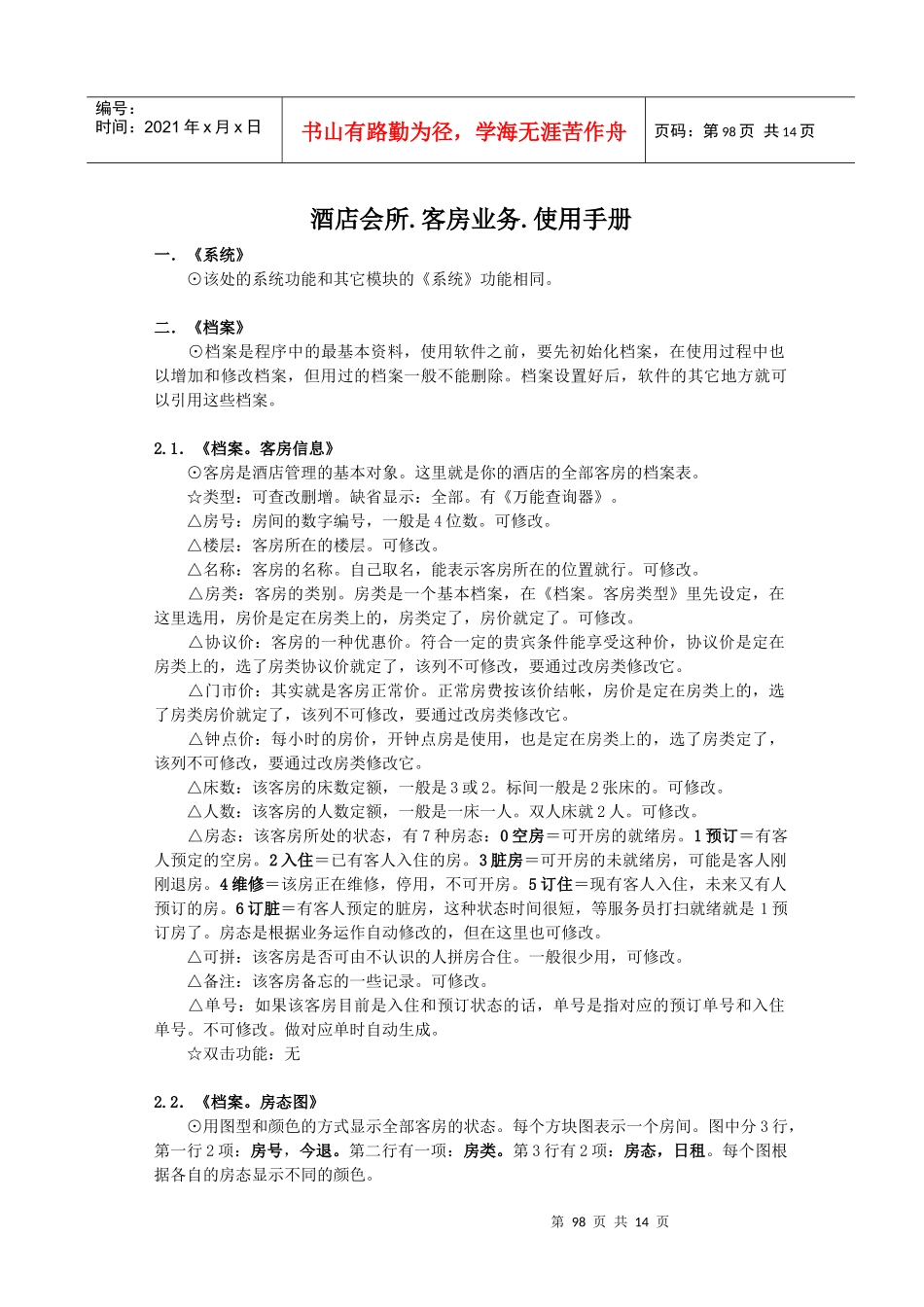
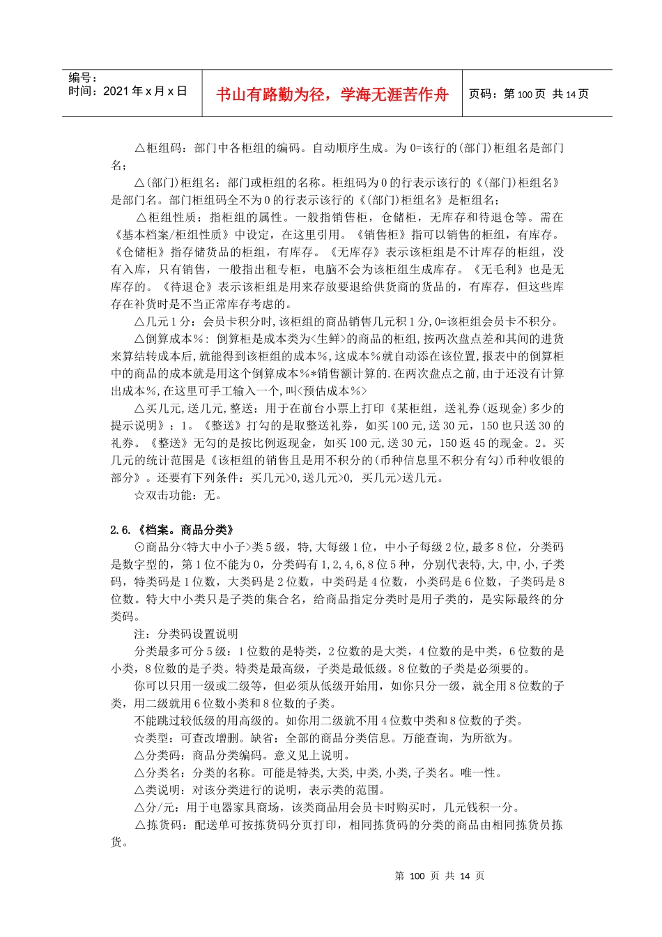
第98页共14页编号:时间:2021年x月x日书山有路勤为径,学海无涯苦作舟页码:第98页共14页酒店会所.客房业务.使用手册一.《系统》⊙该处的系统功能和其它模块的《系统》功能相同。二.《档案》⊙档案是程序中的最基本资料,使用软件之前,要先初始化档案,在使用过程中也以增加和修改档案,但用过的档案一般不能删除。档案设置好后,软件的其它地方就可以引用这些档案。2.1.《档案。客房信息》⊙客房是酒店管理的基本对象。这里就是你的酒店的全部客房的档案表。☆类型:可查改删增。缺省显示:全部。有《万能查询器》。△房号:房间的数字编号,一般是4位数。可修改。△楼层:客房所在的楼层。可修改。△名称:客房的名称。自己取名,能表示客房所在的位置就行。可修改。△房类:客房的类别。房类是一个基本档案,在《档案。客房类型》里先设定,在这里选用,房价是定在房类上的,房类定了,房价就定了。可修改。△协议价:客房的一种优惠价。符合一定的贵宾条件能享受这种价,协议价是定在房类上的,选了房类协议价就定了,该列不可修改,要通过改房类修改它。△门市价:其实就是客房正常价。正常房费按该价结帐,房价是定在房类上的,选了房类房价就定了,该列不可修改,要通过改房类修改它。△钟点价:每小时的房价,开钟点房是使用,也是定在房类上的,选了房类定了,该列不可修改,要通过改房类修改它。△床数:该客房的床数定额,一般是3或2。标间一般是2张床的。可修改。△人数:该客房的人数定额,一般是一床一人。双人床就2人。可修改。△房态:该客房所处的状态,有7种房态:0空房=可开房的就绪房。1预订=有客人预定的空房。2入住=已有客人入住的房。3脏房=可开房的未就绪房,可能是客人刚刚退房。4维修=该房正在维修,停用,不可开房。5订住=现有客人入住,未来又有人预订的房。6订脏=有客人预定的脏房,这种状态时间很短,等服务员打扫就绪就是1预订房了。房态是根据业务运作自动修改的,但在这里也可修改。△可拼:该客房是否可由不认识的人拼房合住。一般很少用,可修改。△备注:该客房备忘的一些记录。可修改。△单号:如果该客房目前是入住和预订状态的话,单号是指对应的预订单号和入住单号。不可修改。做对应单时自动生成。☆双击功能:无2.2.《档案。房态图》⊙用图型和颜色的方式显示全部客房的状态。每个方块图表示一个房间。图中分3行,第一行2项:房号,今退。第二行有一项:房类。第3行有2项:房态,日租。每个图根据各自的房态显示不同的颜色。第99页共14页第98页共14页编号:时间:2021年x月x日书山有路勤为径,学海无涯苦作舟页码:第99页共14页☆类型:可查,不可改删增。缺省显示:全部客房。△房号,房类,房态:2.1,中已介绍。△今退:如果显示《今退》,表示该房今天要退房。空白表示今天不退房。△日租:显示日租或钟点,表示该房现在是日租房还是钟点房。☆双击空白处,可以设置总图每行的房间数。先弹出确认窗口,点《确定》再要求输入列数(就是每行的房间数)。输完列数,房态图就按新的列数重新显示了。2.3.《档案。客房类型》⊙给客房分类,便于给客房定价,同种类型的客房,房价是一样的。☆类型:可查改删增。缺省显示:全部的客房类型。很少,不需查询。△编码:客房类型的编码。是数字型,不用输,增加行时自动按顺序生成。△房类名:客房类型的名称。如标准房,豪华房,总统套房等。可修改。△协议价,门市价,钟点价:2.1,中已介绍。☆双击功能:无。2.4.《档案。员工用户》⊙凡要使用佳为软件的人,或不用佳为软件,但其名字需要出现在佳为软件中的人,都要在这登记输入。☆类型:可查改删增。缺省显示:本分店的全部员工用户。[基本]只显示没停用的员工(员工姓名前加*号表示停用)<扩展>能显示全部。有《万能查询器》△员工号:自动顺序生成,唯一指定员工。姓名为空时可修改。△姓名:是指员工的姓名;△分店:员工所在的分店。需在《连锁备份/连锁店档案》中设定,在这里引用。也指定该员工只能进入该分店的系统。如果该分店是总部的话,则该员工能进入全部分店的系统。总部由《佳为配置》中的总部号指定。△岗位...

1、当您付费下载文档后,您只拥有了使用权限,并不意味着购买了版权,文档只能用于自身使用,不得用于其他商业用途(如 [转卖]进行直接盈利或[编辑后售卖]进行间接盈利)。
2、本站所有内容均由合作方或网友上传,本站不对文档的完整性、权威性及其观点立场正确性做任何保证或承诺!文档内容仅供研究参考,付费前请自行鉴别。
3、如文档内容存在违规,或者侵犯商业秘密、侵犯著作权等,请点击“违规举报”。

碎片内容

酒店会所。客房业务。使用手册

确认删除?
VIP
微信客服
  • 扫码咨询
会员Q群
  • 会员专属群点击这里加入QQ群
客服邮箱
回到顶部