电脑桌面
添加小米粒文库到电脑桌面
安装后可以在桌面快捷访问

危险化学品安全标准化考核评价标准与职责划分VIP专享VIP免费

危险化学品安全标准化考核评价标准与职责划分_第1页
1/12
危险化学品安全标准化考核评价标准与职责划分_第2页
2/12
危险化学品安全标准化考核评价标准与职责划分_第3页
3/12
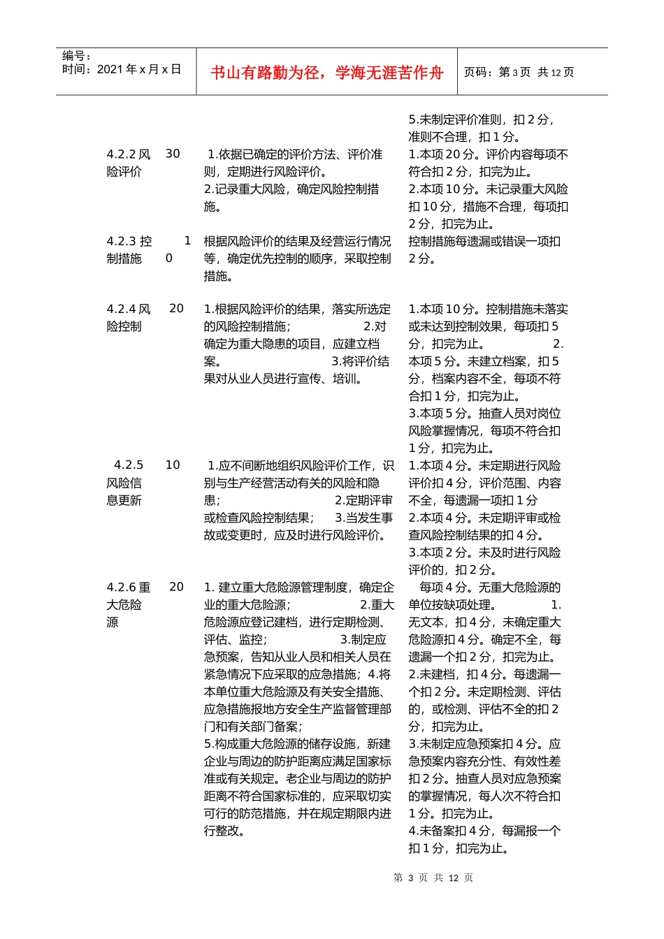
第1页共12页编号:时间:2021年x月x日书山有路勤为径,学海无涯苦作舟页码:第1页共12页危险化学品安全标准化考核评价标准及职责划分考核要素标准分标准内容检查考核与评分办法4.1负责人与责任(100)4.1.1负责人201.企业的主要负责人应明确其是本单位安全生产的第一责任人,落实安全生产基础工作和基层安全生产责任制;2.主要负责人作出文件化的安全承诺,并确保安全承诺转变为必需的资源支持;3.企业应实施安全标准化管理4.实施全员、全过程、全方位、全天候的安全管理和监督原则。每一项5分。1.主要负责人不清楚扣3分、未落实“双基”工作扣2分。2.无文件化承诺扣3分、未提供资源支持扣2分。3.未按本规范要求实施安全标准化管理扣5分。4.全员未参与到安全管理和监督工作中扣5分。抽查员工,每人次不符合扣1分,扣完为止。4.1.2方针目标101.制定文件化的安全生产方针和目标;2.安全生产方针和目标得到所有从业人员的贯彻落实;公众易于获得;3.签订各级组织的安全目标责任书;4.各级组织制定安全工作规划或计划,以保证安全生产方针和目标的有效完成;5.对目标的完成情况进行考核。每一项2分。1.未制定或不符合本规范要求扣2分。2.抽查员工,每人次不符合扣0.5分,扣完为止;公众不易于获得,扣1分。3.有文本,覆盖各级组织,缺少一个单位(部门)扣1分,扣完为止。第2页共12页第1页共12页编号:时间:2021年x月x日书山有路勤为径,学海无涯苦作舟页码:第2页共12页4.有文本,并落实。否则分别扣1分。5.未按时考核扣2分。4.1.3机构设置201.建立安全生产委员会或领导小组;2.设置安全生产管理机构或配备专职安全生产管理人员,健全安全管理网络;3.企业的主要负责人和安全生产管理人员应具备与本单位所从事的生产经营活动相适应的安全生产知识和管理能力;4.企业的主要负责人和安全生产管理人员经主管部门考核合格,取得安全资格证书。每一项5分。1.未建立或虚设扣5分。2.未设置安全生产管理机构或未配备专职安全生产管理人员,扣5分,安全管理网络不健全扣3分。3.知识与能力不适应扣5分。4.主要负责人无安全资格证书扣3分;安全生产管理人员无安全资格证书,一个扣2分,扣完为止。4.1.4职责301。明确各级管理人员及从业人员的安全职责。2。明确安全生产管理机构、各职能部门、各生产基层单位安全职责。3。建立安全责任考核制度,定期考核,予以奖惩。每一项10分。1.有文本,覆盖各级管理人员及从业人员,一处不符合扣1分;抽查人员对安全职责的了解情况,每人次不符合扣1分,扣完为止。2.有文本,覆盖所有单位和部门。缺少一个单位扣2分。现场抽查部门职责履行情况,一个部门不合格扣2分,扣完为止。3.无安全责任考核制度或未定期考核,扣10分。其他每项不符合扣1分。4.1.5安全生产投入201.建立安全投入保障制度,确定提取标准;2.建立安全费用台帐;3.安全费用专项用于安全生产;4.依法参加工伤社会保险,为从业人员缴纳工伤保险费。每一项5分。1.无制度或未确定提取标准,扣5分。2.未建立安全费用台帐扣5分,安全费用台帐不全,每项不符合扣2分,扣完为止。3.安全费用挪作他用的,扣5分。4.漏保一人扣1分,扣完为止。4.2风险管理(100)4.2.1范围与评价方法101.建立评价组织;2.明确风险评价目的;3.确定评价范围;4.选择科学合理的评价方法;5.确定评价准则。每项2分。1.无评价组织扣2分,评价组织人员组成不合理的扣1分。2.未明确风险评价目的扣2分。3.评价范围不明确,或未覆盖所有活动、区域扣2分。4.评价方法不适用,扣2分。第3页共12页第2页共12页编号:时间:2021年x月x日书山有路勤为径,学海无涯苦作舟页码:第3页共12页5.未制定评价准则,扣2分,准则不合理,扣1分。4.2.2风险评价301.依据已确定的评价方法、评价准则,定期进行风险评价。2.记录重大风险,确定风险控制措施。1.本项20分。评价内容每项不符合扣2分,扣完为止。2.本项10分。未记录重大风险扣10分,措施不合理,每项扣2分,扣完为止。4.2.3控制措施10根据风险评价的结果及经营运行情况等,确定优先控制的顺序,采取控制措施。控制措施每遗漏或错误一项扣2分。4.2.4风险控制201.根据风险评价的结果,落实所选...

1、当您付费下载文档后,您只拥有了使用权限,并不意味着购买了版权,文档只能用于自身使用,不得用于其他商业用途(如 [转卖]进行直接盈利或[编辑后售卖]进行间接盈利)。
2、本站所有内容均由合作方或网友上传,本站不对文档的完整性、权威性及其观点立场正确性做任何保证或承诺!文档内容仅供研究参考,付费前请自行鉴别。
3、如文档内容存在违规,或者侵犯商业秘密、侵犯著作权等,请点击“违规举报”。

碎片内容

危险化学品安全标准化考核评价标准与职责划分

精品中小学文档+ 关注
实名认证
内容提供者

精品资料,值得下载

确认删除?
VIP
微信客服
  • 扫码咨询
会员Q群
  • 会员专属群点击这里加入QQ群
客服邮箱
回到顶部