电脑桌面
添加小米粒文库到电脑桌面
安装后可以在桌面快捷访问

段考前知识点(1~5)VIP专享VIP免费

段考前知识点(1~5)_第1页
1/4
段考前知识点(1~5)_第2页
2/4
段考前知识点(1~5)_第3页
3/4
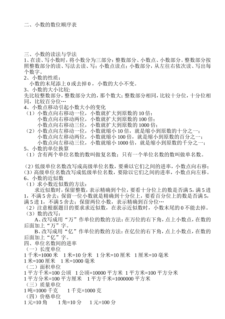
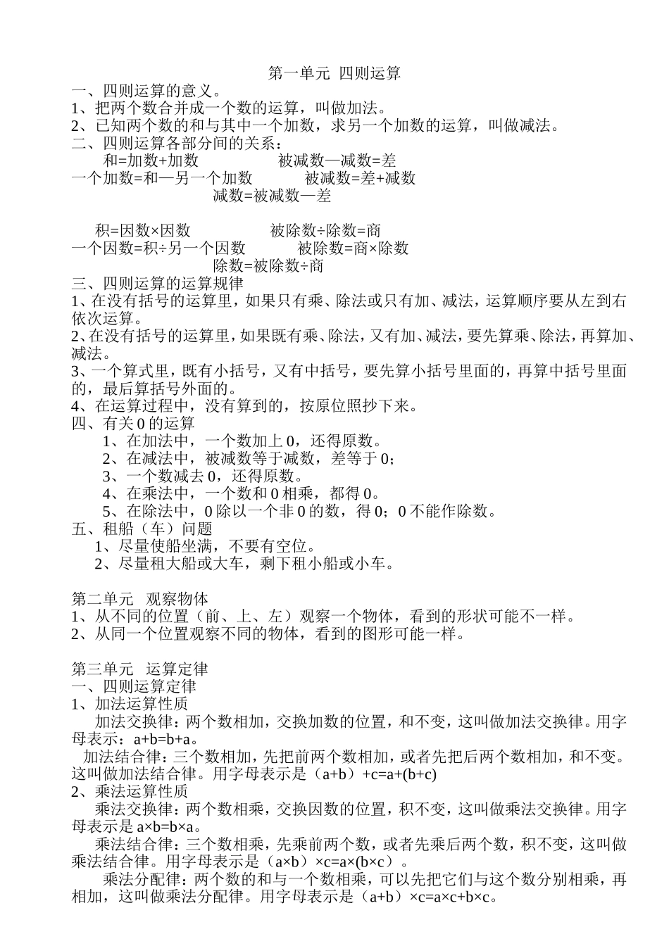
第一单元四则运算一、四则运算的意义。1、把两个数合并成一个数的运算,叫做加法。2、已知两个数的和与其中一个加数,求另一个加数的运算,叫做减法。二、四则运算各部分间的关系:和=加数+加数被减数—减数=差一个加数=和—另一个加数被减数=差+减数减数=被减数—差积=因数×因数被除数÷除数=商一个因数=积÷另一个因数被除数=商×除数除数=被除数÷商三、四则运算的运算规律1、在没有括号的运算里,如果只有乘、除法或只有加、减法,运算顺序要从左到右依次运算。2、在没有括号的运算里,如果既有乘、除法,又有加、减法,要先算乘、除法,再算加、减法。3、一个算式里,既有小括号,又有中括号,要先算小括号里面的,再算中括号里面的,最后算括号外面的。4、在运算过程中,没有算到的,按原位照抄下来。四、有关0的运算1、在加法中,一个数加上0,还得原数。2、在减法中,被减数等于减数,差等于0;3、一个数减去0,还得原数。4、在乘法中,一个数和0相乘,都得0。5、在除法中,0除以一个非0的数,得0;0不能作除数。五、租船(车)问题1、尽量使船坐满,不要有空位。2、尽量租大船或大车,剩下租小船或小车。第二单元观察物体1、从不同的位置(前、上、左)观察一个物体,看到的形状可能不一样。2、从同一个位置观察不同的物体,看到的图形可能一样。第三单元运算定律一、四则运算定律1、加法运算性质加法交换律:两个数相加,交换加数的位置,和不变,这叫做加法交换律。用字母表示:a+b=b+a。加法结合律:三个数相加,先把前两个数相加,或者先把后两个数相加,和不变。这叫做加法结合律。用字母表示是(a+b)+c=a+(b+c)2、乘法运算性质乘法交换律:两个数相乘,交换因数的位置,积不变,这叫做乘法交换律。用字母表示是a×b=b×a。乘法结合律:三个数相乘,先乘前两个数,或者先乘后两个数,积不变,这叫做乘法结合律。用字母表示是(a×b)×c=a×(b×c)。乘法分配律:两个数的和与一个数相乘,可以先把它们与这个数分别相乘,再相加,这叫做乘法分配律。用字母表示是(a+b)×c=a×c+b×c。3、减法中的运算性质一个数连续减两个数,可以先把后两个数加在一起,再减,这是减法的运算性质。用字母表示是a-b-c=a-(b+c)。4、除法运算性质一个数连续除以两个数,可以用这个数除以这两个数的积,这就是除法的运算性质。用字母表示a÷b÷c=a÷(b×c)。5、简便运算,在计算时,先仔细观察数据的特点、运算特点,再选择合适的方法进行简便计算。尤其要善于拼拆成整十、整百的算式。如:425+14+18667+25+33+75800-138-162=425+(14+186)=(67+33)+(25+75)=800-(138+162)=425+200=100+100=800-300=625=200=500556-156-20776-(176+28)(12×25)×4=400-20=776-176-28=12×(25×4)=380=600-28=12×100=572=1200125×35×825×8×2×12525×32×125=125×8×35=(25×2)×(8×125)=(25×4)×(8×125)=1000×35=100×1000=100×1000=3500=100000=100000(12+25)×455×12+45×1231×126-31×26=12×4+25×4=(55+45)×12=31×(126-26)=48+100=100×12=31×100=148=1200=310025×(20-4)28×99+2834×99=25×20-25×4=28×(99+1)=34×(100-1)=500-100=28×100=34×100-34×1=400=2800=3400-34=336625×1045400÷4÷258900÷(89×5)=25×(100+4)=5400÷(4×25)=8900÷89÷5=25×100+25×4=5400÷100=100÷5=2500+100=54=20=2600第四单元小数的意义和性质一、小数的意义(1)把单位“1”平均分成10份、100份、1000份…表示这样的一份或几份,写成不带分母的形式,称为小数。(2)小数的计数单位是十分之一、百分之一、千分之一…分别写作0.1、0.01、0.001…(3)每相邻两个计数单位之间的进率都是10。二、小数的数位顺序表三、小数的读法与学法1、在读、写小数时,将小数分为三部分:整数部分、小数点、小数部分。整数部分按照整数部分的读、写法去读、写;小数点读点;小数部分,从左往右依次读、写出每个数字。2、小数的性质:小数的末尾添上0或去掉0,小数的大小不变。3、小数的大小比较:先比较整数部分,整数部分大的,那个...

1、当您付费下载文档后,您只拥有了使用权限,并不意味着购买了版权,文档只能用于自身使用,不得用于其他商业用途(如 [转卖]进行直接盈利或[编辑后售卖]进行间接盈利)。
2、本站所有内容均由合作方或网友上传,本站不对文档的完整性、权威性及其观点立场正确性做任何保证或承诺!文档内容仅供研究参考,付费前请自行鉴别。
3、如文档内容存在违规,或者侵犯商业秘密、侵犯著作权等,请点击“违规举报”。

碎片内容

段考前知识点(1~5)

确认删除?
VIP
微信客服
  • 扫码咨询
会员Q群
  • 会员专属群点击这里加入QQ群
客服邮箱
回到顶部